Đề minh họa tiếng Nhật 2025



Đáp án Đề thi minh họa 2025 tiếng Nhật
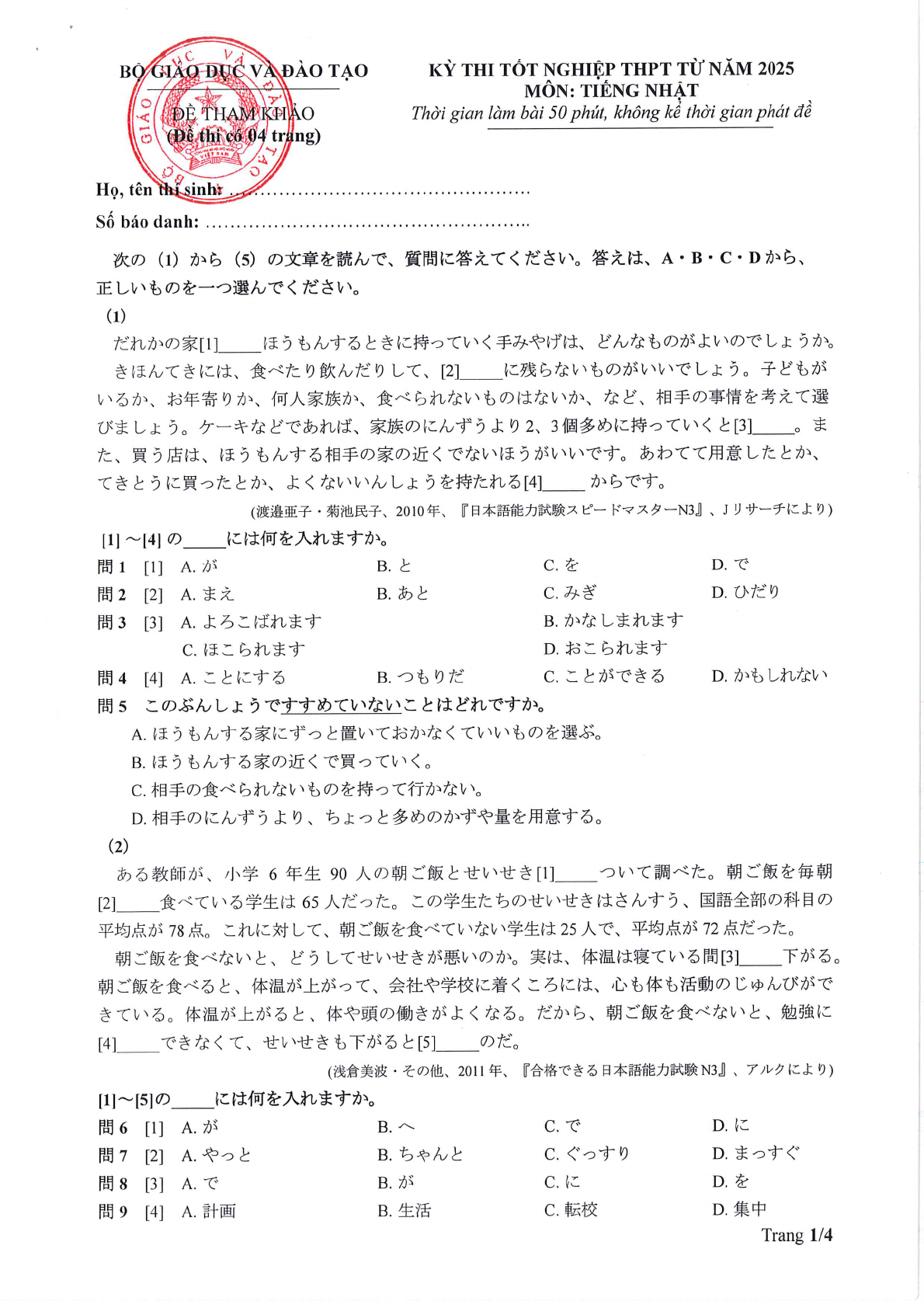
Bộ Giáo dục và Đào tạo chính thức công bố Đề thi tham khảo môn tiếng Nhật kì thi tốt nghiệp THPT Quốc Gia năm 2025 vào ngày 18/10/2024. Mời bạn đọc tham khảo nhanh đáp án & nội dung đề minh họa 2025 môn tiếng Nhật trên đây.
Đề thi minh họa môn tiếng Nhật bao gồm 40 câu trắc nghiệm tiếng Nhật khác nhau được biên soạn bám sát chương trình SGK giúp các em dễ dàng ôn tập.
Trên đây là Đáp án đề minh họa 2025 tiếng Nhật. VnDoc.com hy vọng rằng tài liệu Đáp án tiếng Nhật đề minh hoạ 2025 trên đây giúp các em nắm được cấu trúc đề thi tốt nghiệp THPTQG 2025 hiệu quả.