Đề thi thử THPT Quốc gia năm 2017 môn Sinh học trường THPT Tăng Bạt Hổ, Bình Định (Có hướng dẫn giải chi tiết)
Đề thi thử THPT Quốc gia 2017 môn Sinh học
Đề thi thử THPT Quốc gia năm 2017 môn Sinh học trường THPT Tăng Bạt Hổ, Bình Định (Có hướng dẫn giải chi tiết). Đề thi bám sát theo câu trúc của Bộ GD&ĐT với 40 câu hỏi trắc nghiệm chia làm 4 cấu độ khác nhau: Nhận biết, thông hiểu, vận dụng thấp, vận dụng cao với thời gian làm bài là 50 phút. Mời các bạn cùng tham khảo.
Đề thi thử THPT Quốc gia năm 2017 môn Sinh học Sở GD&ĐT Bình Thuận
Đề thi thử THPT Quốc gia năm 2017 môn Sinh học trường THPT Trần Phú, Vĩnh Phúc
| SỞ GD VÀ ĐT BÌNH ĐỊNH Trường THPT Tăng Bạt Hổ |
KỲ THI THPT QUỐC GIA NĂM 2017 Bài thi thử: Khoa học tự nhiên Môn: Sinh học Thời gian làm bài: 50 phút (không kể thời gian giao đề) |
NHẬN BIẾT:
Câu 1: Trong cấu trúc của NST nhân thực điển hình, cấu trúc nào có đường kính là 30nm
A. Nucleosome B. Chromatide
C. Vùng xoắn cuộn D. Sợi nhiễm sắc
Câu 2: Loại enzim nào sau đây trực tiếp tham gia vào quá trình phiên mã củacác gen cấu trúc ở sinh vật?
A. ADN pôlimeraza. B. Ligaza.
C. Restrictaza D. ARN pôlimeraza.
Câu 3: Hệ tương tác có vai trò quan trọng trong cấu trúc nên vật chất sống
A. Prôtêin và lipit B. ADN và ARN
C. lipit và axitnuclêic D. Protêin và axitnuclêic
Câu 4: Để chọn tạo các giống cây trồng lấy thân, lá, rễ có năng suất cao, trong chọn giống người ta thường sử dụng phương pháp gây đột biến
A. chuyển đoạn. B. dị bội. C. đa bội. D. mất đoạn.
Câu 5: Trong các nhân tố sau:
(1). Đột biến.
(2). Các yếu tố ngẫu nhiên.
(3). Di nhập gen.
(4). Chọn lọc tự nhiên.
(5). Giao phối ngẫu nhiên.
Nhân tố nào đóng vai trò cung cấp nguyên liệu cho tiến hoá?
A. (1), (2), (3),( 4). B. (1), (5). C. (3), (4), (5). D. (1), (3), (5).
Câu 6: Trong quá trình phát sinh sự sống trên Trái đất, sự kiện nào sau đây không diễn ra trong giai đoạn tiến hóa hóa học?
A. Hình thành nên các tế bào sơ khai (tế bào nguyên thủy)
B. Từ các chất vô cơ hình thành nên các chất hữu cơ đơn giản.
C. Các nucleotit liên kết với nhau tạo nên các phân tử axit nucleotit.
D. Các axit amin liên kết với nhau tạo nên các chuỗi polipeptit đơn giản.
Câu 7: Trong cơ chế điều hòa hoạt động của operon Lac ở E. coli, khi môi trường có lactôzơ thì
A. prôtêin ức chế không được tổng hợp.
B. sản phẩm của gen cấu trúc không được tạo ra.
C. prôtêin ức chế không gắn vào vùng vận hành.
D. ARN pôlimeraza không gắn vào vùng khởi động.
Câu 8: Trong lịch sử phát triển của sinh giới qua các đại địa chất, thực vật có hoa phát sinh ở kì nào sau đây?
A. Silua B. Krêta (Phấn trắng)
C. Đêvôn D. Than đá (Cacbon)
Câu 9: Khi nói về giới hạn sinh thái phát biểu nào sau đây là sai?
A. Trong khoảng chống chịu của các nhân tố sinh thái, hoạt động sinh lý của sinh vật bị ức chế.
B. Giới hạn sinh thái ở tất cả các loài đều giống nhau .
C. Ngoài giới hạn sinh thái, sinh vật sẽ bị chết.
D. Trong khoảng thuận lợi , sinh vật thực hiện chức năng sống tốt nhất.
Câu 10: Giống lúa vàng mang lại "niềm hi vọng" trong việc bảo vệ khoảng 1 đến 2 triệu bệnh nhân (đặc biệt là trẻ em) bị các rối loạn do thiếu vitamin A. Vì trong gạo của giống lúa này chứa β - carôten, sau quá trình tiêu hóa ở người, β - carôten được chuyển hóa thành vitamin A. Giống lúa này là thành quả của việc tạo giống bằng: .
A. Công nghệ tế bào.
B. Công nghệ gen
C. Phương pháp gây đột biến.
D. Tạo giống từ nguồn biến dị tổ hợp.
THÔNG HIỂU
Câu 11: Đột biến nào sau đây khác với các loại đột biến còn lại về mặt phân loại?
A. Đột biến làm tăng hoạt tính của enzim amilaza ở lúa đại mạch.
B. Đột biến gây bệnh ung thư máu ở người.
C. Đột biến làm mất khả năng tổng hợp sắc tố trên da của cơ thể.
D. Đột biến làm mắt lồi trở thành mắt dẹt ở ruồi giấm.
Câu 12: Để khắc phục tình trạng ô nhiễm môi trường hiện nay, cần tập trung vào các biện pháp nào sau đây?
(1) Xây dựng các nhà máy xử lý và tái chế rác thải.
(2) Quản lí chặt chẽ các chất gây ô nhiễm môi trường.
(3) Tăng cường khai thác rừng đầu nguồn và rừng nguyên sinh.
(4) Giáo dục để nâng cao ý thức bảo vệ môi trường cho mọi người.
(5) Tăng cường khai thác nguồn tài nguyên khoáng sản.
A. (1), (3), (5). B. (2), (3), (5). C. (3), (4), (5). D. (1), (2), (4).
Câu 13: Loài bông của châu Âu có 2n = 26 nhiễm sắc thể đều có kích thước lớn, loài bông hoang dại ở Mĩ có 2n = 26 nhiễm sắc thể đều có kích thước nhỏ hơn. Loài bông trồng ở Mĩ được tạo ra bằng con đường lai xa và đa bội hóa giữa loài bông của châu Âu với loài bông hoang dại ở Mĩ. Loài bông trồng ở Mĩ có số lượng nhiễm sắc thể trong tế bào sinh dưỡng là
A. 13 nhiễm sắc thể lớn và 26 nhiễm sắc thể nhỏ.
B. 13 nhiễm sắc thể lớn và 13 nhiễm sắc thể nhỏ.
C. 26 nhiễm sắc thể lớn và 26 nhiễm sắc thể nhỏ.
D. 26 nhiễm sắc thể lớn và 13 nhiễm sắc thể nhỏ
Câu 14: Trong các mối quan hệ sau, có bao nhiêu mối quan hệ mà trong đó chỉ có 1 loài có lợi
(1) Cây tầm gửi sống trên thân cây gỗ.
(2). Cây phong lan sống bám trên cây gỗ trong rừng.
(3) Cây nắp ấm bắt ruồi làm thức ăn
(4). Cá ép sống bám trên cá lớn.
(5) Một số loài tảo nước ngọt tiết chất độc ra môi trường ảnh hưởng tới các loài cá tôm
A. 2 B. 3 C. 4 D. 5
Câu 15: Cho bảng sau đây về đặc điểm của một số hình thức ứng dụng di truyền học trong tạo giống bằng công nghệ tế bào:
|
Loại ứng dụng |
Đặc điểm |
|
(1) Nuôi cấy hạt phấn sau đó lưỡng bội hóa |
(a) Từ một mô sinh dưỡng ban đầu có thể tạo ra một số lượng lớn cá thể có kiểu gen hoàn toàn giống nhau chỉ trong một thời gian ngắn. |
|
(2) Nuôi cấy mô thực vật. |
(b) Được xem là công nghệ tăng sinh ở động vật |
|
(3) Tách phôi động vật thành nhiều phần, mỗi phần phát triển thành một phôi riêng biệt |
(c) Có sự dung hợp giữa nhân tế bào sinh dưỡng với tế bào chất của trứng. |
|
(4) Nhân bản vô tính bằng kĩ thuật chuyển nhân ở động vật |
(d) Tạo được các dòng đồng hợp về tất cả các cặp gen. |
|
(5) Dung hợp tế bào trần |
(e) Cơ thể lai mang bộ NST của hai loài bố mẹ. |
Tổ hợp ghép đúng là:
A. 1d, 2a, 3b, 4c, 5e. B. 1d, 2b, 3a, 4c, 5e.
C. 1d, 2c, 3b, 4e, 5a. D. 1e, 2a, 3b, 4c, 5a.
Câu 16: Cho các thông tin về diễn thế sinh thái như sau :
(1) Xuất hiện ở môi trường đã có một quần xã sinh vật từng sống.
(2) Có sự biến đổi tuần tự của quần xã qua các giai đoạn tương ứng với sự biến đổi của môi trường.
(3) Song song với quá trình biến đổi quần xã trong diễn thế là quá trình biến đổi về các điều kiện tự nhiên của môi trường.
(4) Luôn dẫn tới quần xã bị suy thoái.
Các thông tin phản ánh sự giống nhau giữa diễn thế nguyên sinh và diễn thế thứ sinh là
A. (2) và (3). B. (1) và (4). C. (1) và (2). D. (3) và (4).
Câu 17: Những bằng chứng tiến hoá nào sau đây là bằng chứng sinh học phân tử?
(1) Tế bào của tất cả các loài sinh vật hiện nay đều sử dụng chung một bộ mã di truyền.
(2) ADN của tất cả các loài sinh vật hiện nay đều được cấu tạo từ 4 loại nuclêôtit.
(3) Prôtêin của tất cả các loài sinh vật hiện nay đều được cấu tạo từ khoảng 20 loại axit amin.
(4) Tất cả các loài sinh vật hiện nay đều được cấu tạo từ tế bào.
A. (1), (2), (4). B. (1), (2), (3).
C. (2), (3), (4). D. (1), (3), (4).
Câu 18: Khi nói về di truyền gen ngoài nhân, phát biểu nào sau đây đúng?
A. Gen ngoài nhân biểu hiện không đồng đều ở 2 giới
B. Gen ngoài nhân chỉ biểu hiện ra kiểu hình khi ở trạng thái đồng hợp tử.
C. Các gen ngoài nhân luôn được phân chia đều cho các tế bào con trong phân bào.
D. Gen ngoài nhân được di truyền theo dòng mẹ.
Câu 19: Khi nói về cơ chế di truyền ở sinh vật nhân thực, trong điều kiện không có đột biến xảy ra, có những phát biểu sau:
(1). Sự nhân đôi ADN xảy ra ở nhiều điểm trong mỗi phân tử ADN tạo ra nhiều đơn vị tái bản.
(2). Trong quá trình dịch mã, sự kết cặp giữa các nuclêôtit theo nguyên tắc bổ sung diễn ra ở tất cả các nuclêôtit của phân tử mARN.
(3). Trong quá trình phiên mã, sự kết cặp giữa các nuclêôtit theo nguyên tắc bổ sung diễn ra ở tất cả các nuclêôtit trên mạch mã gốc ở vùng mã hóa.
(4).Trong quá trình nhân đôi ADN, tại mỗi đơn vị tái bản, enzim ligaza chỉ tác động vào một mạch mới được tổng hợp.
Trong các phát biểu trên, có bao nhiêu phát biểu không đúng?
A. 2. B. 1. C. 4. D. 3.
Câu 20: Cho các nhận định về chu trình sinh địa hóa như sau:
(1) Chu trình sinh địa hóa là chu trình trao đổi vật chất trong tự nhiên.
(2) Cacbon đi vào chu trình sinh địa hóa dưới dạng CO2 thông qua quá trình quang hợp.
(3) Thực vật hấp thụ nitơ dưới dạng NH4+ và NO2-
(4) Không có hiện tượng vật chất lắng đọng trong chu trình sinh địa hóa cacbon.
Những nhận định nào sau đây là sai ?
A. (1) và (2) B. (2) và (3) C. (3) và (4) D. (1) và (3)
Câu 21: Quan hệ hỗ trợ giữa các cá thể trong quần thể có ý nghĩa:
(1) Đảm bảo cho quần thể thích nghi tốt hơn với điều kiện môi trường, tồn tại ổn định với thời gian, chống lại các tác nhân bất lợi từ môi trường.
(2) Giúp quần thể sinh vật duy trì mật độ cá thể phù hợp với sức chứa của môi trường.
(3) Tạo hiệu quả nhóm, khai thác tối ưu nguồn sống.
(4) Tăng khả năng sống sót và sinh sản của các cá thể trong quần thể.
Tổ hợp đúng là:
A. (1); (2); (4); B. (1); (2); (3); (4). C. (1); (2); (3). D. (1); (3); (4).
Câu 22: Ở một loài thực vật lưỡng bội (2n = 8), các cặp nhiễm sắc thể tương đồng được kí hiệu là Aa, Bb, Dd và Ee. Do đột biến lệch bội đã làm xuất hiện thể ba. Thể ba này có bộ nhiễm sắc thể nào trong các bộ nhiễm sắc thể sau đây?
A. AaBbDdEe B. AaaBbDdEe C. AaBbEe D. AaBbDEe
Câu 23: Trong các phát biểu sau, có bao nhiêu phát biểu đúng khi nói về nhiễm sắc thể giới tính ở động vật?
(1) Nhiễm sắc thể giới tính có thể bị đột biến về cấu trúc và số lượng.
(2) Nhiễm sắc thể giới tính chỉ có ở tế bào sinh dục.
(3) Nhiễm sắc thể giới tính chỉ chứa các gen quy định tính trạng giới tính.
(4) Hợp tử mang cặp nhiễm sắc thể giới tính XY luôn phát triển thành cơ thể đực.
A. 1. B. 2. C. 4. D. 3.
Câu 24: ở một loài thực vật giao phấn, xét một gen có 2 alen, alen A quy định màu hoa đỏ trội không hoàn toàn so với alen a quy định màu hoa trắng, thể dị hợp về cặp gen này có hoa màu hồng. Quần thể nào sâu đây của loài trên đang ở trạng thái cân bằng di truyền?
A. Quần thể gồm các cây có hoa màu đỏ và các cây có hoa màu trắng.
B. Quần thể gồm các cây có hoa màu đỏ và các cây hoa màu hồng.
C. Quần thể gồm tất cả các cây đều có hoa màu đỏ.
D. Quần thể gồm tất cả các cây đều có hoa màu hồng.
Câu 25: Trong trường hợp không xảy ra đột biến, nếu các cặp alen nằm trên các cặp nhiễm sắc thể tương đồng khác nhau thì chúng
A. di truyền cùng nhau tạo thành nhóm gen liên kết.
B. phân li độc lập trong quá trình giảm phân hình thành giao tử.
C. luôn có số lượng, thành phần và trật tự các nuclêôtit giống nhau.
D. luôn tương tác với nhau cùng quy định một tính trạng.
VẬN DỤNG THẤP
Câu 26: Một loài thực vật, gen A: cây cao, gen a: cây thấp; gen B: quả đỏ, gen b: quả trắng, cho cây có kiểu gen
giao phối với cây có kiểu gen
. Biết rằng cấu trúc nhiễm sắc thể của 2 cây không thay đổi trong giảm phân, tỉ lệ kiểu hình ở F1 là:
A. 1 cây cao, quả đỏ, 1 cây thấp, quả trắng
B. 3 cây cao, quả trắng, 1 cây thấp, quả đỏ
C.1 cây cao, quả trắng; 2 cây cao, quả đỏ; 1 cây thấp, quả đỏ.
D. 1 cây cao, quả đỏ; 1 cây cao, quả trắng; 1 cây thấp, quả đỏ; 1 cây thấp, quả trắng
Câu 27: Ở ruồi giấm, alen A quy định thân xám, alen a quy định thân đen; alen B quy định cánh dài, alen b quy định cánh cụt. Biết rằng chỉ xảy ra hoán vị gen ở giới cái. Theo lí thuyết, trong các phép lai sau đây, có bao nhiêu phép lai cho đời con có 3 loại kiểu hình?

Câu 28: Có các phát biểu sau về mã di truyền:
(1). Với bốn loại nuclêotit có thể tạo ra tối đa 64 cođon mã hóa các axit amin.
(2). Mỗi cođon chỉ mã hóa cho một loại axit amin gọi là tính đặc hiệu của mã di truyền.
(3). Với ba loại nuclêotit A, U, G có thể tạo ra tối đa 27 cođon mã hóa các axit amin.
(4). Anticođon của axit amin mêtiônin là 5'AUG3'.
Phương án trả lời đúng là
A. (1) đúng; (2) sai; (3) đúng; (4) sai. B. (1) đúng; (2) sai; (3) đúng; (4) đúng.
C. (1) sai; (2) đúng; (3) sai; (4) đúng. D. (1) sai; (2) đúng; (3) sai; (4) sai
Câu 29: Ở một loài thực vật, alen A quy định hoa đỏ là trội hoàn toàn so với alen a quy định hoa trắng. Thế hệ ban đầu (P) của một quần thể có tần số các kiểu gen là 0,5Aa : 0,5aa. Các cá thể của quần thể ngẫu phối và không có các yếu tố làm thay đổi tần số alen. Theo lí thuyết, tỉ lệ kiểu hình ở thế hệ F1 là
A. 3 cây hoa đỏ : 1 cây hoa trắng.
B. 9 cây hoa đỏ : 7 cây hoa trắng.
C. 1 cây hoa đỏ : 1 cây hoa trắng.
D. 7 cây hoa đỏ : 9 cây hoa trắng.
Câu 30: Ở một loài, xét một tính trạng do một gen có 2 alen nằm trong NST thường quy định. Cho các phát biểu sau
(1) Phép lai giữa 2 cơ thể dị hợp luôn cho tỉ lệ phân li kiểu hình theo lý thuyết là 3:1.
(2) Lai phân tích cá thể dị hợp luôn xuất hiện 2 loại kiểu hình
(3) Tính trạng do gen này quy định luôn biểu hiện đồng đều ở 2 giới.
(4) Kết quả phép lai thuận giống với phép lai nghịch.
Số phát biểu sai là
A. 1. B. 2. C. 3. D. 4.
Câu 31: Cho lưới thức ăn đồng cỏ như sau:
(1) Lưới thức ăn này có tối đa 4 chuỗi thức ăn.
(2) Chuột là mắt xích tham gia vào nhiều chuỗi thức ăn nhất trong lưới thức ăn.
(3) Khi loại bỏ ếch ra khỏi quần xã thì rắn sẽ bị mất đi.
(4) Khi loại bỏ chuột ra khỏi quần xã thì số lượng kiến sẽ tăng nhanh hơn số lượng châu chấu.
(5) Chuỗi thức ăn dài nhất trong lưới thức ăn có tối đa 5 mắt xích.
(6) Diều hâu có thể là bậc dinh dưỡng thứ 3, cũng có thể là bậc dinh dưỡng 4.

Phương án trả lời đúng là:
A. (1) sai; (2) sai; (3) sai; (4) sai; (5) đúng; (6) sai.
B. (1) đúng; (2) sai; (3) sai; (4) sai; (5) đúng; (6) đúng.
C. (1) đúng; (2) đúng; (3) sai; (4) sai; (5) đúng; (6 sai).
D. (1) sai; (2) đúng; (3) sai; (4) đúng; (5) sai; (6) đúng.
Câu 32: Cây lanh Linum usitatissimum là giống cây lấy sợi phổ biến ở các nước châu Á, locus chi phối màu sắc hoa có 2 alen trong đó A quy định hoa đỏ là trội hoàn toàn so với a quy định hoa trắng. Hai locus khác mỗi locus 2 alen là B/b và D/d cùng chi phối chiều cao cây. Tiến hành phép lai phân tích cây dị hợp 3 locus có kiểu hình thân cao, hoa đỏ được đời con 141 cây thân cao, hoa đỏ: 361 thân cao, hoa trắng: 640 thân thấp, hoa trắng: 861 thân thấp, hoa đỏ. Kiểu gen của cây đem lai phân tích là:
![]()
Câu 33: Khi cơ thể F1 chứa 3 cặp gen dị hợp giảm phân, thu được 8 loại giao tử với tỉ lệ và thành phần gen như sau: ABD = aBD = Abd = abd = 9,25%, ABd = aBd = AbD = abD = 15,75%. Kiểu gen của cơ thể F1 và tần số trao đổi chéo là:
A. Bb (Ad//aD), f = 18,5%.
B. Aa (BD//bd), f = 18,5%.
C. Aa (Bd//bD), f = 37%.
D. Aa (Bd//bD), f = 18,5%.
Câu 34: Nghiên cứu cấu trúc di truyền của một quần thể động vật có vú, người ta phát hiện gen thứ nhất có 2 alen, gen thứ hai có 3 alen, quá trình ngẫu phối đã tạo ra trong quần thể tối đa 30 kiểu gen về hai gen này. Cho biết không phát sinh thêm đột biến mới.
Có bao nhiêu phát biểu sai trong số các phát biểu sau:
(1). Gen thứ nhất nằm trên NST giới tính và gen thứ hai nằm trên NST thường
(2). Số kiểu gen tối đa ở giới cái nhiều hơn số kiểu gen ở giới đực là 6.
(3). Gen thứ hai có số kiểu gen đồng hợp bằng số kiểu gen dị hợp.
(4). Hai gen này không bao giờ xảy ra hiện tượng tương tác gen.
A. 1 B. 2 C. 3 D. 4
Câu 35: Biết rằng mỗi gen quy định một tính trạng, alen trội là trội hoàn toàn và không xảy ra đột biến. Trong các phép lai sau, có bao nhiêu phép lai cho đời con có tỉ lệ kiểu gen giống tỉ lệ kiểu hình?
(1) AaBb x aabb (2) AaBb x AABb
(3) AB/ab x AB/ab (4) Ab/ab x aB/ab
(5) Aaaabbbb x aaaaBbbb (6) AaaaBbbb x aaaabbbb
(7) AAaaBBbb x aaaabbbb
A. 3 B. 4 C. 5 D. 6
VẬN DỤNG CAO
Câu 36: Ở một loài thực vật, gen A qui định thân cao trội hoàn toàn so với alen a qui định thân thấp; gen B qui định qui định hoa đỏ trội hoàn toàn so với alen b hoa trắng. Các gen phân li độc lập. Cho một cá thể (P) lai với một cá thể khác không cùng kiểu gen, đời con thu được 2 loại kiểu hình, không tính phép lai thuận nghịch, trong đó kiểu hình thân cao, hoa trắng chiếm tỉ lệ ¼. Có bao nhiêu phép lai phù hợp với kết quả trên?
A. 1 phép lai B. 2 phép lai C. 3 phép lai D. 4 phép lai
Câu 37: Ở một loài thực vật, xét 2 gen cùng nằm trên một cặp NST tương đồng, mỗi gen có 2 alen có quan hệ trội lặn hoàn toàn, mỗi gen quy định một tính trạng. Xét phép lai P giữa 2 cây dị hợp và 2 cặp gen, gọi x là tỉ lệ số cây có kiểu hình lặn về 2 cặp gen ở F1. Biết quá trình phát sinh giao tử ở 2 cây là như nhau và xảy ra hoán vị gen ở cả 2 cây. Cho các kết luận sau:
(1). Tỉ lệ cây mang 2 tính trạng trội ở F1 là ½ + x
(2). Tỉ lệ cây mang 1 tính trạng trội ở F1 là ½ - 2x
(3). x không lớn hơn 6,25%
(4). Tỉ lệ cây mang ít nhất một tính trạng trội ở F1 là 1 – x
Có bao nhiêu kết luận đúng?
A. 3 B. 1 C. 4 D. 2
Câu 38: Ở một loài thực vật, xét 2 gen nằm trong nhân tế bào, mỗi gen đều có 2 alen. Cho hai cây (P) thuần chủng khác nhau về cả hai cặp gen giao phấn với nhau, thu được F1. Cho F1 lai với cơ thể đồng hợp tử lặn về cả hai cặp gen, thu được Fa. Biết rằng không xảy ra đột biến và nếu có hoán vị gen thì tần số hoán vị là 12,5%, sự biểu hiện của gen không phụ thuộc vào điều kiện môi trường. Theo lí thuyết, trong các trường hợp về tỉ lệ kiểu hình sau đây, có tối đa bao nhiêu trường hợp phù hợp với tỉ lệ kiểu hình của Fa?
(1) Tỉ lệ 7 : 7 : 1 : 1. (2) Tỉ lệ 3 : 1
(3) Tỉ lệ 1 : 1. (4) Tỉ lệ 3 : 3 : 1 : 1.
(5) Tỉ lệ 1 : 2 : 1. (6) Tỉ lệ 1 : 1 : 1 : 1.
A. 2 B. 4 C. 3 D. 5
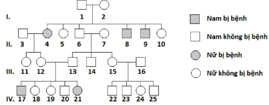
Câu 39: Sơ đồ phả hệ dưới đây mô tả sự di truyền của một tính trạng trong một gia đình: Biết rằng bệnh này do một trong hai alen của một gen quy định và không phát sinh đột biến mới ở tất cả những người trong phả hệ. Trong các phát biếu sau, có bao nhiêu phát biểu đúng?
(1). Có 10 người trong phả hệ có thể xác định chính xác được kiểu gen từ các thông tin có trong phả hệ.
2). Những người không mắc bệnh là những người không mang alen gây bệnh.
(3). Gen chi phối tính trạng bệnh nằm trên NST X không có alen tương ứng trên Y do tỷ lệ bị bệnh ở nam giới xuất hiện ít hơn.
(4). Ở thế hệ thứ 2, cặp vợ chồng không bị bệnh có ít nhất một người có kiểu gen dị hợp.

A. 2 B. 1 C. 3 D. 4
Câu 40: Ở người, alen A quy định kiểu hình bình thường trội hoàn toàn so với alen a quy định bệnh mù màu; alen B quy định kiểu hình bình thường trội hoàn toàn so với alen b quy định máu khó đông. Hai gen này nằm trên vùng không tương đồng của nhiễm sắc thể X và cách nhau 20cM. Theo dõi sự di truyền hai tính trạng này trong một gia đình thấy: người phụ nữ (1) có kiểu gen dị hợp tử chéo kết hôn với người đàn ông (2) bị bệnh mù màu sinh con trai (3) bị bệnh máu khó đông, con trai (4) và con gái (5) không bị bệnh. Con gái (5) kết hôn với người đàn ông (6) bị bệnh máu khó đông. Biết rằng không xảy ra đột biến mới ở tất cả mọi người trong gia đình trên. Trong các kết luận sau, có bao nhiêu kết luận đúng?
(1) Có thể xác định được kiểu gen 5 người trong gia đình trên.
(2) Xác suất để cặp vợ chồng (5) và (6) sinh con gái mắc một bệnh là 20%.
(3) Phụ nữ (5) có kiểu gen dị hợp tử hai cặp gen với xác suất 50%.
(4) Xác suất để cặp vợ chồng (5) và (6) sinh con trai mắc cả hai bệnh là 4%.
A. 3. B. 2. C. 4. D. 1.
ĐÁP ÁN ĐỀ THI THỬ THPT QUỐC GIA 2017 MÔN SINH HỌC
|
1-D |
2-D |
3-D |
4-C |
5-D |
6-A |
7-C |
8-B |
9-B |
10-B |
|
11-C |
12-D |
13-C |
14-C |
15-A |
16-A |
17-B |
18-D |
19-C |
20-C |
|
21-B |
22-B |
23-A |
24-C |
25-B |
26-C |
27-B |
28-D |
29-D |
30-A |
|
31-A |
32-A |
33-C |
34-A |
35-B |
36 -B |
37-A |
38-D |
39-A |
40-A |
Để xem hướng dẫn giải chi tiết mời bạn tải về