Giáo án Công nghệ 12 bài 14: Mạch điều khiển tín hiệu
Giáo án Công nghệ 12 bài 14
Giáo án Công nghệ 12 bài 14: Mạch điều khiển tín hiệu được chúng tôi tuyển chọn của các giáo viên đang giảng dạy ở các trường có tiếng trong cả nước sẽ giúp thầy cô giáo có thêm tư liệu tham khảo để soạn giáo án điện tử lớp 12 hiệu quả. Thư viện VnDoc.com hi vọng giáo án công nghệ 12 này sẽ góp phần giúp quý thầy cô có được một bài soạn hay.
Giáo án Công nghệ 12 bài 13: Khái niệm về mạch điện tử điều khiển
Giáo án Công nghệ 12 bài 15: Mạch điều khiển tốc độ động cơ điện xoay chiều một pha
Bài 14: MẠCH ĐIỀU KHIỂN TÍN HIỆU
I. MỤC TIÊU
1- Kiến thức:
- Hiểu được khái niệm về mạch điều khiển tín hiệu.
- Biết được các khối cơ bản của mạch điều khiển tín hiệu.
2- Kĩ năng:
- Đọc được sơ đồ khối của mạch điều khiển tín hiệu.
3- Thái độ
- Chú ý nghe giảng, hăng hái phát biểu xây dựng bài học.
II. CHUẨN BỊ
1- Chuẩn bị nội dung:
- Nghiên cứu nội dung bài 14 sgk
- Tham khảo thêm các tài liệu có liên quan
2- Chuẩn bị đồ dùng:
- Tranh vẽ các hình 14-2, 14-3 sgk
III. TIẾN TRÌNH DẠY HỌC
1- Ổn định lớp:
|
Lớp |
Ngày giảng |
Sĩ số |
Có phép |
Không phép |
|
12A1 |
/11/2017 |
42/ |
||
|
12A2 |
/11/2017 |
45/ |
||
|
12A6 |
/11/2017 |
45/ |
2. Kiểm tra bài cũ:
Câu hỏi: Thế nào là mạch điện tử điều khiển? Hãy kể tên một số mạch điện tử điều khiển mà em biết?
3. Các hoạt động dạy học.
|
Hoạt động của GV&HS |
Nội dung |
|
* HĐ1: Tìm hiểu khái niệm và công dụng của mạch điều khiển tín hiệu. |
|
|
* GV: + nêu khái quát về mạch điều khiển tín hiệu + Giới thiệu các ví dụ về mạch điều khiển tín hiệu như sgk.
* HS: Lấy 1 số ví dụ về mạch điều khiển tín hiệu trong thực tế đã gặp.
* GV: + Nhận xét và đưa ra khái niệm về mạch điều khiển tín hiệu như sgk. + Gợi ý cho HS nêu các ứng dụng của mạch điều khiển tín hiệu và giải thích minh hoạ.
|
I- Khái niệm về mạch điều khiển tín hiệu: - Mạch điện tử dùng để điều khiền sự thay đổi trạng thái của các tín hiệu gọi là mạch điều khiển tín hiệu. - Ví dụ: + Điều khiển tín hiệu giao thông + Điều khiển bảng điện tử. + Báo hiệu và bảo vệ điện áp. II- Công dụng: - Thông báo về tình trạng thiết bị khi gặp sự cố. Ví dụ: Điện áp cao, điện áp thấp, quá nhiệt độ, cháy nổ... - Thông báo những thông tin cần thiết cho con người thực hiện theo hiệu lệnh. Ví dụ: Đèn xanh, đỏ của tín hiệu giao thông... - Làm các thiết bị trang trí bằng bảng điện tử. Ví dụ: Các hình ảnh quảng cáo, biển hiệu... - Thông báo về tìng trạng hoạt động của máy móc. Ví dụ: Tín hiệu thông báo có nguồn. |
|
* HĐ2: Giới thiệu nguyên lí của mạch điều khiển tín hiệu: |
|
|
* GV: Giới thiệu sơ đồ khối đơn giản trong sgk lên bảng và giải thích chức năng của các khối.
* HS: quan sát sơ đồ khối và cho biết nguyên lí chung của mạch.
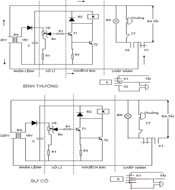
* GV: Để minh họa cho nguyên lí trên hình 14-2 SGK, GV giới thiệu ví dụ hình 14-3 SGK (mạch báo hiệu và bảo vệ quá điện áp).
* GV: Giải thích hoạt động của sơ đồ theo SGK. * GV: Việc nhận lệnh để báo quá điện áp được tiến hành như thế nào? * HS: Trả lời dựa vào SGK. * GV: Nhiệm vụ của hai tranzito T1, T2 là gì? không có các tranzito này có được không? * HS: Trả lời dựa vào SGK.
|
III- Nguyên lí chung của mạch điều khiển: - Khi thiết kế, chế tạo mạch điều khiển tín hiệu đơn giản thường có nguyên lí sau: - Ví dụ: Mạch báo hiệu và bảo vệ quá điện áp cho gia đình. + Chức năng các linh kiện: - BA- Biến áp hạ áp từ 220V xuống 15V để nuôi mạch điều khiển. - D1, C- Điôt và tụ điện đổ điện xoay chiều thành điện một chiều - VR, R1- Điện trở chỉnh ngưỡng tác động khi quá áp. - D0, R2- Điôt ổn áp và điện trở tạo dòng đặt ngưỡng tác đọng cho T1, T2. - R3- Điện trở bảo vệ cho các Tranzito. - D2- Điôt bảo vệ cuộn dây rơ le. - T1, T2- Tranzito điều khiển rơ le hoạt động. - K- Rơ le đóng, cắt nguồn. |
* Sơ đồ mạch báo hiệu và bảo vệ mạch quá điện áp.

IV. TỔNG KẾT, ĐÁNH GIÁ
* GV: Đặt câu hỏi theo mục tiêu của bài.
- Để thay đổi trạng thái của các thông tin về một hoạt động hay chế độ làm việc nào đó, ta dùng mạch nào?
- Những mạch điều khiển tín hiệu đơn giản gồm các khối chức năng nào?
- Nhận xét giờ học.
V. HƯỚNG DẪN VỀ NHÀ
- GV:
- Dặn dò HS học bài theo các câu hỏi cuối bài.
- Tham khảo mạch chạy chữ ở hình 14-4 và đọc trước nội dung bài 15 sgk.
