Giáo án Công nghệ lớp 12 bài: Ôn tập chương 1
Giáo án điện tử môn Công nghệ
Giáo án Công nghệ lớp 12 bài: Ôn tập chương 1 được VnDoc sưu tầm và giới thiệu để có thể chuẩn bị giáo án và bài giảng hiệu quả, giúp quý thầy cô tiết kiệm thời gian và công sức làm việc. Giáo án môn Công nghệ 12 này được soạn phù hợp quy định Bộ Giáo dục và nội dung súc tích giúp học sinh dễ dàng hiểu bài học hơn.
Giáo án Công nghệ lớp 12 bài 8: Mạch khuếch đại - mạch tạo xung
Giáo án Công nghệ lớp 12 bài 9: Thiết kế mạch điện tử đơn giản
I. Mục tiêu:
1. Kiến thức: Qua bài học HS cần:
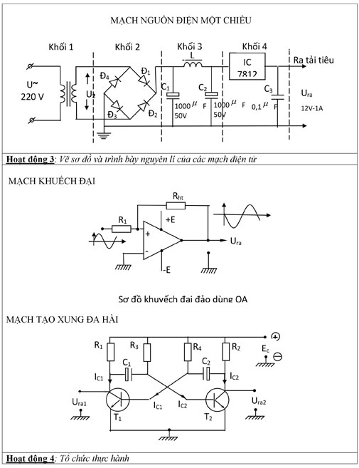
- Ôn tập những kiến thức về linh kiện điện tử; linh kiện bán dẫn; các mạch điện tử đơn giản
- Biết tính toán thiết kế mạch chỉnh lưu cầu sử dụng tụ lọc.
2. Kĩ năng:
- Biết sử dụng đúng: các dụng cụ thực hành đúng kĩ thuật.
- Thành thạo: Thao tác tính toán nhanh
3. Thái độ: HS rèn luyện: thói quen ý thức trong học tập, tiếp thu kiến thức và khắc sâu kiến thức.
II. Chuẩn bị bài dạy:
GV: Nghiên cứu kỹ nội dung Hệ thống lại kiến thức của chương I và II. Một số bài toán về thiết kế mạch chỉnh lưu cầu dùng tụ lọc
Sử dụng thiết bị, phương tiện: SGK, hình vẽ các sơ đồ mạch điện tử đơn giản. Các linh kiện liên quan đến việc thiết kế
HS: SGK, nghiên cứu chương I và II
III. Phương pháp: Sử dụng pp nêu vấn đề, kết hợp với pp thuyết trình, diễn giảng, đàm thoại, ILO khi cần thiết.
IV. Tiến trình tổ chức dạy học – giáo dục:
1. Ổn định lớp: Kiểm tra sĩ số, tác phong nề nếp, tác phong nghiêm túc của học sinh. Vệ sinh lớp.
2. Kiểm tra bài cũ: Cách đọc điện trở dựa vào các vòng màu? Đọc các giá trị điện trở sau:
- Đỏ - đỏ - nâu – ngân nhũ
- Vàng – lam – đỏ - đỏ
Trình bày nguyên lý của mạch chỉnh lưu cầu?
Trình bày nguyên lý của mạch tạo xung đa hài tự kích đối xứng?
3. Đặt vấn đề:



V. Củng cố: Qua nội dung bài học các em phải khắc sâu các nội dung sau:
GV có thể giải thích thêm và đặt câu hỏi mở rộng cho HS thảo luận
- Vận dụng kiến thức để thực hiện tốt bài thực hành
- Thái độ tuân thủ theo các quy định an toàn điện.
VI. Dặn dò: Chuẩn bị bài, ôn tập để kiểm tra một tiết.