Đề kiểm tra giữa học kì 1 môn Toán lớp 1 trường tiểu học Phương Hưng năm học 2011 - 2012
Đề kiểm tra giữa học kì 1 môn Toán lớp 1
Đề kiểm tra giữa học kì 1 môn Toán lớp 1 trường tiểu học Phương Hưng năm học 2011 - 2012 là đề thi giữa kì 1 lớp 1 giúp các em học sinh ôn tập và rèn luyện kỹ năng Toán học hiệu quả. Đề thi có hướng dẫn chấm đi kèm, mời quý phụ huynh, quý giáo viên và các em tham khảo.
Đề kiểm tra giữa học kì 1 môn Tiếng Việt lớp 1 trường tiểu học Phương Hưng năm học 2011 - 2012
|
Trường Tiểu học Phương Hưng Lớp: 1... Họ và tên:....................................... |
BÀI KIỂM TRA ĐỊNH KÌ GIỮA HỌC KÌ INĂM HỌC: 2011 - 2012MÔN TOÁN - LỚP 1 |
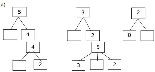
Câu 1: (1 điểm) Số?

Câu 2: (1,5 điểm)

Câu 3: (1,5 điểm) Số?

b) 7 <........< 9 10 > ......... 2 < ...... < .......
Câu 4: (2 điểm) Tính:

Câu 5: (1 điểm) Tính:
a) 1 + 2 + 0 = .......... 2 + 1 + 2 = ............
b) 3 + 1 + 1 = .......... 1 + 4 + 0 = .............
Câu 6: (2 điểm) Viết phép tính thích hợp:

Câu 7: (1 điểm) Viết số thích hợp vào chỗ chấm:

Có ..............hình vuông
Có.............. tam giác
Hướng dẫn chấm đề kiểm tra giữa học kì 1 môn Toán lớp 1
Câu 1: 1 điểm (Mỗi dòng đúng: 0,25đ)
Câu 2: 1,5 điểm (Mỗi cột đúng: 0,5 đ)
Câu 3: 2 điểm
a. 1 điểm: điền đúng mỗi ô trống: 0,2 điểm
b. 1 điểm: điền đúng mỗi phép tính: 0,2 điểm
Câu 4: 2 điểm: đúng mỗi phép tính: 0,25 đ
Câu 5: 1 điểm: đúng mỗi dòng: 0,25 đ
Câu 6: 2 điểm: đúng mỗi phần: 1 điểm
Câu 7: 0,5 điểm