Đề thi thử THPT Quốc gia năm 2017 môn Sinh học trường THPT chuyên Lương Văn Chánh, Phú Yên
Đề thi thử THPT Quốc gia 2017 môn Sinh học
Nhanh tay tải ngay: Đề thi thử THPT Quốc gia năm 2017 môn Sinh học trường THPT chuyên Lương Văn Chánh, Phú Yên để làm quen với cấu trúc đề thi, củng cố lại kiến thức, tích lũy thêm cho bản thân mình những kinh nghiệm giải đề hay, chuẩn bị tốt trước khi bước vào kì thi THPT Quốc gia.
Đề thi thử THPT Quốc gia năm 2017 môn Sinh học trường THPT Phùng Khắc Khoan, Hà Nội
Đề thi thử THPT Quốc gia năm 2017 môn Sinh học trường THPT Trần Quốc Tuấn, Quảng Ngãi (Lần 2)
|
Sở GD-ĐT Tỉnh Phú Yên Trường THPT L.V.Chánh |
THI THỬ THPT QUỐC GIA LẦN I - NĂM 2017 Môn thi: SINH HỌC Thời gian: 50 phút Mã đề: 156 |
Câu 1. Một gen lặn có hại có thể biến mất hoàn toàn khỏi quần thể do:
A. Di - Nhập gen. B. Đột biến ngược.
C. Yếu tố ngẫu nhiên. D. Chọn lọc tự nhiên.
Câu 2. Biết A trội hoàn toàn so với a. Lai hai dòng thực vật tứ bội thuần chủng AAAA và aaaa với nhau thu được F1, rồi cho F1
lai phân tích thu được kết quả như thế nào?
A. 3A-:1aa. B. FB cho tỉ lệ 5:1.
C. 100% cá thế F2 có kiêu hình A-. D. 35A-:1 aa.
Câu 3. Một trong những xu hướng biến đổi trong quá trình diễn thế nguyên sinh trên cạn là:
A. Sinh khối ngày càng giảm.
B. Độ đa dạng của quần xã ngày càng cao, lưới thức ăn ngày càng phức tạp.
C. Độ đa dạng của quần xã ngày càng giảm, lưới thức ăn ngày càng đơn giản.
D. Tính ổn định của quần xã ngày càng giảm.
Câu 4. Theo quan niệm của Đacuyn, nhân tố nào là nhân tố chính hình thành màu xanh lục ở đa số các loại sâu ăn lá?
A. Chim ăn sâu. B. Đột biến và giao phối.
C. Thức ăn của sâu. D. Sự cách li sinh sản.
Câu 5. Ở một loài thực vật biết rằng: Z-thân cao, z-thân thấp; SS-hoa đỏ, Ss-hoa hồng, ss-hoa trắng. Hai tính trạng, chiều cao của thân và màu hoa di truyền độc lập với nhau. Tỉ lệ của loại kiểu hình thân thấp, hoa hồng tạo ra từ phép lai ZzSs x zzSs là:
A. 56,25%. B. 25%. C. 37,5%. D. 18,75%.
Câu 6. Trong liên kết hoàn toàn, phát biểu nào sau đây là không đúng về số nhóm liên kết gen:
A. Số nhiễm sắc thể có trong bộ đơn bội của loài.
B. Số nhóm tính trạng di truyền liên kết.
C. Số nhiễm sắc thể có trong giao tử bình thường của loài.
D. Số nhiễm sắc thể có trong bộ lưỡng bội của loài.
Câu 7. Trong lịch sử phát triển của sinh giới qua các đại địa chất, bò sát cổ ngự trị ở:
A. Kỉ Đệ tam thuộc đại Tân sinh. B. Kỉ Jura thuộc đại Trung sinh.
C. Kỉ Tam điệp thuộc đại Trung sinh. D. Kỉ Pecmi thuộc đại Cổ sinh.
Câu 8. Ví dụ nào sau đây nói về mối quan hệ hỗ trợ cùng loài:
A. Khi thiếu thức ăn, ở một số động vật sử dụng cá thể cùng loài làm thức ăn
B. Hiện tượng liền rễ ở hai cây sen trong đầm mọc gần nhau.
C. Chim nhạn bể và chim cò cùng làm tổ chung .
D. Các con đực tranh giành con cái trong mùa sinh sản.
Câu 9. Trong các nhân tố tiến hóa sau đây, nhân tố nào có vai trò chủ yếu trong việc làm thay đổi tần số các alen trong quần thể:
A. Quá trình đột biến tạo nguyên liệu ban đầu.
B. Quá trình giao phối làm phát tán các đột biến đó.
C. Quá trình chọn lọc tác động có định hướng làm tần số alen của quần thể thay đổi mạnh.
D. Quá trình cách li ngăn cản sự tạp giao, tạo ra sự phân hóa các gen triệt để hơn.
Câu 10. Những tài nguyên nào sau đây là tài nguyên không tái sinh?
A. Đất, nước và sinh vật. B. Năng lượng sóng và năng lượng thủy triều.
C. Địa nhiệt và khoáng sản. D. Năng lượng mặt trời và năng lượng gió.
Câu 11. Ở cà chua quả đỏ trội hoàn toàn so với quả vàng, khi lai 2 giống cà chua thuần chủng quả đỏ với quả vàng đời lai F2
thu được
A. 3 quả đỏ:1 quả vàng. B. 1 quả đỏ:1 quả vàng.
C. 100% đều quả đỏ. D. 9 quả đỏ:7 quả vàng.
Câu 12. Gen A bị đột biến thành gen a, hai gen này có chiều dài bằng nhau nhưng gen a hơn gen A một liên kết hiđrô, chứng tỏ gen A đã xảy ra đột biến dạng:
A. Mất 1 cặp A - T. B. Thêm 1 cặp G - X.
C. Thay thế cặp A - T bằng G - X. D. Thay thế cặp G - X bằng cặp A - T.
Câu 13. Nếu thực hiện phép lai giữa các cơ thể có 10 cặp đồng hợp và 4 cặp gen dị hợp tử di truyền độc lập thì số lượng các loại kiểu gen ở đời lai là
A. 8. B. 64. C. 16. D. 81.
Câu 14. Menden nghiên cứu quy luật di truyền của 11 tính trạng khác nhau ở đậu Hà Lan. Ông đã chắc chắn về sự phân ly độc lập của 6 trong số 11 tính trạng đó. Vậy kết luận nào sau đây là đúng nhất?
A. Cây đậu Hà Lan có chính xác 6 cặp nhiễm sắc thể.
B. Cây đậu Hà Lan có ít nhất 6 cặp nhiễm sắc thể.
C. Cây đậu Hà Lan có thể có tối đa 6 cặp nhiễm sắc thể.
D. Cây đậu Hà Lan có số nhiễm sắc thể đơn bội giữa 6 và 11.
Câu 15. Có 4 tế bào đều có kiểu gen BD/bd tiến hành giảm phân xảy ra trao đổi chéo thì tối đa sẽ cho bao nhiêu loại giao tử?
A. 16. B. 20. C. 2. D. 4.
Câu 16. Cho các khu sinh học sau đây:
(1) Đồng rêu hàn đới. (2) Rừng lá kim phương Bắc.
(3) Rừng rụng lá ôn đới. (4) Rừng mưa nhiệt đới.
Nếu phân bố theo vĩ độ và mức độ nhiệt tăng dần từ Bắc Cực đến xích đạo lần lượt là :
A. (1), (2), (3), (4). B. (4), (3), (2), (1). C. (4), (1), (2), (3). D. (3), (1), (2), (4).
Câu 17. Khi cho giao phấn các cây lúa mì hạt màu đỏ với nhau đời lai thu được: Hạt màu đỏ; hạt màu nâu; hạt màu trắng. Biết rằng các gen quy định tính trạng nằm trên nhiễm sắc thể thường. Tính trạng trên chịu sự chi phối của quy luật:
A. Tương tác bổ trợ. B. Tương tác phân li độc lập.
C. Phân tính. D. Tương tác cộng gộp.
Câu 18. Theo quan điểm của học thuyết tiến hóa tổng hợp, xét các phát biểu sau đây:
(1) Các cơ chế cách li thúc đẩy sự thay đổi tần số alen và thành phần kiểu gen của quần thể.
(2) Chọn lọc tự nhiên quy định chiều hướng và nhịp điệu của quá trình tiến hóa.
(3) Đột biến tạo nguồn nguyên liệu sơ cấp cho tiến hóa.
(4) Giao phối gần không làm thay đổi tần số tương đối của các alen trong quần thể.
Có bao nhiêu kết luận đúng:
A. 4. B. 3. C. 1. D. 2.
Câu 19. Ở ruồi giấm có một gen có hai alen A1 và A2. Các thử nghiệm cho thấy rằng 70% các giao tử được sản xuất trong quần thể có chứa các alen A1. Nếu quần thể đạt cân bằng Hardy-Weinberg thì tỉ lệ của những con ruồi mang cả A1 và A2 là bao nhiêu?
A. 0,21. B. 0,49. C. 0,42. D. 0,7.
Câu 20. Khi nói về cơ chế di truyền ở cấp độ phân tử trong trường hợp không có đột biến. Phát biểu nào sau đây không đúng?
A. Ở nấm 1 gen có thể quy định nhiều loại mARN.
B. Ở vi khuẩn 1 mARN chỉ quy định 1 loại chuỗi polipeptit.
C. Ở vi khuẩn 1 gen chỉ quy định một loại mARN.
D. Ở nấm 1 mARN có thể quy định nhiều loại chuỗi polipeptit.
Câu 21. Khi nói về đột biến gen, có một số phát biểu sau:
(1) Đột biến thay thế một cặp nuclêôtit luôn dẫn đến kết thúc sớm quá trình dịch mã.
(2) Đột biến gen tạo ra các alen mới làm phong phú vốn gen của quần thể.
(3) Đột biến điểm là dạng đột biến gen liên quan đến một cặp nuclêôtit.
(4) Đột biến gen có thể gây hại nhưng cũng có thể vô hại hoặc có lợi cho thể đột biến.
Có bao nhiêu phát biểu sai?
A. 1. B. 4. C. 2. D. 3.
Câu 22. Phát biểu nào dưới đây về kĩ thuật ADN tái tổ hợp là không đúng?
A. ADN dùng trong kĩ thuật di truyền có thể được phân lập từ những nguồn khác nhau, có thể từ cơ thể sống hoặc tổng hợp nhân tạo.
B. Các enzym ADN polymeraza, ligaza và restrictaza đều được sử dụng trong kĩ thuật di truyền.
C. ADN tái tổ hợp có thể được tạo ra do kết hợp ADN từ các tế bào, các cơ thể, các loài khác xa nhau trong hệ thống phân loại.
D. Có hàng trăm loại enzym ADN-restrictaza khác nhau, có khả năng nhận biết và cắt phân tử ADN ở những vị trí đặc hiệu. Các enzym này chỉ được phân lập từ động vật bậc cao.
Câu 23. Ứng dụng nào sau đây là phương pháp nuôi cấy hạt phấn chưa qua thụ tinh?
A. Tạo giống lúa chiêm chịu lạnh.
B. Tạo giống lúa gạo vàng.
C. Tạo giống cà chua có gen làm chín bị bất hoạt.
D. Tạo giống cây chịu hạn.
Câu 24. Ở Việt Nam có nhiều hệ sinh thái. Hai học sinh đã tranh luận về một số hệ sinh thái và rút ra một số nhận định:
(1) Có tính đa dạng cao hơn hệ sinh thái tự nhiên.
(2) Có tính ổn định cao hơn hệ sinh thái tự nhiên.
(3) Có năng suất cao hơn hệ sinh thái tự nhiên.
(4) Có chuỗi thức ăn dài hơn hệ sinh thái tự nhiên.
Có mấy hệ sinh thái không phải là hệ sinh thái nông nghiệp?
A. 1. B. 4. C. 3. D. 2.
Câu 25. Bệnh tật nào sau đây không thuộc bệnh di truyền?
A. Bệnh Pheninketo niệu, bệnh bạch tạng, bệnh máu khó đông.
B. Bệnh ung thư máu, bệnh hồng cầu lưỡi liềm, hội chứng Đao.
C. Bệnh ung thư, khảm ở cây thuốc lá.
D. Bệnh ung thư máu, hội chứng Đao, hội chứng Tơcno.
Câu 26. Một loài thực vật lưỡng bội có 4 nhóm gen liên kết. Giả sử có 6 thể đột biến kí hiệu từ (1) đến (6) mà số nhiễm sắc thể (NST) ở trạng thái chưa nhân đôi có trong mỗi tế bào sinh dưỡng của mỗi thể đột biến là:
(1) 9 NST. (2) 13 NST. (3) 16 NST. (4) 5 NST. (5) 20 NST. (6) 24 NST.
Trong 6 thể đột biến trên có bao nhiêu thể đột biến là đa bội chẳn?
A. 5. B. 3. C. 4. D. 2.
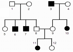
Câu 27. Khi tìm hiểu về sự xuất hiện dái tai ở người. Người ta thu được sơ đồ phả hệ sau:

Qua tìm hiểu phả hệ trên, một học sinh đã có nhận định sau:
(1) Có 5 người mang gen di hợp.
(2) Bệnh do gen trên nhiễm sắc thể giới tính.
(3) Bệnh do gen lặn.
(4) Bệnh do gen lặn trên nhiễm sắc thể thường.
(5) Có 5 người bệnh ở trạng thái đồng hợp trội.
(6) Người con 12 sinh ra với xác suất 1/2.
Phương án đúng là
A. 3. B. 5. C. 4. D. 6.
Câu 28. Khi nghiên cứu độ sẫm màu da ở người, thu được một đồ thị sau:

Một học sinh đã có một số kết luận sau:
(1) Do có tác động qua lại giữa các gen.
(2) Các tính trạng trội là trội hoàn toàn.
(3) Các gen nằm trên các cặp nhiễm sắc thể thường khác nhau.
(4) Tỉ lệ kiểu hình mang 2 tính trạng trội chiếm tỉ lệ hơn 18,75%.
(5) Do bố mẹ dị hợp tử 3 cặp gen.
(6) Do có liên kết giới tính.
(7) Do 1 gen có 6 alen quy định nên phân bố kiểu hình là : 1:6:15:20:15:6:1.
(8) Số alen trội được mô tả trên đồ thị từ trái qua phải hoặc ngược lại.
Số kết luận đúng là:
A. 5. B. 6. C. 8 D. 7.
Câu 29. Khi phân tích thành phần nucleotit của phân tử ADN. Thành phần nucleotit nào sau đây giúp khẳng định dự đoán của bạn là không đúng?
A. Adenin 30% - Xitozin 20% - Guanin 20% - Uraxin 30% .
B. Adenin 20% - Xitozin 33% - Guanin 17% - Uraxin 30% .
C. Adenin 20% - Xitozin 33% - Guanin 17% - Timin 30% .
D. Adenin 30% - Xitozin 20% - Guanin 20% - Traxin 30% .
Câu 30. Cặp gen ZZ tồn tại trên nhiễm sắc thể thường, mỗi gen đều có chiều dài 0,306µm, có tỉ lệ T : X = 7 :5. Do đột biến gen Z biến đổi thành gen z, tạo nên cặp gen dị hợp Zz. Gen z có số liên kết hidro là 2176 liên kết nhưng chiều dài gen không đổi. Khi giảm phân cơ thể chứa cặp gen Zz xảy ra sự rối loạn phân bào ở giảm phân I .Số lượng từng loại nucleotit A trong mỗi
loại hợp tử tạo thành ở đời con khi cơ thể Zz tự thụ phấn là:
A. A=T=2098; A=T =1576; A=T= 1573; A=T=525; A=T= 524.
B. A=T=2096; A=T =1574; A=T= 1573; A=T=525; A=T= 524
C. A=T=2098; A=T =1574; A=T= 1578; A=T=525; A=T= 524.
D. A=T=2098; A=T =1574; A=T= 1573; A=T=525; A=T= 524.
Câu 31. Phân tử mARN của virut khảm thuốc lá có 80%U và 20% X. Tỉ lệ các bộ ba mã sao chứa 2U và 1X trên mARN là:
A. 27,3%. B. 38,4%. C. 34,3%. D. 44,1%.
Câu 32. Trên một mạch của gen có tỉ lệ A:T:X:G = 4:2:2:1. Tỉ lệ (A+T)/(X+G) của gen là:
A. 3. B. 2. C. 4. D. 1.
Câu 33. Ở ruồi giấm 2n = 8. Một nhóm tế bào sinh tinh mang đột biến cấu trúc ở hai nhiễm sắc thể thuộc 2 cặp tương đồng số 1 và số 3. Biết quá trình giảm phân diễn ra bình thường và không xảy ra trao đổi chéo. Tính theo lý thuyết, tổng tỉ lệ các loại giao tử có thể mang nhiễm sắc thể đột biến trong tổng số giao tử là:
A. 1/4. B. 1/8. C. 1/2. D. 3/4.
Câu 34. Ở một quần thể ngẫu phối, xét hai gen: Gen thứ nhất có 4 alen thuộc đoạn không tương đồng của nhiễm sắc thể giới tính X; gen thứ hai có 7 alen thuộc nhiễm sắc thể thường. Trong trường hợp không xảy ra đột biến, số loại kiểu gen tối đa về cả hai gen trên có thể được tạo ra trong quần thể này là:
A. 294. B. 35. C. 210. D. 392.
Câu 35. Một quần thể giao phối ngẫu nhiên, có thành phần kiểu gen 0,1AA:0,8Aa: 0,1aa. Giả sử các cá thể aa trưởng thành không có khả nằng sinh sản. Nếu không phát sinh đột biến mới, không có di nhập gen, các cá thể có sức sống như nhau thì ở thế hệ F6 tỉ lệ kiểu gen ở giai đoạn mới sinh ra là
A. 625AA:200Aa:16aa. B. 289AA:163Aa:16aa.
C. 169AA:104Aa:16aa. D. 414AA:168Aa:16aa.
Câu 36. Ở thực vật, xét ba cặp gen nằm trên nhiễm sắc thể thường mỗi gen quy định một tính trạng. Cho cây dị hợp tử về 3 cặp gen giao phấn với cây di hợp tử khác, thu được kiểu hình trội về cả 3 tính trạng chiếm tỉ lệ 38,76%. Có học sinh đã rút ra được các kết luận:
(1) Kiểu hình đồng hợp tử trội chiếm 0.42%.
(2) Kiểu hình trội về 2 cặp tính trạng chiếm 47.9%.
(3) Kiểu hình lặn về 3 cặp tính trạng chiếm trên 1%.
(4) Số kiểu gen lặn về 2 cặp tính trạng là 11.48%..
(5) Số kiểu gen trội về 1 cặp tính trạng là 12.92%..
(6) Tần số hoán vị là 15%.
(7) Số cá thể dị hợp về 3 cặp gen chiếm tỉ lệ 15.35%.
Số kết luận đúng là
A. 7. B. 4. C. 6. D. 5.
Câu 37. Cho biết một loài có 2n = 24 và quá trình nguyên phân diễn ra trong 12 giờ. Thời gian ở kì trung gian nhiều hơn thời gian phân bào trong một chu kì tế bào là 10 giờ. Trong nguyên phân, thời gian diễn ra ở các kì trước, kì giữa, kì sau và kì cuối tương ứng với tỉ lệ: 4:1:1:4. Xác định số tế bào mới được tạo ra cùng với số nhiễm sắc thể theo trạng thái của chúng từ một hợp tử của loài phân bào tại thời điểm 59 giờ 30 phút là bao nhiêu?
A. 31 và 1536. B. 7 và 192. C. 63 và 2289. D. 15 và 384.
Câu 38. Hai quần thể A và B ở người sống cách li với nhau. Tần số alen I0 ở quần thể A là 0,7 và ở quần thể B là 0,4. Có sự di cư từ quần thể A sang quần thể B, với mức độ 5% dân số trong độ tuổi sinh sản của quần thể B là những người di cư từ quần thể A. Tần số alen I0 ở quần thể B ở thế hệ ngay sau khi có sự di cư là bao nhiêu?
A. 0,515. B. 0,315. C. 0,415. D. 0,215.
Câu 39. Trong một thí nghiệm, mỗi chất được bổ sung vào môi trường nuôi cấy chủng vi khuẩn mang gen His1 bị đột biến làm mất khả năng tổng hợp axit amin histidin. Vì thế, chủng vi khuẩn này chỉ sinh trưởng được trong môi trường có histidin. Tuy vậy, các hợp chất gây đột biến có thể biến đổi gen His1 thành gen His2 có khả năng tổng hợp histidin. Chất thử nghiệm có hiệu lực gây đột biến càng cao thì càng có nhiều khuẩn lạc hình thành trên môi trường nuôi cấy không bổ sung histidin (vì mật độ vi khuẩn giữa các lô thí nghiệm và đối chứng là như nhau). Trong thí nghiệm bổ sung 2 mg của mỗi chất X và Y và 3 mg của chất Z vào 2ml dung dịch nuôi cấy vi khuẩn không có histidin rồi cấy vi khuẩn His1 lên đĩa Petri (hộp lồng), kết quả thu được như hình dưới đây:

Từ kết quả thí nghiệm, hãy cho biết hệ số gây đột biến của chất Z là bao nhiêu?
A. 6,5. B. 4,5. C. 5,5. D. 3,5.
Câu 40. Người ta thực hiện các phép lai thuần chủng giữa các cơ thể :
Phép lai 1 : Đỏ - Ngắn x Đỏ - Dài được F1:50% Đỏ - Ngắn : 50% Đỏ - Dài.
Phép lai 2 : Đỏ - Dài x Đỏ - Ngắn được F1:100% Đỏ - Dài.
Một học sinh tiếp tục lấy ♀ F1 phép lai 2 lai với ♂ F1 phép lai 1 thu được 47,5% Đỏ - Dài và đi đến kết luận:
(1) Đây là phép lai có tương tác bổ trợ.
(2) Có hoán vị 1 bên ở cơ thể ♀.
(3) Có khả năng hoán vị 2 bên.
(4) Tần số hoán vị là 20%.
(5) Có 2 cặp gen trên nhiễm sắc thể X.
(6) Có tương tác theo tỉ lệ 15 :1.
(7) Đỏ - Ngắn chiếm 40%.
(8) Trắng - Ngắn chiếm 10%.
(9) Tính trạng chiều dài trên nhiễm sắc thể X.
(10) Tỉ lệ Trắng - Dài là 1%.
Có bao nhiêu kết luận đúng?
A. 9. B. 10. C. 8. D. 7.
Đáp án đề thi thử THPT Quốc gia năm 2017 môn Sinh học
|
01. C 02. B 03. B 04. A |
05. B 06. D 07. B 08. D |
09. C 10. C 11. A 12. C |
13. D 14. B 15. D 16. A |
17. A 18. B 19. C 20. B |
21. A 22. A 23. A 24. C |
25. C 26. D 27. C 28. A |
29. C 30. D 31. B 32. B |
33. D 34. A 35. A 36. D |
37. D 38. C 39. B 40. D |