Giải SBT Hoạt động trải nghiệm 6 bài 3 KNTT
VnDoc xin giới thiệu bài Giải SBT Hoạt động trải nghiệm 6 bài 3: Trải nghiệm nghề truyền thống với hệ thống đáp án chi tiết, đầy đủ cho từng câu hỏi theo chương trình sách giáo khoa mới. Nội dung bài giải được trình bày khoa học, rõ ràng và dễ hiểu, giúp học sinh thuận tiện trong việc theo dõi, tiếp cận kiến thức trọng tâm của bài học. Thông qua tài liệu này, các em có thể đối chiếu với bài làm của mình, tự kiểm tra và đánh giá mức độ hiểu bài, từ đó rút kinh nghiệm và cải thiện kết quả học tập hiệu quả hơn.
Bài: Trải nghiệm nghề truyền thống
Câu 1 trang 42 SBT HĐTN 6: Hãy ghi lại những điều em đã tìm hiểu được về nghề truyền thống mà thầy, cô giáo đã tổ chức cho lớp em tham quan.
Trả lời:
Những hiểu biết của em về nghề làm gốm đây là một nghề truyền thống đặc biệt, đòi hỏi phải thật tỉ mỉ, cẩn thận khéo léo để tạo ra được những sản phẩm tinh xảo thu, cuốn hút.
Người làm nghề còn phải biết cập nhật những xu hướng, mẫu mã mới để đa dạng hóa sản phẩm.
Câu 2 trang 42 SBT HĐTN 6: Hãy mô tả lại công việc của nghề truyền thống em đã được làm khi trải nghiệm nghề:
Trả lời:
- Tên nghề em đã tham gia trải nghiệm: Nghề làm gốm
- Địa điểm: Làng gốm Bát Tràng
- Những hoạt động đã trải nghiệm là: Nghe thuyết minh về lịch sử làng gốm Bát
Tràng, ngắm nhìn các nghệ nhân làm gốm và được tự mình làm gốm.
- Những điều em đã học được qua hoạt động trải nghiệm:
+ Hiểu được truyền thống của nghề gốm
+ Nhận biết được các công đoạn để làm ra sản phẩm
+ Biết cách làm ra một sản phẩm gốm
- Sau chuyến đi em cảm thấy rất vui về hào hứng về chuyến đi này, chuyến đi đã
đem lại cho em rất nhiều những trải nghiệm thú vị.
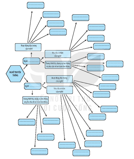
Câu 3 trang 43 SBT HĐTN 6: Hãy điền những thông tin em và các bạn trong lớp đã tìm hiểu, khám phá được về nghề truyền thống vào sơ đồ tư duy sau:

Trả lời:
Học sinh tự điền vào sơ đồ tư duy để khám phá được nghề truyền thống ở địa phương em.
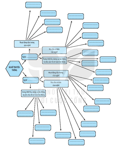
Câu 4 trang 43 SBT HĐTN 6: Sưu tầm, tìm hiểu các thông tin, bài viết, tranh ảnh về một nghề truyền thống khác và điền vào sơ đồ tư duy theo mẫu ở nhiệm vụ 3:
Trả lời:
Một số hình ảnh về nghề truyền thống:

(Nghề mây tre đan)

(Nghề gốm sứ)

(Nghề làm nón lá)
>> Bài tiếp theo: Giải SBT Hoạt động trải nghiệm 6 bài 1 KNTT
Trên đây là toàn bộ lời giải Giải SBT Hoạt động trải nghiệm 6 bài 3: Trải nghiệm nghề truyền thống Kết nối tri thức với cuộc sống. Các em học sinh tham khảo thêm Hoạt động trải nghiệm 6 Cánh diều và KHTN lớp 6 Cánh Diều. VnDoc liên tục cập nhật lời giải cũng như đáp án sách mới của SGK cũng như SBT các môn cho các bạn cùng tham khảo.