Giáo án Công nghệ 12 bài 7: Khái niệm về mạch điện tử chỉnh lưu nguồn một chiều
Giáo án Công nghệ 12 bài 7
Giáo án Công nghệ 12 bài 7: Khái niệm về mạch điện tử chỉnh lưu nguồn một chiều được chúng tôi tuyển chọn của các giáo viên đang giảng dạy ở các trường có tiếng trong cả nước sẽ giúp thầy cô giáo có thêm tư liệu tham khảo để soạn giáo án điện tử lớp 12 hiệu quả. Thư viện VnDoc.com hi vọng giáo án công nghệ 12 này sẽ góp phần giúp quý thầy cô có được một bài soạn hay.
Bài 7 - KHÁI NIỆM VỀ MẠCH ĐIỆN TỬ CHỈNH LƯU VÀ NGUỒN MỘT CHIỀU
I- MỤC TIÊU
1- Kiến thức:
- Biết được khái niệm phân loại mạch điện tử.
2- Kĩ năng:
- Hiểu được chức năng, nguyên lí làm việc của mạch chỉnh lưu, mạch lọc và mạch ổn áp.
3- Thái độ:
- Có ý thức trong quá trình học tập, yêu thích bài học.
II- CHUẨN BỊ
1- Chuẩn bị nội dung:
- Nghiên cứu nội dung bài 7 sgk.
- Tham khảo tài liệu liên quan.
2- Chuẩn bị đồ dùng:
- Tranh vẽ các hình 7.1; 7.2; 7.3; 7.4; 7.5; 7.6 sgk
- Vật mẫu: Mach nguồn một chiều.
III- TIẾN TRÌNH DẠY HỌC
1- Ổn định lớp:
|
Lớp |
Sĩ số |
Vắng |
Có phép |
Không phép |
|
12A1 |
42 |
|||
|
12A2 |
45 |
|||
|
12A6 |
45 |
2- Các hoạt động dạy học:
|
Hoạt động của GV&HS |
Nội dung kiến thức |
|
HĐ1- Tìm hiểu về khái niệm và phân loại: |
|
|
* GV: Lấy một số mạch trog thực tế để giới thiệu khái niệm và phân loại mạch điện tử.
* HS: Quan sát sơ đồ hình 7-1 sgk để phân loại mạch điện tử.
|
I- Khái niệm, phân loại mạch điện tử. 1- Khái niệm: - Mạch điện tử là mạch điện mắc phối hợp giữa các linh kiện điện tử để thức hiện 1 nhiệm vụ nào đó. 2- Phân loại: a. Theo chức năng và nhiệm vụ: - Mạch khuếch đại. - Mạch tạo sóng hình sinh. - Mạch tạo xung. - Mạch nguồn chỉnh lưu, lọc và ổn áp. b. Theo phương thức gia công, xử lí tín hiệu. - Mạch kĩ thuật tương tự. - Mạch kĩ thuật số. |
|
HĐ2- Tìm hiểu về mạch chỉnh lưu: |
|
|
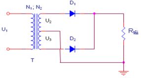
* GV: Sử dụng tranh vẽ các hình 7-2; 7-3; 7-4 sgk để giới thiệu các mạch chỉnh lưu. * HS: Quan sát và cho biết ng lí làm việc của các mạch.
* GV: Trong hình 7-3 nếu mắc cả hai điốt ngược chiều thì sẽ ra sao? * HSTL:
* GV: Hình 7-4 nếu một điốt nào mắc ngược hoặc bị đánh thủng thì sao? * HSTL: |
II- Mạch chỉnh lưu và nguồn một chiều: 1- Mạch chỉnh lưu: - Dùng các điốt tiếp mặt để đổi điện xoay chiều thành điện một chiều. + Có nhiều cách mắc mạch chỉnh lưu: a. Mạch điện chỉnh lưu nữa chu kì:(7.2)
b. Mạch chỉnh lưu hai nữa chu kì (7.3)
c. Mạch chỉnh lưu cầu (7.4)
|
|
HĐ3- Tìm hiểu về nguồn một chiều: |
|
|
* GV: Dùng tranh vẽ hình 7-5; 7-6 để chỉ ra các khối chức năng trong mạch nguồn một chiều.
* HS: Quan sát chỉ ra được dòng điện chạy trong mạch và dạng sóng minh họa điện áp ở các điểm 1,2,3,4 trong mạch.
* GV: Dựa vào sơ đồ mạch nguồn một chiều thực tế hãy giải thích nguyên lí làm việc của mạch lọc nguồn? * HSTL: |
2- Nguồn một chiều: a- Sơ đồ chức năng của mạch nguồn một chiều: Sơ đồ khối của mạch nguồn hình( 7.6) 1. Biến áp nguồn. 2. Mạch chỉnh lưu. 3. Mạch lọc nguồn. 4. Mạch ổn áp. 5. Mạch bảo vệ. b- Mạch nguồn điện thực tế: - Biến áp nguồn. - Mạch chỉnh lưu. - Mạch lọc nguồn. - Mạch ổn định điện áp một chiều. |
* Mạch nguồn một chiều thực tế và dạng sóng minh họa

IV. TỔNG KẾT, ĐÁNH GIÁ
- GV: Đặt các câu hỏi theo mục tiêu của bài học để tổng kết, đánh giá nhận thức của HS.
- Mạch chỉnh lưu gồm những mạch nào? Ng lí làm việc?
- Các khối chức năng của nguồn một chiều? Mạch nguồn trong thực tế?
- Nhận xét quá trình tiếp thu của hs.
- HS trả lời các câu hỏi ở cuối bài.
V. TỔNG KẾT, ĐÁNH GIÁ
GV: Dặn dò HS:
- Quan sát một số mạch nguồn một chiều trong thực tế.
- Đọc trước bài 8 sgk.


