Đề ôn luyện Toán lớp 2 - Đề số 11
Đề tự ôn luyện Toán 2 học kỳ 1
Lớp:
Lớp 2
Môn:
Toán
Bộ sách:
Kết nối tri thức với cuộc sống
Loại File:
PDF
Phân loại:
Tài liệu Tính phí

VnDoc - Tải tài liệu, văn bản pháp luật, biểu mẫu miễn phí
Đề ôn luyện Toán lớp 2 - Đề số 11
A. YÊU CẦU
Củng cố và phát triển kiến thức, kĩ năng về:
- 12 trừ đi một số
- Phép trừ ( có nhớ) trong phạm vi 100
B. ĐỀ LUYỆN TẬP
ĐỀ BÀI:
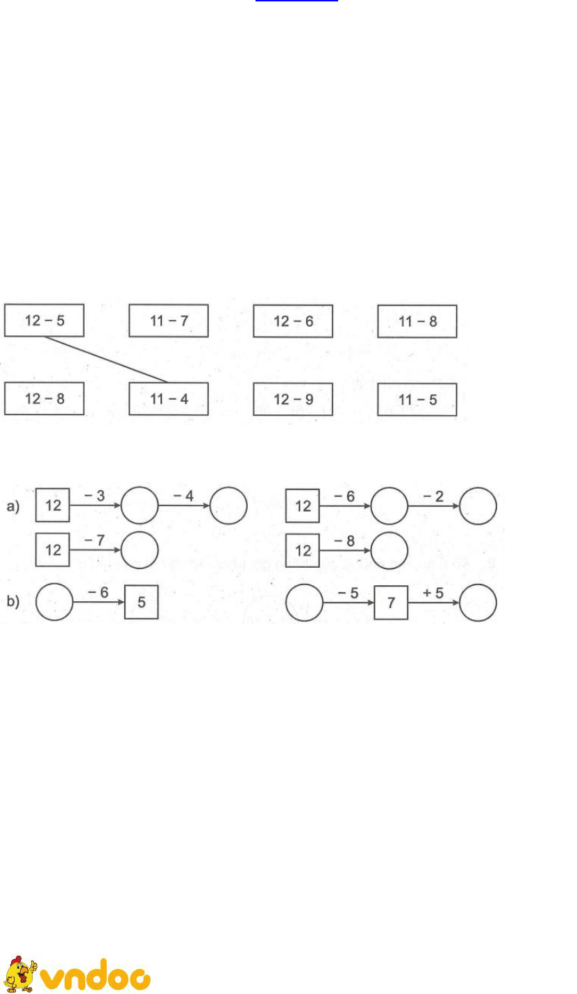
1. Nối hai phép trừ có cùng kết quả:
2. Số?
3.Khoanh vào phép trừ có kết quả lớn nhất:
11-4 12-5 11-5 12-5 10-3
4. Một tá bút bi gồm 3 loại bút màu đỏ,màu xanh, màu đen.
Biết tổng số bút màu xanh và màu đen là 8 chiếc. Hỏi có mấy chiếc màu đỏ?
Bài giải:
……………………………………………………………………………….
……………………………………………………………………………….
……………………………………………………………………………….

VnDoc - Tải tài liệu, văn bản pháp luật, biểu mẫu miễn phí
5. Viết số thích hợp vào ô trống:
6. Tìm x:
a) x+9=42 b) 17 + x =22 c) x + 25 =72
…………………. …………………. …………………
…………………. …………………. …………………
…………………. …………………. …………………
7. Đặt tính rồi tính:
52-6 62-38 22-13 82-49
………… …………… ……………. ……………
………… …………… ……………. ……………
………… …………… ……………. ……………
8. Tô màu vào những quả bóng ghi phép trừ có kết quả là 25:
9. Số?

VnDoc - Tải tài liệu, văn bản pháp luật, biểu mẫu miễn phí
10. Viết chữ số thsich hợp vào ô trống:
a) 32 - 14 < 1….. b) 28 < 52 – 2 ….. < 30
11. Một sợi dây đồng dài 52cm. Người ta đã cắt đi một đoạn dây còn lại dài
7cm. Hỏi đoạn dây đồng đã cắt đi dài bao nhiêu xăng-ti-mét?
Bài giải:
…………………………………………………………………………….
…………………………………………………………………………….
…………………………………………………………………………….
12.
Trong hình bên:
Số hình tam giác nhiều hơn số hình tứ giác là:…. hình.
Đáp án Đề ôn luyện Toán lớp 2 - Đề số 11
3. Hướng dẫn:
Tính kết quả của các phép trừ, rồi so sánh các kết quả đó để khoanh vào
phép trừ có kết quả lớn nhất (12 - 4)
Đáp số: chỉ cần khoanh vào 12 - 4 là được.
8. Tính kết quả các phép trừ rồi tô màu vào hai quả bóng ghi phép trừ có kết
quả là 25 (41 -16 =25, 52 – 27 = 25)
Đề ôn luyện Toán lớp 2 - Đề 11
Đề ôn luyện Toán lớp 2 - Đề số 11 bao gồm chi tiết các dạng toán có đáp án giúp các em học sinh ôn tập, củng cố kỹ năng giải Toán lớp 2, tự luyện tập các dạng bài tập chuẩn bị cho kỳ thi sắp tới môn Toán lớp 2 đạt kết quả cao. Mời các em tham khảo chi tiết.
>>> Bài tiếp theo: Đề ôn luyện Toán lớp 2 - Đề số 12
Đề ôn luyện môn Toán lớp 2 - Đề số 11 có ví dụ và bài tập vận dụng kèm hướng dẫn giải chi tiết cho các em học sinh tham khảo vận dụng kỹ năng giải bài tập Toán lớp 2, giúp các em học sinh tự ôn tập và rèn luyện môn Toán nâng cao lớp 2.