Đề ôn luyện Toán lớp 2 - Đề số 10
Đề tự ôn luyện Toán 2 học kỳ 1
Lớp:
Lớp 2
Môn:
Toán
Bộ sách:
Kết nối tri thức với cuộc sống
Loại File:
PDF
Phân loại:
Tài liệu Tính phí

VnDoc - Tải tài liệu, văn bản pháp luật, biểu mẫu miễn phí
Đề ôn luyện Toán lớp 2 - Đề số 10
A. YÊU CẦU
Củng cố và phát triển kiến thức, kĩ năng về:
Số tròn chục trừ đi một số
11 trừ đi một số; phép trừ (có nhớ) trong phạm vi 100
B.ĐỀ LUYỆN TẬP
ĐỀ BÀI:
1.Viết số hạng thích hợp vào ô trống;
2. Đặt tính rồi tính hiệu, biết số bị trừ và số trừ là:
30 và 16 40 và 27 50 và 38 70 và 49
………… …………… ……………. ………….
………… …………… ……………. ………….
………… …………… ……………. ………….
3. Tìm x:
a) x + 8 = 40 b) 9 + x = 40 c) x + 42 = 80
…………………. …………………. ……………………..
…………………. …………………. ……………………..
…………………. …………………. ……………………..
4. Lúc đầu bạn Mai và bạn Hồng, mỗi bạn đều có 2 chục cái nhãn vở.
Sau đó bạn Mai cho bạn Hồng 4 nhãn vở. Hỏi sau khi cho:
a) Bạn Mai có bao nhiêu nhãn vở?

VnDoc - Tải tài liệu, văn bản pháp luật, biểu mẫu miễn phí
b) Bạn Hồng và bạn Mai có tất cả bao nhiêu nhãn vở?
Bài giải:
……………………………………………………………………………….
……………………………………………………………………………….
……………………………………………………………………………….
……………………………………………………………………………….
……………………………………………………………………………….
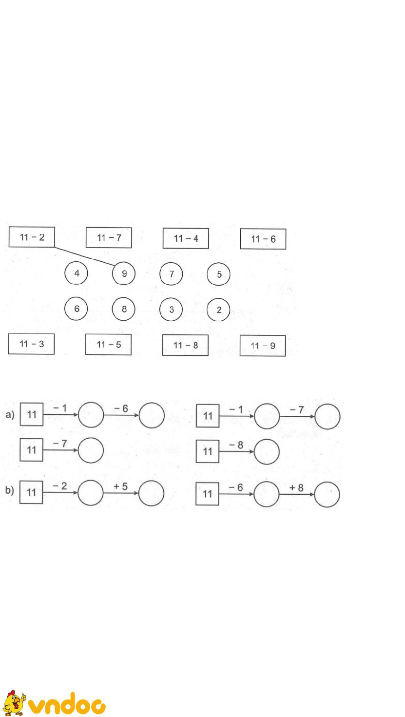
5. Nối theo mẫu:
6. Số?
7. Tìm x:
a) x + 6 = 11 b) 7 + x = 31 c) x + 14 = 41
…………………. …………………. ……………………..
…………………. …………………. ……………………..
…………………. …………………. ……………………..
8. Đặt tính rồi tính hiệu, biết số bị trừ và số trừ là:

VnDoc - Tải tài liệu, văn bản pháp luật, biểu mẫu miễn phí
a) 61 và 17 b) 71 và 38 c) 91 và 6
…………………. …………………. ……………………..
…………………. …………………. ……………………..
…………………. …………………. ……………………..
9.
10. Số:
Độ dài đoạn thẳng CD là: ….cm
11. Điền dấu (+, -) thích hợp:
a) 31…..7…..8 = 32 b) 35…..6….13 = 28
12. Năm nay em 6 tuổi, anh 11 tuổi. Hỏi sau 4 năm nữa anh hơn em bao nhiêu
tuổi?
Bài giải:
……………………………………………………………………………….
……………………………………………………………………………….
……………………………………………………………………………….
……………………………………………………………………………….
……………………………………………………………………………….
Đề ôn luyện Toán lớp 2 - Đề 10
Đề ôn luyện Toán lớp 2 - Đề số 10 bao gồm chi tiết các dạng toán có đáp án giúp các em học sinh ôn tập, củng cố kỹ năng giải Toán lớp 2, tự luyện tập các dạng bài tập chuẩn bị cho kỳ thi sắp tới môn Toán lớp 2 đạt kết quả cao. Mời các em tham khảo chi tiết.
>>> Bài tiếp theo: Đề ôn luyện Toán lớp 2 - Đề 11
Đề ôn luyện môn Toán lớp 2 - Đề số 10 có ví dụ và bài tập vận dụng kèm hướng dẫn giải chi tiết cho các em học sinh tham khảo vận dụng kỹ năng giải bài tập Toán lớp 2, giúp các em học sinh tự ôn tập và rèn luyện môn Toán nâng cao lớp 2.