Giải vở bài tập Toán lớp 3 bài 33: Luyện tập Gấp một số lên nhiều lần
Mời các em vào tham khảo Giải vở bài tập Toán 3 bài 33: Luyện tập trang 42 được VnDoc.com sưu tầm với nội dung bài giải chi tiết và rõ ràng giúp các em nâng cao và tiếp thu kiến thức giải các bài tập Toán lớp 3. Chi tiết nội dung phần Giải vở bài tập Toán lớp 3 tập 1 trang 42 đã được hướng dẫn đầy đủ để các em tham khảo và chuẩn bị nhằm ôn luyện môn Toán 3 tốt hơn.
Giải vở bài tập Toán lớp 3 tập 1 trang 42
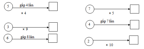
Bài 1 trang 42 Vở bài tập Toán lớp 3
Viết (theo mẫu):

Phương pháp giải:
Muốn tìm một số gấp lên nhiều lần ta lấy số đó nhân với số lần.
Điền thông tin trên mũi tên và kết quả vào ô vuông.
Lời giải chi tiết:

Bài 2 trang 42 Vở bài tập Toán lớp 3
Tính:
14 ⨯ 5
19 ⨯ 7
25 ⨯ 6
33 ⨯ 7
58 ⨯ 4
Phương pháp giải:
- Nhân các số lần lượt từ phải sang trái.
Lời giải chi tiết:

Bài 3 trang 42 Vở bài tập Toán lớp 3
Trong vườn có 16 cây cam, số quýt gấp 4 lần số cây cam. Hỏi trong vườn có bao nhiêu cây quýt?
Tóm tắt

Phương pháp giải:
Muốn tìm lời giải ta lấy số cây cam nhân với 4.
Lời giải chi tiết:
Trong vườn có số cây quýt là::
16 ⨯ 4 = 64 (cây)
Đáp số: 64 cây
Bài 4 trang 42 Vở bài tập Toán lớp 3
a. Đo rồi viết độ dài đoạn thẳng AB.

b. Kéo dài đoạn thẳng AB để được đoạn thẳng AC có độ dài gấp đôi độ dài đoạn thẳng AB.
c. Chấm một điểm O trên đoạn thẳng AC, sao cho độ dài đoạn thẳng AO bằng 1/4 độ dài đoạn thẳng AC.
Phương pháp giải:
a) Dùng thước kẻ đo độ dài đoạn thẳng AB rồi viết số đo vào chỗ chấm.
b) Độ dài đoạn thẳng AC bằng độ dài đoạn thẳng AB nhân với 2.
c) Lấy độ dài đoạn thẳng AC chia cho 4.
Chấm điểm O trên AC có khoảng cách từ điểm A đến điểm O bằng kết quả vừa tìm được.
Lời giải chi tiết:
a. Đo rồi viết độ dài đoạn thẳng AB được 6cm hay AB = 6cm.
b. Kéo dài đoạn thẳng AB để được đoạn thẳng AC có độ dài gấp đôi độ dài đoạn thẳng AB.
Vậy độ dài đoạn thẳng AC là: 6 ⨯ 2 = 12 (cm).
c. Chấm một điểm O trên đoạn thẳng AC, sao cho độ dài đoạn thẳng AO bằng 1/4 độ dài đoạn thẳng AC.
Độ dài đoạn thẳng AO là: 12 : 4 = 3 (cm)
![]()
>>> Bài tiếp theo: Giải vở bài tập Toán 3 bài 34: Bảng chia 7
Loạt bài Giải vở bài tập Toán lớp 3 Tập 1 và Tập 2 được biên soạn bám sát nội dung VBT Toán lớp 3. Các bạn học sinh hoàn toàn có thể tự tiến hành làm bài tập và giải bài tập theo đúng những kiến thức trên đã học, các phụ huynh có thể đánh giá khả năng học tập của các con và đưa ra phương hướng học tập tốt nhất cho các em. Chúc các em có thể nâng cao được các kỹ năng giải Toán lớp 3 của mình một cách tốt nhất.
Tham khảo thêm:
- Lý thuyết Gấp một số lên nhiều lần
- Giải Toán lớp 3 VNEN bài 19: Gấp một số lên nhiều lần
- Bài tập Toán lớp 3: Gấp một số lên nhiều lần
- Giải Toán lớp 3 trang 33, 34: Gấp một số lên nhiều lần - Luyện tập
Trên đây là: Giải vở bài tập Toán lớp 3 bài 33: Luyện tập Gấp một số lên nhiều lần. Trong quá trình học lớp 3, các em học sinh không tránh được việc gặp những bài toán 3 khó, nâng cao. Những bài tập sách giáo khoa cũng có thể khiến các em gặp khó khăn trong quá trình giải. Tuy nhiên, để cùng các em học Toán lớp 3 hiệu quả hơn, VnDoc cung cấp lời giải bài tập Toán 3 để các em tham khảo. Chúc các em học tốt và đạt kết quả cao.
Hãy tham gia ngay chuyên mục Hỏi đáp các lớp. Đây là nơi kết nối học tập giữa các bạn học sinh với nhau, giúp nhau cùng tiến bộ trong học tập. Các bạn học sinh có thể đặt câu hỏi tại đây:
| Đặt câu hỏi về học tập, giáo dục, giải bài tập của bạn tại chuyên mục Hỏi đáp của VnDoc | |
| Hỏi - Đáp | Truy cập ngay: Hỏi - Đáp học tập |
Hỏi đáp, thảo luận và giao lưu về Toán, Văn, Tự nhiên, Khoa học,... từ Tiểu Học đến Trung học phổ thông nhanh nhất, chính xác nhất.