Giải vở bài tập Toán lớp 3 bài 88: Các số có bốn chữ số
Giải vở bài tập Toán 3 bài 88: Các số có bốn chữ số là lời giải trang 3, 4 Vở bài tập Toán 3 tập 2 có đáp án chi tiết kèm theo giúp các em học sinh nhận biết được các số có bốn chữ số, biết đọc biết viết số có 4 chữ số và nhận ra giá trị của các số theo vị trí của nó ở từng hàng. Mời các em tham khảo chi tiết lời giải.
Giải vở bài tập Toán lớp 3 trang 3, 4 tập 2:
Vở bài tập Toán lớp 3 trang 3 câu 1
Viết (theo mẫu):

Viết số: 3254.
Đọc số: Ba nghìn hai trăm năm mươi tư.

Viết : …………
Đọc số : .............................
Phương pháp giải:
- Xác định số nghìn, trăm, chục, đơn vị.
- Đọc và viết số lần lượt từ trái sang phải.
Lời giải chi tiết:

Viết số: 5134
Đọc số: Năm nghìn một trăm ba mươi tư (bốn).
Vở bài tập Toán lớp 3 trang 4 câu 2
Viết (theo mẫu):
|
HÀNG |
VIẾT SỐ |
ĐỌC SỐ |
|||
|
Nghìn |
Trăm |
Chục |
Đơn vị |
||
|
7 |
5 |
2 |
8 |
7528 |
bảy nghìn năm trăm hai mươi tám |
|
8 |
1 |
9 |
4 |
||
|
3 |
6 |
7 |
5 |
||
|
9 |
4 |
3 |
1 |
||
|
1 |
9 |
4 |
2 |
||
Phương pháp giải:
- Viết số có bốn chữ số từ các chữ số hàng nghìn, trăm, chục, đơn vị đã biết.
- Đọc số vừa viết được theo thứ tự các số từ trái sang phải.
Lời giải chi tiết:
|
HÀNG |
VIẾT SỐ |
ĐỌC SỐ |
|||
|
Nghìn |
Trăm |
Chục |
Đơn vị |
||
|
7 |
5 |
2 |
8 |
7528 |
bảy nghìn năm trăm hai mươi tám |
|
8 |
1 |
9 |
4 |
8194 |
tám nghìn một trăm chín mươi tư |
|
3 |
6 |
7 |
5 |
3675 |
ba nghìn sáu trăm bảy mươi lăm |
|
9 |
4 |
3 |
1 |
9431 |
chín nghìn bốn trăm ba mươi mốt |
|
1 |
9 |
4 |
2 |
1942 |
một nghìn chín trăm bốn mươi hai |
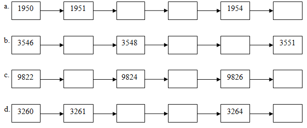
Vở bài tập Toán lớp 3 trang 4 câu 3
Số?

Phương pháp giải:
Đếm xuôi các số cách 1 đơn vị, bắt đầu từ số đầu tiên của mỗi dãy số rồi điền số còn thiếu vào ô trống.
Lời giải chi tiết:

Vở bài tập Toán lớp 3 trang 4 câu 4
Viết tiếp số thích hợp vào mỗi vạch của tia số:

Phương pháp giải:
Đếm các số tròn nghìn, bắt đầu từ 0 rồi điền vào mỗi vạch của tia số.
Lời giải chi tiết:

>> Bài tiếp theo: Giải vở bài tập Toán 3 bài 89: Luyện tập Các số có 4 chữ số
Ngoài Giải vở bài tập Toán lớp 3 bài 88: Các số có bốn chữ số, các em học sinh lớp 3 còn có thể tham khảo Bộ đề thi giữa học kì 2 lớp 3 hay Đề thi học kì 2 lớp 3 mà VnDoc.com đã sưu tầm và chọn lọc. Hy vọng với những tài liệu này, các em học sinh sẽ học tốt môn Toán lớp 3 hơn mà không cần sách giải.
Để tiện trao đổi, chia sẻ kinh nghiệm về giảng dạy và học tập các môn học lớp 3, VnDoc mời các thầy cô giáo, các bậc phụ huynh và các bạn học sinh truy cập nhóm riêng dành cho lớp 3 sau: Nhóm Tài liệu học tập lớp 3. Rất mong nhận được sự ủng hộ của các thầy cô và các bạn.