Giáo án Toán 12 CTST Bài tập cuối chương I
Giáo án Chương 1 Toán 12 Chân trời sáng tạo (Word+ PPT)
Lớp:
Lớp 12
Môn:
Toán
Dạng tài liệu:
Giáo án
Bộ sách:
Chân trời sáng tạo
Loại File:
Word + ZIP + PowerPoint
Phân loại:
Tài liệu Tính phí
Giáo án PowerPoint Toán 12 CTST Bài tập cuối chương I
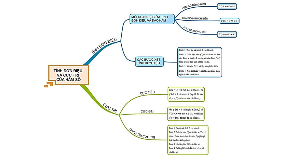
Giáo án Toán 12 CTST Bài tập cuối chương I trong bài viết sau đây là nội dung Bài tập cuối chương I thuộc Chương 1: Ứng dụng đạo hàm để khảo sát hàm số trong SGK Toán 12 Chân trời sáng tạo tập 1. Mẫu giáo án môn Toán 12 CTST Bài tập cuối chương I bao gồm đầy đủ bài giảng PowerPoint và kế hoạch bài dạy file word sẽ là tài liệu tham khảo bổ ích cho các thầy cô.
PowerPoint Toán 12 CTST Bài tập cuối chương I



Giáo án Bài tập cuối chương I Toán 12 Chân trời sáng tạo

........................
Mời các bạn sử dụng file tải về để xem đầy đủ nội dung chi tiết.