Đề minh họa 2022 môn Tiếng Trung



Đề minh họa thi THPT Quốc gia 2022 môn Tiếng Trung
Đề minh họa 2022 môn Tiếng Trung vừa được VnDoc.com sưu tầm và xin gửi tới bạn đọc cùng tham khảo. Hi vọng qua bài viết này bạn đọc có thêm nhiều tài liệu để ôn tập tốt hơn cho kì thi THPT Quốc gia sắp tới nhé. Mời các bạn cùng tham khảo chi tiết bài viết dưới đây nhé.
- Đề minh họa 2022 môn Tiếng Hàn
- Đề minh họa 2022 môn Tiếng Pháp
- Đề minh họa 2022 môn Tiếng Nhật
- Đề minh họa 2022 môn Tiếng Đức
- Đề minh họa 2022 môn Tiếng Nga
- Đề minh họa 2022 môn Tiếng Anh
- Đề minh họa 2022 môn Ngữ văn
- Đề minh họa 2022 môn Địa lý
- Đề minh họa 2022 môn Lịch sử
- Đề minh họa 2022 môn GDCD
- Đề minh họa 2022 môn Sinh học
- Đề minh họa 2022 môn Vật lý
- Đề minh họa 2022 môn Toán
- Đề minh họa 2022 môn Hóa học
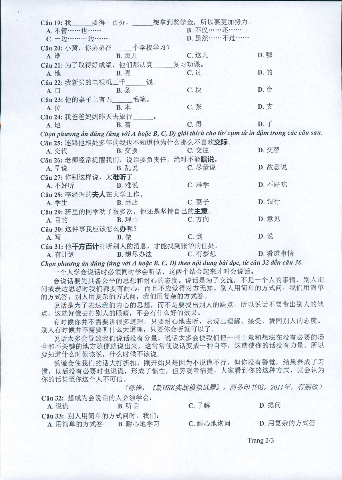
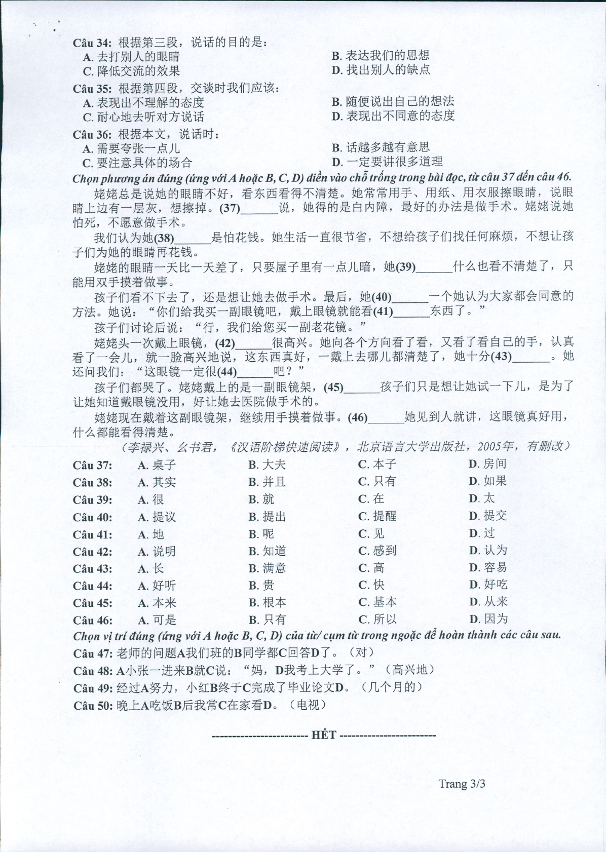
Đề minh họa 2022 môn Tiếng Trung được tổng hợp gồm có 4 trang với 50 câu hỏi trắc nghiệm, thí sinh làm bài trong thời gian 60 phút. Đề thi được tổng hợp nội dung trong chương trình học lớp 12, qua đây giúp bạn đọc có thể nắm bắt được nội dung ôn tập cũng như cấu trúc đề thi.
Xem tiếp: Đáp án đề thi THPT Quốc Gia 2022 môn tiếng Trung HOT
VnDoc.com vừa gửi tới bạn đọc bài viết Đề minh họa 2022 môn Tiếng Trung. Chắc hẳn qua bài viết bạn đọc đã nắm được những nội dung chính của đề rồi đúng không ạ? Mong rằng qua bài viết bạn đọc có thêm nhiều tài liệu để học tập tốt hơn môn Tiếng Trung nhé. Mời các bạn cùng tham khảo thêm các môn Toán lớp 12, Ngữ văn lớp 12...