Đề thi học kì 1 môn Toán lớp 2 năm 2017 - 2018 theo Thông tư 22 - Đề số 3
Đề thi học kì 1 môn Toán lớp 2
Đề thi học kì 1 môn Toán lớp 2 năm học 2017 - 2018 - Đề số 3 theo Thông tư 22 có bảng ma trận và đáp án chi tiết kèm theo giúp các em học sinh ôn tập, củng cố kiến thức, chuẩn bị cho bài thi cuối học kì 1 đạt kết quả cao. Đồng thời đề thi học kì 1 lớp 2 này cũng là tài liệu hữu ích cho các thầy cô ra đề thi học kì 1 cho các em học sinh. Sau đây mời các thầy cô cùng các em tham khảo.
Bộ đề thi học kì 1 môn Toán lớp 2 năm học 2017 - 2018
Đề thi học kì 1 môn Toán lớp 2 năm 2017 - 2018 theo Thông tư 22
ĐỀ KIỂM TRA ĐỊNH KỲ CUỐI HỌC KỲ I
MÔN: TOÁN LỚP 2
Năm học: 2017 – 2018
I. TRẮC NGHIỆM: (4 điểm)
Khoanh tròn vào chữ cái trước kết quả đúng:
Câu 1: (0.5đ) Số liền trước của 69 là:
A. 68 B. 60 C. 70 D. 80
Câu 2: (0.5đ) Trong hình bên có mấy hình tứ giác?

A. 2 hình tứ giác
B. 3 hình tứ giác
C. 4 hình tứ giác
D. 5 hình tứ giác
Câu 3: (0.5đ) 5dm = ...... cm?
A. 40 cm B. 5 cm C. 50 cm D. 70 cm
Câu 4: (0.5đ) Điền số thích hợp vào chỗ chấm
17 + 25 > ..... > 95 – 49
A. 42 B. 43 C. 44 D. 45
Câu 5: (0.5đ) 1 ngày có ..... giờ ?
A. 24 B. 25 C. 26 D. 27
Câu 6: (1,0đ) Mai có 16 chiếc kẹo, Mai có nhiều hơn chị Lan 5 chiếc.Hỏi chị Lan có bao nhiêu chiếc kẹo?
A. 19 B. 20 C. 21 D. 11
Câu 7: (0.5đ) Ngày 20 tháng 11 là thứ hai. Vậy ngày 25 tháng 11 là thứ mấy?
A. Thứ tư B. Thứ năm C. Thứ sáu D. Thứ bảy
II. TỰ LUẬN: (6đ)
Bài 1: (2đ) Đặt tính rồi tính
a) 56 + 19 27 +9
b) 96 – 58 64 - 9
Bài 2: (1,5đ) Tìm x
a) x + 25 = 50
b) x - 17 = 49
c) 51 – x = 27
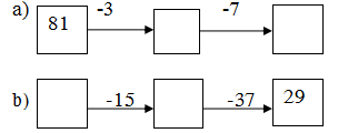
Bài 3: (1,5đ) Số ?

Bài 4: (1,0 đ) Giải bài toán
Năm nay tuổi của ông là số tròn chục lớn nhất có hai chữ số, ông hơn bà 9 tuổi. Hỏi năm nay bà bao nhiêu tuổi?
Đáp án và hướng dẫn chấm môn Toán lớp 2 học kì 1
I. Trắc nghiệm:
|
Câu |
Câu 1 |
Câu 2 |
Câu 3 |
Câu 4 |
Câu 5 |
Câu 6 |
Câu 7 |
|
Đáp án |
A |
B |
C |
B |
A |
C |
D |
|
Điểm |
0,5 |
0,5 |
0,5 |
0,5 |
0,5 |
1 |
0,5 |
II. Tự luận:
Bài 1: Mỗi phép tính đúng được 0,5 điểm

Bài 2: Mỗi phần đúng được 0,5 điểm
a) x + 25 = 50 b) x - 17 = 49
x = 50 -25 x = 49+17
x = 25 x = 66
c) 51 – x = 27
x = 51-27
x = 24
Bài 3:

Bài 4:
Bài giải
Số tròn chục lớn nhất có hai chữ số là 90. 0,25 điểm
Vậy năm nay tuổi của ông là 90 tuối.
Năm nay bà có số tuổi là: 0,25 điểm
90 – 9 = 81 (tuổi) 0,25 điểm
Đáp số: 81 tuổi 0,25 điểm
Bảng ma trận đề thi học kì 1 môn Toán lớp 2
|
Mạch kiến thức, kĩ năng |
Số câu và số điểm |
Mức 1 |
Mức 2 |
Mức 3 |
Mức 4 |
Tổng |
|||||
|
TN |
TL |
TN |
TL |
TN |
TL |
TN |
TL |
TN |
TL |
||
|
Số và cấu tạo số |
Số câu |
1 |
1 |
||||||||
|
Số điểm |
0,5 |
0,5 |
|||||||||
|
Phép tính cộng, |
Số câu |
2 |
2 |
1 |
1 |
2 |
4 |
||||
|
trừ trong phạm vi 100. |
Số điểm |
3,5 |
1,5 |
1,5 |
1,0 |
1,5 |
6,0 |
||||
|
Đại lượng và đo đại lượng: đề-xi-mét, ki-lô-gam,lít. Ngày, tháng. |
Số câu |
2 |
1 |
3 |
|||||||
|
Số điểm |
1,0 |
0,5 |
1,5 |
||||||||
|
Yếu tố hình học: hình chữ nhật, hình tứ giác. |
Số câu |
1 |
1 |
||||||||
|
Số điểm |
0,5 |
0,5 |
|||||||||
|
Tổng |
Số câu |
4 |
1 |
2 |
2 |
1 |
1 |
7 |
4 |
||
|
Số điểm |
2,0 |
0,5 |
3,5 |
1,5 |
1,5 |
1,0 |
4,0 |
6,0 |
|||
Bộ đề thi học kì 1 lớp 2 mới nhất năm 2017 - 2018 có đầy đủ đáp án bảng ma trận cho các em học sinh tham khảo. Ngoài ra các bạn tham khảo luyện tập, củng cố các dạng bài tập Toán 2 và Tiếng Việt lớp 2 để chuẩn bị cho bài thi cuối học kì 1 lớp 2 được VnDoc sưu tầm, chọn lọc chi tiết và liên tục cập nhật cho các thầy cô, các bậc phụ huynh cho con em mình ôn tập.