Giải Toán lớp 3 VNEN bài 17: Phép chia hết và phép chia có dư
Giải Toán lớp 3 VNEN bài 17: Phép chia hết và phép chia có dư bao gồm chi tiết các bài tập Toán có lời giải, nằm trong bộ VNEN của chương trình mới tập 1 giúp các em luyện tập, bổ sung cho mình kỹ năng thực hành giải bài tập Toán lớp 3 chính xác và nhanh nhất.
Giải Toán lớp 3 VNEN bài 17: Phép chia hết và phép chia có dư
A. Hoạt động cơ bản Phép chia hết và phép chia có dư
1. Thực hiện lần lượt các hoạt động sau (sgk)
2. Em đọc kĩ nội dung sau và nghe thầy/ cô giáo hướng dẫn: (sgk)
3. Đố bạn kiểm tra các phép chia sau rồi đọc (theo mẫu):
a. 5 : 2 = 2 (dư 1)
Đọc: Năm chia hai bằng hai, dư một
b. 8 : 3 = 2 (dư 2)
.........................................................
Trả lời:
a. 5 : 2 = 2 (dư 1)
Đọc: Năm chia hai bằng hai, dư một
b. 8 : 3 = 2 (dư 2)
Đọc: Tám chia hai bằng hai, dư hai
B. Hoạt động thực hành Phép chia hết và phép chia có dư
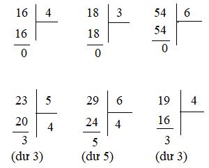
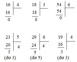
Câu 1: Trang 37 toán VNEN 3 tập 1
Tính rồi viết theo mẫu:

Bài làm:

Câu 2: Trang 37 toán VNEN 3 tập 1
Đặt tính rồi tính:
48 : 6
26 : 4
40 : 5
19 : 3
54 : 6
43 : 5
Bài làm:

Câu 3: Trang 37 toán VNEN 3 tập 1
Giải bài toán:
Một lớp có 20 học sinh, trong đó 14 số học sinh tham gia biểu diễn văn nghệ. Hỏi lớp học đó có bao nhiêu học sinh tham gia biểu diễn văn nghệ?
Bài làm:
Lớp học đó có số học sinh tham gia biểu diễn văn nghệ là:
20 : 4 = 5 (học sinh)
Đáp số: 5 học sinh
Câu 4: Trang 37 toán VNEN 3 tập 1
Chọn câu trả lời đúng:
Trong các phép chia có dư với số chia là 3, số dư lớn nhất của phép chia đó là:
A. 3
B. 2
C. 1
D. 0
Bài làm:
Trong các phép chia có dư với số chia là 3, số dư lớn nhất của phép chia đó là:
Đáp án: B. 2
C. Hoạt động ứng dụng Phép chia hết và phép chia có dư
Câu 1: Trang 37 toán VNEN 3 tập 1
Có 40l mật ong chia đều vào 6 can. Hỏi mỗi can có mấy lít mật ong, còn thừa mấy lít?
Bài làm:
Mỗi can đựng số lít mật ong là:
40 : 6 = 6 (lít) dư 4 lít
=> Vậy khi chia đều 40 lít mật ong vào 6 can thì mỗi can có 6 lít mật ong và còn thừa 4 lít.
Ngoài Giải Toán lớp 3 VNEN bài 17: Phép chia hết và phép chia có dư, các bạn có thể tải Đề kiểm tra cuối tuần Toán 3 về để học tốt môn Toán lớp 3 hơn. Với các bài kiểm tra cuối tuần môn Toán lớp 3 của VnDoc cùng lời giải hay cho những bài tập Toán này, các em sẽ học tốt hơn mỗi tuần.
Ngoài Giải Toán lớp 3 VNEN bài 17: Phép chia hết và phép chia có dư, các em học sinh lớp 3 còn có thể tham khảo đề thi học kì 1 lớp 3 hay đề thi học kì 2 lớp 3 mà VnDoc.com đã sưu tầm và chọn lọc. Hy vọng với những tài liệu này, các em học sinh sẽ học tốt môn Toán lớp 3 hơn cùng với sự luyện tập thường xuyên môn Tiếng Việt 3, tiếng Anh lớp 3.