Giải vở bài tập Toán lớp 2 Bài 45: Luyện tập chung
Giải Vở bài tập Toán lớp 2 Kết nối tập 2 trang 24, 25, 26, 27, 28, 29, 30 Bài 45: Luyện tập chung được biên soạn gồm hướng dẫn và lời giải chi tiết cho các em lớp 2, giúp các em ôn tập, củng cố nội dung đã học trong sách giáo khoa Toán lớp 2 Kết nối tri thức
Giải vở bài tập toán 2 trang 24, 25, 26, 27, 28, 29, 30 tập 2 Kết nối tri thức
Tiết 1
Vở bài tập Toán lớp 2 tập 2 trang 24 Bài 1
Nối mỗi hình với phép nhân thích hợp (theo mẫu).

Trả lời:

Vở bài tập Toán lớp 2 tập 2 trang 24 Bài 2
Tính nhẩm.
|
a) 2 × 5 = …… 2 × 6 = …… |
2 × 3 = …… 2 × 10 = …… |
5 × 9 = …… 5 × 7 = …… |
5 × 2 = …… 5 × 10 = …… |
|
b) 8 : 2 = …… 10 : 2 = …… |
16 : 2 = …… 20 : 2 = …… |
10 : 5 = …… 25 : 5 = …… |
35 : 5 = …… 50 : 5 = …… |
Trả lời:
|
a) 2 × 5 = 10 2 × 6 = 12 |
2 × 3 = 6 2 × 10 = 20 |
5 × 9 = 45 5 × 7 = 35 |
5 × 2 = 10 5 × 10 = 50 |
|
b) 8 : 2 = 4 10 : 2 = 5 |
16 : 2 = 8 20 : 2 = 10 |
10 : 5 = 2 25 : 5 = 5 |
35 : 5 = 7 50 : 5 = 10 |
Vở bài tập Toán lớp 2 tập 2 trang 24 Bài 3
Mỗi hộp bánh có 5 cái bánh. Hỏi có 6 hộp như vậy có bao nhiêu cái bánh?
Trả lời:
Bài giải
Có 6 hộp như vậy có số cái bánh là:
5 × 6 = 30 (cái)
Đáp số: 30 cái bánh.
Vở bài tập Toán lớp 2 tập 2 trang 25 Bài 4
Số?

Trả lời:

Bài 5 Trang 25 Vở bài tập Toán lớp 2 Tập 2
Số?

Trả lời:

Tiết 2
Vở bài tập Toán lớp 2 tập 2 trang 25 Bài 1
Số?

Trả lời:
Thực hiện các phép tính từ điểm xuất phát đến đích, em được kết quả như sau:

Vở bài tập Toán lớp 2 tập 2 trang 26 Bài 2
a) Nối để tìm chuồng cho mỗi con chim (theo mẫu).

b) Viết tiếp vào chỗ chấm cho thích hợp.
Những chuồng ghi số ………là chuồng của 2 con chim
Trả lời:
Thực hiện phép tính trong con chim, rồi nối kết quả phép tính với cái chuồng tương ứng

b) Em thấy chuồng ghi số 2, số 7 và số 10, mỗi chuồng đều nối với 2 phép tính trong con chim nên:
Những chuồng ghi số 2, số 7 và số 10 là chuồng của 2 con chim.
Vở bài tập Toán lớp 2 tập 2 trang 26 Bài 3
Bạn Mai xếp 25 cái bánh vào các hộp, mỗi hộp 5 cái bánh. Hỏi Mai xếp đươc mấy hộp bánh như vậy?
Trả lời:
Bài giải
Mai xếp đươc số hộp bánh như vậy là:
25 : 5 = 5 (hộp)
Đáp số: 5 hộp bánh.
Vở bài tập Toán lớp 2 tập 2 trang 26 Bài 4
Số?
![]()
Trả lời:
Em thực hiện phép tính lần lượt từ trái sang phải

Vở bài tập Toán lớp 2 tập 2 trang 26 Bài 5
>; <; = ?
|
a) 5 × 2 2 × 3 |
b) 7 4 |
a) 2 × 2 40 : 5 |
Trả lời:
Em thực hiện phép tính nhân (hoặc chia), rồi so sánh kết quả với số (hoặc phép tính)
|
a) 5 × 2 > 9 2 × 3 -< 7 |
b) 7 > 12 : 2 4 = 20 : 5 |
a) 2 × 2 < 10 : 2 40 : 5 < 2 × 6 |
Tiết 3
Vở bài tập Toán lớp 2 tập 2 trang 27 Bài 1
Mỗi con bướm sẽ đậu vào bông hoa ghi số là kết quả phép tính trên con bướm đó.
a) Nối mỗi con bướm với bông hoa thích hợp (theo mẫu).

b) Số?
Bông hoa ghi số …… có bướm đậu nhiều nhất.
Trả lời:
Em thực hiện phép tính trong các con bướm, rồi nối kết quả với những bông hoa mang số tương ứng

b) Em thấy bông hoa ghi số 5 có 3 con bướm đậu lên, các bông hoa còn lại có số bướm đậu lên ít hơn nên:
Bông hoa ghi số 5 có bướm đậu nhiều nhất.
Vở bài tập Toán lớp 2 tập 2 trang 27 Bài 2
Số?
| a) 5 × |
b) 4 : |
Trả lời:
| a) 5 × 1 = 5 ; 2 × 1 = 2 | b) 4 : 2 = 2 ; 10 : 5 = 2 |
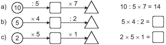
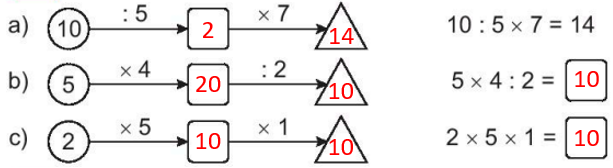
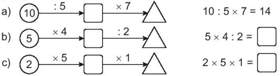
Vở bài tập Toán lớp 2 tập 2 trang 27 Bài 3
Số?

Trả lời:
Em lần lượt thực hiện phép tính theo thứ tự từ trái qua phải:

Vở bài tập Toán lớp 2 tập 2 trang 28 Bài 4
>; <; = ?
|
a) 5 × 3 10 : 2 |
b) 12 : 2 2 × 4 |
Trả lời:
|
a) 5 × 3 = 15 10 : 2 < 6 |
b) 12 : 2 < 35 : 5 2 × 4 > 30 : 5 |
Vở bài tập Toán lớp 2 tập 2 trang 28 Bài 5
Số?
| a) 2 × 5 = 5 × |
b) 5 × 2 = 2 × |
Trả lời:
Khi đổi chỗ các thừa số trong một tích, thì tích đó không đổi, nên:
| a) 2 × 5 = 5 × 2 | b) 5 × 2 = 2 × 5 |
Tiết 4
Vở bài tập Toán lớp 2 tập 2 trang 28 Bài 1
Tính nhẩm.
|
a) 2 × 4 =…… |
b) 5 × 8 =…… |
c) 2 × 7 =…… |
d) 5 × 9 =…… |
|
8 : 2 =…… |
40 : 5 =…… |
14 : 2 =…… |
45 : 5 =…… |
|
8 : 4 =…… |
40 : 8 =…… |
14 : 7 =…… |
45 : 9 =…… |
Trả lời:
|
a) 2 × 4 = 8 |
b) 5 × 8 = 40 |
c) 2 × 7 = 14 |
d) 5 × 9 = 45 |
|
8 : 2 = 4 |
40 : 5 = 8 |
14 : 2 = 7 |
45 : 5 = 9 |
|
8 : 4 = 2 |
40 : 8 = 5 |
14 : 7 = 2 |
45 : 9 = 5 |
Vở bài tập Toán lớp 2 tập 2 trang 28 Bài 2
Viết tích thành tổng rồi tính (theo mẫu).
Mẫu: 7 × 4 = 7 + 7 + 7 + 7 = 28. Vậy 7 × 4 = 28
a) 9 × 3 =……………………………………………………………………………….
b) 4 × 6 =……………………………………………………………………………….
c) 6 × 4 =……………………………………………………………………………….
Trả lời:
a) 9 × 3 = 9 + 9 + 9 = 27. Vậy 9 × 3 = 27.
b) 4 × 6 = 4 + 4 + 4 + 4 + 4 + 4 = 24. Vậy 4 × 6 = 24.
c) 6 × 4 = 6 + 6 + 6 + 6 = 24. Vậy 6 × 4 = 24.
Vở bài tập Toán lớp 2 tập 2 trang 28 Bài 3
Số?

Trả lời:
Lần lượt thực hiện phép tính theo thứ tự từ trái qua phải:

Vở bài tập Toán lớp 2 tập 2 trang 29 Bài 4
Mỗi đĩa có 5 cái bánh kem. Hỏi có 8 đĩa như vậy thì có bao nhiêu cái bánh kem?

Trả lời:
Bài giải
Có 8 đĩa như vậy thì có số cái bánh kem là:
5 × 8 = 40 (cái)
Đáp số: 40 cái bánh kem.
Vở bài tập Toán lớp 2 tập 2 trang 29 Bài 5
Nối ô trống với số thích hợp (theo mẫu).

Trả lời:

Tiết 5
Bài 1 Trang 29 Vở bài tập Toán lớp 2 Tập 2
Số?
a)
|
Thừa số |
2 |
5 |
2 |
5 |
2 |
5 |
|
Thừa số |
4 |
5 |
6 |
2 |
8 |
7 |
|
Tích |
8 |
|
|
|
|
|
b)
|
Số bị chia |
10 |
20 |
16 |
45 |
14 |
40 |
|
Số chia |
2 |
5 |
2 |
5 |
2 |
5 |
|
Thương |
5 |
|
|
|
|
|
Trả lời:
a) Em thực hiện phép tính nhân theo từng cột
|
Thừa số |
2 |
5 |
2 |
5 |
2 |
5 |
|
Thừa số |
4 |
5 |
6 |
2 |
8 |
7 |
|
Tích |
8 |
25 |
12 |
10 |
16 |
35 |
b) Em thực hiện phép tính chia theo từng cột
|
Số bị chia |
10 |
20 |
16 |
45 |
14 |
40 |
|
Số chia |
2 |
5 |
2 |
5 |
2 |
5 |
|
Thương |
5 |
4 |
8 |
9 |
7 |
8 |
Vở bài tập Toán lớp 2 tập 2 trang 30 Bài 2
Mẹ mua về 14 bông hoa, mẹ cắm đều vào 2 bình hoa. Hỏi mỗi bình có mấy bông hoa?
Trả lời:
Bài giải
Mỗi bình có số bông hoa là:
14 : 2 = 7 (bông)
Đáp số: 7 bông hoa.
Vở bài tập Toán lớp 2 tập 2 trang 30 Bài 3
Số?

Trả lời:
Em lần lượt thực hiện phép tính theo thứ tự từ trái qua phải

Vở bài tập Toán lớp 2 tập 2 trang 30 Bài 4
Số?
|
a) 5 × ……= 10 |
2 × ……= 10 |
2 × ……= 12 |
|
b) 12 : ……= 6 |
10 : ……= 2 |
25 : ……= 5 |
Trả lời:
Em nhớ lại bảng nhân, bảng chia để điền số thích hợp vào chỗ chấm
|
a) 5 × 2 = 10 |
2 × 5 = 10 |
2 × 6 = 12 |
|
b) 12 : 2 = 6 |
10 : 5 = 2 |
25 : 5 = 5 |
Vở bài tập Toán lớp 2 tập 2 trang 30 Bài 5
Nối ô trống với số thích hợp (theo mẫu).

Trả lời:

----------
Ngoài lời giải vở bài tập Toán lớp 2 trang 24, 25, 26, 27, 28, 29, 30 Bài 45: Luyện tập chung sách Kết nối tri thức tập 2, mời bạn đọc tham khảo Trắc nghiệm Toán lớp 2 Kết nối tri thức và Bài tập cuối tuần lớp 2 sách Kết nối tri thức để ôn tập và rèn kĩ năng giải các bài tập Toán Lớp 2 Nâng Cao.