Giải vở bài tập Toán lớp 2 Bài 3: Tia số. Số liền trước - Số liền sau Cánh diều
Giải Vở bài tập Toán lớp 2 Cánh diều trang 8, 9 Bài 3: Tia số. Số liền trước - Số liền sau được biên soạn gồm hướng dẫn và lời giải chi tiết cho các em lớp 2, giúp các em ôn tập, củng cố nội dung đã học trong sách giáo khoa Toán lớp 2 Cánh diều
Giải vở bài tập toán 2 trang 8, 9 tập 1 Cánh diều
Vở bài tập Toán lớp 2 tập 1 trang 8 Bài 1
a) Số?

b) Viết số thích hợp vào chỗ chấm:
- Số liền trước của số 5 là: .....
- Số liền sau của số 9 là: .....
Hướng dẫn giải
a)

b) Số liền trước của số 5 là: 4 .
Số liền sau của số 9 là: 10 .
Vở bài tập Toán lớp 2 tập 1 trang 8 Bài 2
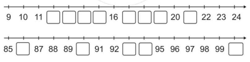
a) Số

b) Viết số thích hợp vào chỗ chấm:
- Số liền trước của 16 là: .....
- Số liền sau của 85 là: .....
Hướng dẫn giải
a)

b) Số liền trước của 16 là: 15 .
Số liền sau của 85 là: 86 .
Vở bài tập Toán lớp 2 tập 1 trang 9 Bài 3
Viết số thích hợp vào chỗ chấm (theo mẫu):
|
Số liền trước |
Số đã cho |
Số liền sau |
|
5 |
6 |
7 |
|
29 |
30 |
..... |
|
..... |
68 |
69 |
|
..... |
99 |
..... |
Hướng dẫn giải
|
Số liền trước |
Số đã cho |
Số liền sau |
|
5 |
6 |
7 |
|
29 |
30 |
31 |
|
67 |
68 |
69 |
|
98 |
99 |
100 |
Vở bài tập Toán lớp 2 tập 1 trang 9 Bài 4
Viết dấu (>,<) thích hợp vào ô trống:

| 88 ..... 91 | 92 ..... 90 | 98 ..... 89 | 95 ..... 100 |
Hướng dẫn giải
| 88 < 91 | 92 > 90 | 98 > 89 | 95 < 100 |
Vở bài tập Toán lớp 2 tập 1 trang 9 Bài 5
Sắp xếp các số

a) Theo thứ tự từ bé đến lớn: .....; .....; .....; .....
b) Theo thứ tự từ lớn đến bé: .....; .....; .....; .....
Hướng dẫn giải
a) Theo thứ tự từ bé đến lớn: 23; 30; 47; 69.
b) Theo thứ tự từ lớn đến bé: 69; 47; 30; 23.
----------
Ngoài lời giải vở bài tập Toán lớp 2 trang 8, 9 Bài 3: Tia số. Số liền trước - Số liền sau sách Cánh diều, mời bạn đọc tham khảo Trắc nghiệm Toán lớp 2 Cánh Diều và Bài tập cuối tuần Toán lớp 2 Cánh diều để ôn tập và rèn kĩ năng giải các bài tập Toán Lớp 2 Nâng Cao.