Giải vở bài tập Toán lớp 2 Bài 37: Luyện tập chung Cánh diều
Giải Vở bài tập Toán lớp 2 Cánh diều trang 60, 61 Bài 36: Luyện tập chung được biên soạn gồm hướng dẫn và lời giải chi tiết cho các em lớp 2, giúp các em ôn tập, củng cố nội dung đã học trong sách giáo khoa Toán lớp 2 Cánh diều
Giải vở bài tập toán 2 trang 60, 61 tập 1 Cánh diều
Vở bài tập Toán lớp 2 tập 1 trang 60 Bài 1
Đặt tính rồi tính:
|
58 + 17 ......................... ......................... ......................... |
85 – 68 ......................... ......................... ......................... |
49 + 9 ......................... ......................... ......................... |
|
31 + 69 ......................... ......................... ......................... |
100 – 24 ......................... ......................... ......................... |
72 – 6 ......................... ......................... ......................... |
Hướng dẫn giải

Vở bài tập Toán lớp 2 tập 1 trang 60 Bài 2
Viết số thích hợp vào ô trống:

Hướng dẫn giải

Vở bài tập Toán lớp 2 tập 1 trang 60 Bài 3
a) Tính:
|
20 + 30 + 50 = ... 100 – 30 - 40 = ... |
100 – 8 – 10 = ... 44 + 6 + 50 = ... |
11 + 22 + 66 = ... 73 – 14 + 20 = ... |
b) Nối mỗi phép tính với kết quả thích hợp:

Hướng dẫn giải
a)
|
20 + 30 + 50 = 100 100 – 30 - 40 = 30 |
100 – 8 – 10 = 82 44 + 6 + 50 = 100 |
11 + 22 + 66 = 99 73 – 14 + 20 = 79 |
b)

Vở bài tập Toán lớp 2 tập 1 trang 61 Bài 4
Sơn có 26 quả bóng, Hương có nhiều hơn Sơn 14 quả. Hỏi Hương có bao nhiêu quả bóng?
Bài giải
............................................................................................................................
............................................................................................................................
............................................................................................................................
Hướng dẫn giải
Bài giải:
Hương có số quả bóng là:
26 + 14 = 40 (quả)
Đáp số: 40 quả bóng
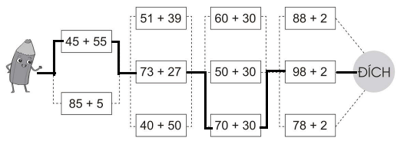
Vở bài tập Toán lớp 2 tập 1 trang 61 Bài 5
Để về đích, bạn bút chì phải vượt qua thử thách là tìm ra đường đi qua các ô chứa phép tính có kết quả bằng 100. Em hãy vẽ đường giúp bạn bút chì tìm đúng đường cần đi:

Hướng dẫn giải

----------
Ngoài lời giải vở bài tập Toán lớp 2 trang 60, 61 Bài 37: Luyện tập chung sách Cánh diều, mời bạn đọc tham khảo Trắc nghiệm Toán lớp 2 Cánh Diều và Bài tập cuối tuần Toán lớp 2 Cánh diều để ôn tập và rèn kĩ năng giải các bài tập Toán Lớp 2 Nâng Cao.