Tóm tắt Chữ người tử tù Kết nối tri thức
Tóm tắt Chữ người tử tù ngắn gọn
- 1. Tóm tắt tác phẩm Chữ người tử tù mẫu 1
- 2. Tóm tắt tác phẩm Chữ người tử tù mẫu 2
- 3. Tóm tắt tác phẩm Chữ người tử tù mẫu 3
- 4. Tóm tắt tác phẩm Chữ người tử tù mẫu 4
- 5. Tóm tắt tác phẩm Chữ người tử tù mẫu 5
- 6. Tóm tắt tác phẩm Chữ người tử tù mẫu 6
- 7. Tóm tắt tác phẩm Chữ người tử tù mẫu 7
- 8. Tóm tắt tác phẩm Chữ người tử tù mẫu 8
- 9. Bố cục Chữ người tử tù
- 10. Sơ đồ tư duy Chữ người tử tù
Tóm tắt Chữ người tử tù KNTT được VnDoc.com sưu tầm và xin gửi tới bạn đọc cùng tham khảo để có thêm tài liệu học Ngữ văn lớp 10 nhé.
1. Tóm tắt tác phẩm Chữ người tử tù mẫu 1
Huấn Cao là nhân vật chính trong Chữ người tử tù, mặc dù nổi tiếng và có tài viết chữ nhưng lại bị triều đình giam giữ và kết tội chết vì dám chống đối lại triều đình. Viên quản ngục đã nghe danh tiếng ông Huấn Cao nhưng không ngờ gặp nhau trong hoàn cảnh trớ trêu thế này. Viên quản ngục biệt đãi ông Huấn Cao nhưng Huấn Cao tỏ thái độ khinh thường. Khi thời gian xử tử sắp đến, viên quản ngục tiết lộ ông là người yêu cái đẹp và nghệ thuật, mong muốn xin chữ của Huấn Cao. Cảm động trước tấm lòng của viên quản ngục Huấn Cao quyết định cho chữ trước ngày ra pháp trường. Cảnh tượng cho chữ diễn ra ngay trong nhà tù - một cảnh tượng xưa nay chưa từng có. Sau cùng Huấn Cao khuyên viên quản ngục trở về quê sinh sống để giữ tấm lòng thanh cao.
2. Tóm tắt tác phẩm Chữ người tử tù mẫu 2
Truyện ngắn Chữ người tử tù được trích trong tập Vang bóng một thời của nhà văn Nguyễn Tuân. Tác phẩm đã nói lên vẻ đẹp tài hoa của con người - cái mà Nguyễn Tuân luôn tìm kiếm trong các tác phẩm của mình. Huấn Cao là một tử tù nhưng có tài viết chữ rất đẹp. Vì vậy mà ông nhận được sự biệt đãi đặc biệt của viên quản ngục dành cho mình. Viên quản ngục và thầy thơ rất trân trọng và say mê nét chữ của Huấn Cao nhưng Huấn Cao lại không thích nhận được sự biệt đãi của người khác. Huấn Cao vốn dĩ tỏ thái độ khinh miệt người quản ngục nhưng cho đến khi hiểu được tấm lòng thành kính của người đó thì Huấn Cao đã quyết định cho chữ. Trong đêm khuya hiện lên cảnh ba con người chụm đầu vào trong một không gian ẩm mốc, tù túng. Người tử tù phóng những nét chữ tuyệt đẹp và hai người còn lại thì khúm núm chờ đợi. Huấn Cao không chỉ có thiên lương trong sáng mà ông còn trân trọng thiên lương của người khác. Sau khi cho chữ, Huấn Cao đã khuyên quản ngục thay chốn ở để giữ được lương tâm trong sạch, lương thiện. Huấn Cao vừa là một người anh hùng khi dám đứng lên chống lại triều đình thối nát lúc bấy giờ, lại là một người có tài năng, có thiên lương trong sạch rất đáng ngưỡng mộ.
3. Tóm tắt tác phẩm Chữ người tử tù mẫu 3
"Chữ người tử tù" là tác phẩm xoay quanh câu chuyện của Huấn Cao và Viên Quản Ngục trong những ngày cuối tại nhà giam. Huấn Cao là một nho sĩ tài hoa với tài viết chữ rất đẹp. Ngoài ra, ông còn có tài bẻ khóa và vượt ngục. Do chống lại triều đình phong kiến mà Huấn Cao bị bắt giam. Ông được hiện lên gián tiếp thông qua lời nói của Viên quản ngục với Thầy thơ lại với sự ngưỡng mộ về tài năng của ông. Suốt nửa tháng bị bắt giam tại nhà lao Viên quản ngục luôn đối xử tốt với Huấn Cao, nhưng trái lại Huấn Cao lại giữ thái độ lạnh lùng, coi khinh Viên quản ngục. Viên quản ngục không lấy làm oán thù thái độ khinh bạc của Huấn Cao, ông chỉ mong mỏi một điều rằng một ngày gần nhất ông Huấn sẽ dịu bớt tính nết và ông sẽ nhờ Huấn Cao viết cho mấy chữ trên tấm lụa vuông trắng đã mua sẵn. Thế là ông mãn nguyện rồi, có chữ ông Huấn mà treo là một vật báu trên đời. Sau khi biết được ý nguyện của Viên quản ngục, trong ngày cuối tại nhà giam một cảnh tượng xưa nay chưa từng có đã diễn ra. Giữa chốn ngục tù tăm tối, đầy ẩm mốc ba cái đầu người chăm chú trên một tấm lụa bạch, một người tù cổ đeo gông, chân vướng xiềng đang dậm tô nét chữ trên tấm lụa trắng tinh, Viên quản ngục khúm núm cất những đồng tiền kẽm đánh dấu ô chữ đặt trên tấm lụa, thầy thơ lại gầy gò thì run run bưng chậu mực. Thật là một cảnh tượng hiếm có trên đời. Sau khi cho chữ Viên quản ngục xong, Huấn Cao còn đưa ra lời khuyên, khuyên Viên quản ngục nên thay chỗ ở, tìm về quê ở rồi hãy nghĩ đến chuyện chơi chữ. Ở đây khó giữ thiên lương và rồi cũng đến nhem nhuốc cái đời lương thiện đi. Viên quản ngục cảm động, vái tạ Huấn Cao.
4. Tóm tắt tác phẩm Chữ người tử tù mẫu 4
Huấn Cao là người cầm đầu cuộc khởi nghĩa chống lại triều đình nên bị kết án tử hình. Trước khi chịu án chém, ông bị đưa đến giam tại một nhà tù. Khi trát gửi đến nhà tù, biết trong danh sách có ông Huấn Cao, người nổi tiếng viết chữ đẹp, viên quản ngục đã cho thầy thơ lại bảo người quét dọn phòng giam nơi Huấn Cao và những người tử tù sẽ ở. Trong những ngày Huấn Cao ở tù, viên quản ngục đã biệt đãi ông và những người đồng chí của ông. Sở nguyện của viên quản ngục là xin được chữ viết của Huấn Cao. Lúc đầu, Huấn Cao tỏ ý khinh miệt viên quản ngục, nhưng khi hiểu được tấm lòng viên quản ngục, ông đã quyết định cho chữ vào cái đêm trước khi ông bị xử chém. Trong đêm cho chữ, ông Huấn cao tay viết như rồng bay phượng múa trên tấm lụa bạch còn viên quán ngục và thầy thơ lại thì khúm núm bên cạnh. Sau khi cho chữ, ông Huấn Cao khuyên viên quản ngục về quê để giữ cho "thiên lương" trong sáng. Viên quản ngục nghe lời khuyên của ông Huấn Cao một cách kính cẩn "Kẻ mê muội này xin bái lĩnh".
5. Tóm tắt tác phẩm Chữ người tử tù mẫu 5
Chữ người tử tù kể về nhân vật Huấn Cao, ông là một tử tù do chống lại triều đình nên bị bắt. Huấn Cao là một nhà nho tài hoa nhất là tài viết chữ. Trước khi ông bị xử bắn, ông được giải đến nhà ngục nơi có viên quản ngục và thầy thơ, hai người này rất yêu và mến mộ cái đẹp và hâm mộ tài viết chữ tuyệt vời của Huấn Cao. Vì thế, trong những ngày Huấn Cao ở ngục, hai người này đối đãi với ông rất tốt, còn trịnh trọng hầu hạ như kẻ dưới nhưng Huấn Cao không hề màng tới. Khi viên quản ngục có được tin ngày xử tử Huấn Cao, ông và thầy thơ quyết hoàn thành tâm nguyện là xin chữ của Huấn Cao. Trước thái độ chân thành và tình yêu với cái đẹp, Huấn Cao vô cùng cảm mến những tấm lòng đó nên đã quyết định cho chữ. Một chuyện trước đây chưa hề có đã diễn ra vào buổi tối trước ngày Huấn Cao bị xử tử, tại nhà lao tỉnh Sơn đó là cảnh ba con người chụm đầu, một người là tử tù đang mang trong mình đầy xiềng xích, nhưng lại đang vẽ ra, phóng ra từng nét chữ trên tấm lụa trắng, bên cạnh là hai cái đầu đang dõi theo, run rẩy, khúm núm chờ đợi của viên quản ngục và thầy thơ. Huấn Cao đã khuyên viên quản ngục và thầy thơ nên tìm một nơi thôn dã để giữ gìn tấm lòng thanh cao, yêu cái đẹp. Vì tình yêu đó không phù hợp với cuộc sống nơi tù ngục, một nơi đầy hỗn loạn và rối ren. Viên quản ngục vô cùng cảm động vì lời khuyên đó, ông đã cúi đầu lạy tạ Huấn Cao với sự biết ơn và trân trọng.
6. Tóm tắt tác phẩm Chữ người tử tù mẫu 6
Huấn Cao vốn là một người nổi tiếng viết chữ đẹp, tiếng vang của ông đã lan đến cả một vùng tỉnh Sơn. Đời ông chỉ viết có bộ tứ bình và một bức trung đường cho ba người bạn. Nhưng vì Huấn Cao chống lại triều đình nên bị bắt vào nhà giam chờ ngày tử hình. Ở đây, Huấn Cao chịu sự cai quản của viên quản ngục và người thầy thơ, cả hai người họ đều vô cùng mến mộ tài năng viết chữ đẹp của Huấn Cao. Người quản ngục đối xử với Huấn Cao rất trịnh trọng, như một người bề trên chứ không có gì gọi là cai quản. Ấy thế nhưng Huấn Cao lại có một khí thiết trong sạch, ông không muốn nhận sự biệt đãi của người khác nên đã từ chối viên quản ngục. Trước ngày Huấn Cao bị xử tử, viên quản ngục đã quyết định phải thực hiện được việc xin chữ của ông, vì người quản ngục vô cùng yêu cái đẹp và trân trọng cái đẹp. Ông đã xin Huấn Cao cho chữ, Huấn Cao vì cảm động trước tấm lòng của người quản ngục nên gật đầu đồng ý. Thế là trong đêm khuya nơi ngục tù tối tăm, bẩn thỉu đã diễn ra cảnh cho chữ mà tác giả gọi là "một cảnh xưa nay chưa từng có". Người tử tù chân tay đeo xiềng xích vẫn phóng những nét chữ tài hoa, tung hoành cả đời người. Còn viên quản ngục và thầy thơ thì đang cúi mình trước cái đẹp. Sau khi cho chữ, Huấn Cao còn khuyên người quản ngục thay chốn ở đi để giữ được thiên lương trong sáng của mình.
7. Tóm tắt tác phẩm Chữ người tử tù mẫu 7
Câu chuyện Chữ người tử tù kể về nhân vật Huấn Cao nho tài hoa viết chữ rất đẹp và là nhà cách mạng khi thường xuyên chống lại triều đình. Huấn Cao bị triều đình bắt và xử tội chết, thời gian trước khi xử tử Huấn Cao giam giữ trong nhà lao Tỉnh Sơn. Tài năng của ông nổi tiếng đến nỗi viên quản ngục biết đến, viên quản ngục vô cùng yêu thích nét chữ của Huấn Cao, nếu như có chữ của ông xem như là báu vật. Ông biệt đãi tử tù Huấn Cao kính cẩn như một kẻ bề dưới nhưng Huấn Cao vẫn không mảy may đoái hoài.
Khi thời gian gần hết, ông quyết định đến xin chữ của Huấn Cao, ban đầu Huấn Cao không thèm để tâm và tỏ ý khinh thường nhưng sau khi biết được viên quản ngục yêu cái đẹp và mến tài hoa của mình, Huấn Cao cảm động và quyết định cho chữ ngay trong tù.
Cảnh tượng chưa từng có, người tử tù tay đeo gông thảo những nét rồng bay phượng múa trong nhà tù tối tăm, ẩm thấp, trong khi viên quản ngục khép nép như kẻ bề dưới. Người tử tù và viên quản ngục giữa họ đều có điểm chung đó là yêu cái đẹp, con người và nghệ thuật cùng đồng điệu với nhau và vượt lên những điều tầm thường trong cuộc sống.
8. Tóm tắt tác phẩm Chữ người tử tù mẫu 8
Huấn Cao là vị anh hùng lúc bấy giờ nổi tiếng với thiên lương trong sáng và tài viết chữ đẹp. Nhưng do xã hội loạn lạc, bản tính khảng khái của ông, dám đứng lên đấu tranh bị coi là tội đồ, bị bắt và bị lãnh bản án cao nhất. Ông bị chuyển đến trại giam mới chờ ngày lãnh án tử. Ở đây, ông gặp được một viên quản ngục rất đam mê và ngưỡng mộ tài năng của ông, đã thiết đãi ông vô cùng chu đáo, trang trọng. Ban đầu, ông tưởng đó là thủ đoạn của chốn ngục tù nên làm ngơ, thậm chí là có phần coi khinh. Sau này khi nghe thầy thơ lại bày tỏ tấm lòng, sự ngưỡng mộ của viên quản ngục, ông mới tin và thoải mái đón nhận sự thiết đãi này. Xưa nay Huấn Cao chỉ cho chữ người thân thiết nhưng lần này ông phá lệ, đồng ý cho viên quản ngục xin chữ của mình để treo trong nhà. Trong ngục tối, ẩm mốc, dưới ngọn đèn dầu, có tên tử tù hiên ngang viết những nét chữ tung hoành và sự cúi đầu, bái lĩnh của viên quản ngục quyền cao chức trọng. Sau khi cho chữ, Huấn Cao có khuyên viên quản ngục nên về quê, rời xa chỗ bẩn thỉu này để giữ cho mình một thiên lương, nhân cách cao đẹp, trong sáng. Viên quản ngục xúc động bái lĩnh và nghe theo. Khép lại câu chuyện đã mở ra cho bạn đọc nhiều bài học, suy tư về hai con người trong hoàn cảnh, vị thế đối lập nhau nhưng cùng nhau dung hòa, cùng nhau hướng về cái đẹp, về thiên lương trong sáng.
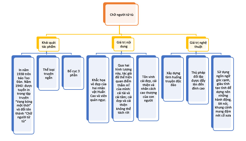
9. Bố cục Chữ người tử tù
Chia văn bản làm 3 phần
- Phần 1 (Từ đầu đến "để mai ta dò ý tứ hắn ra sao rồi sẽ liệu"): cuộc trò truyện giữa viên quản ngục và thầy thơ lại
- Phần 2 (tiếp theo đến "thiếu chút nữa ta đã phụ mất một tấm lòng trong thiên hạ"): Tấm lòng biệt đãi của viên quản ngục.
- Phần 3 (còn lại): Cảnh cho chữ.
10. Sơ đồ tư duy Chữ người tử tù
