Các lực tác dụng lên hòn bi ở trong nước
Một hòn bi ở trong nước chịu tác dụng của những lực nào?
Một hòn bi ở trong nước chịu tác dụng của trọng lực và lực đẩy Archimedes.
Vndoc.com xin gửi tới bạn đọc Đề khảo sát chất lượng môn Khoa học tự nhiên tháng 1 cùng nhau luyện tập và xem kết quả nha!
Điểm khả dụng: 0 điểm
Bạn sẽ dùng 50 điểm để đổi lấy 1 lượt làm bài.
Bạn không đủ điểm để đổi.
Các lực tác dụng lên hòn bi ở trong nước
Một hòn bi ở trong nước chịu tác dụng của những lực nào?
Một hòn bi ở trong nước chịu tác dụng của trọng lực và lực đẩy Archimedes.
Đơn vị của áp suất
Đơn vị áp suất, Paxcan còn có thể được viết là
Đơn vị áp suất, Pascal còn có thể được viết là N/m2.
Công thức của potassium carbonate
Tro thực vật được sử dụng như một loại phân bón cung cấp nguyên tố kali (potassium) cho cây trồng do chứa muối potassium carbonate. Công thức của potassium carbonate là
Công thức của potassium carbonate là K2CO3.
Các bọt bong bóng thường có dạng hình cầu
Các bọt bong bóng xà phòng thường có dạng hình cầu bởi vì
Các bọt bong bóng xà phòng thường có dạng hình cầu bởi vì không khí bị giữ bên trong bọt có tác dụng như nhau theo mọi hướng.
Trường hợp áp suất tác dụng lên mặt đất có giá trị lớn nhất
Một người đứng trên mặt đất, trường hợp nào sau đây áp suất tác dụng lên mặt đất có giá trị lớn nhất?
Khi người đó cầm quả tạ thì áp lực do người đó tác dụng lên sàn sẽ bằng tổng trọng lượng của người đó và quả tạ.
Trường hợp người đó đứng co một chân và tay cầm quả tạ có áp suất tác dụng lên mặt đất là lớn nhất do có áp lực lớn nhất và diện bề mặt bị ép nhỏ nhất.
Đặc điểm của oxide acid
Oxide acid có đặc điểm là
Oxide acid có đặc điểm là tác dụng với dung dịch base tạo thành muối và nước.
Xác định vị trí tại đó tác dụng làm quay lực F là lớn nhất
Một thanh cứng thẳng, đồng chất có thể quay quanh trục O như hình vẽ. Lần lượt tác dụng lực F (phương thẳng đứng, chiều từ trên xuống dưới, độ lớn không đổi) vào các vị trí A, B, C, O. Tác dụng làm quay lực F tại vị trí nào là lớn nhất?

Vị trí C xa trục quay nhất nên tác dụng làm quay của lực F tại vị trí C là lớn nhất.
Áp suất chất lỏng
Áp suất chất lỏng
Áp suất chất lỏng tăng theo chiều cao của cột chất lỏng.
Thuốc thử phân biệt dung dịch NaOH với dung dịch H2SO4
Để phân biệt dung dịch NaOH với dung dịch H2SO4 người ta dùng chất nào sau đây?
Để phân biệt dung dịch NaOH với dung dịch H2SO4 người ta dùng giấy quỳ tím. Dung dịch NaOH làm giấy quỳ tím chuyển thành màu xanh, dung dịch H2SO4 làm giấy quỳ tím chuyển thành màu đỏ.
Hóa chất được dùng khử chua đất trồng trọt
Chất nào sau đây được dùng trong việc khử chua đất trồng trọt, khử độc chất thải sinh hoạt, xác chết động vật hay xử lí nước sinh hoạt hoặc chất thải công nghiệp?
Ca(OH)2 được dùng trong việc khử chua đất trồng trọt, khử độc chất thải sinh hoạt, xác chết động vật hay xử lí nước sinh hoạt hoặc chất thải công nghiệp.
Đảo chiều cục pin của đèn pin đang sáng
Một đèn pin đang sáng nếu ta tháo pin ra và đảo chiều một cục pin thì hiện tượng gì sẽ xảy?
Một đèn pin đang sáng nếu ta tháo pin ra và đảo chiều một cục pin thì đèn không sáng.
Tính giá trị thể tích của vật
Một vật được nhúng chìm hoàn toàn trong nước chịu lực đẩy Archimedes có độ lớn 40 N. Biết nước có trọng lượng riêng 10000 N/m3, thể tích của vật đó có giá trị là
Ta có: FA = d.V ⇒ V = FA/d = 40/10000 = 4.10–3 (m3) = 4 dm3
Nơi có áp suất khí quyển lớn nhất
Một vận động viên leo núi có mang theo một chiếc máy đo áp suất khí quyển. Khi vận động viên ấy ở đâu thì áp suất khí quyển lớn nhất?
Càng lên cao thì áp suất khí quyển càng giảm, càng xuống thấp thì áp suất khí quyển càng tăng. Vì vậy trong các nơi kể ra ở trên, áp suất khí quyển ở đáy hầm mỏ là lớn nhất.
Thiết bị không thể thiếu trong mạch điện
Một mạch điện không thể thiếu
Một mạch điện không thể thiếu dây nối điện.
Chọn câu đúng khi so sánh khối học của hai học sinh
Hai học sinh A và B chơi bập bênh. Học sinh A ngồi cách điểm tựa 1,2 m, học sinh B ngồi cách điểm tựa 1,8 m thì bập bênh thăng bằng (bập bênh nằm ngang). Câu nào sau đây đúng khi so sánh về khối lượng của hai bạn?

Do khoảng cách từ học sinh A đến điểm tựa nhỏ hơn khoảng cách từ học sinh B đến điểm tựa, nên để bập bênh thăng bằng thì khối lượng của học sinh A phải lớn hơn khối lượng của học sinh B.
Tìm phép đổi đơn vị sai
Trường hợp nào sau đây đổi đơn vị sai?
Sửa phép biến đổi là: 32 mA = 0,032 A.
Xác định vật dẫn điện
Vật nào sau đây là vật dẫn điện?
Dây đồng là vật dẫn điện.
Chọn ampe kế có giới hạn đo phù hợp nhất
Để đo cường độ dòng điện 15 mA, nên chọn ampe kế nào có giới hạn đo phù hợp nhất?
Để đo cường độ dòng điện 15 mA, nên chọn ampe kế có giới hạn đo phù hợp nhất là 20 mA.
Dụng cụ không phải là một ứng dụng của đòn bẩy
Dụng cụ nào sau đây không phải là một ứng dụng của đòn bẩy?
Dụng cụ mắc ở đầu cột cờ dùng để kéo cờ lên và hạ cờ xuống thường là một cái ròng rọc nên nó không phải ứng dụng của đòn bẩy.
Thiết bị không dùng để giữ an toàn cho mạch điện
Thiết bị nào sau đây không dùng để giữ an toàn cho mạch điện?
Bóng đèn là thiết bị điện, không dùng để giữ an toàn cho mạch điện.
Ở mỗi nhận định, chọn đúng hoặc sai
Ở mỗi nhận định sau, hãy chọn đúng hoặc sai:
(a) Base là những hợp chất có nguyên tử H và O trong phân tử. Sai || Đúng
(b) Base làm đổi màu dung dịch phenolphthalein từ màu hồng thành không màu. Sai || Đúng
(c) Khi tan trong nước, phân tử base sẽ tạo ra ion OH–. Đúng || Sai
(d) NaOH được sử dụng để sản xuất ra xà phòng, chất tẩy rửa hay bột giặt,... Đúng || Sai
Ở mỗi nhận định sau, hãy chọn đúng hoặc sai:
(a) Base là những hợp chất có nguyên tử H và O trong phân tử. Sai || Đúng
(b) Base làm đổi màu dung dịch phenolphthalein từ màu hồng thành không màu. Sai || Đúng
(c) Khi tan trong nước, phân tử base sẽ tạo ra ion OH–. Đúng || Sai
(d) NaOH được sử dụng để sản xuất ra xà phòng, chất tẩy rửa hay bột giặt,... Đúng || Sai
(a) sai. Base là những hợp chất mà phân tử có một nguyên tử kim loại liên kết với một hay nhiều nhóm hydroxide (OH–)
(b) sai. Base làm đổi màu dung dịch phenolphthalein từ không màu thành màu hồng.
(c) đúng.
(d) đúng.
Ở mỗi phát biểu, chọn đúng hoặc sai
Ở mỗi phát biểu sau, chọn đúng hoặc sai
(a) Áp lực là lực ép có phương vuông góc với mặt bị ép. Đúng || Sai
(b) Đơn vị của áp suất là N/m2. Đúng || Sai
(c) Muốn tăng áp suất, ta phải tăng diện tích bề mặt bị ép và giảm áp lực. Sai || Đúng
(d) Đơn vị của áp lực là đơn vị của lực. Đúng || Sai
Ở mỗi phát biểu sau, chọn đúng hoặc sai
(a) Áp lực là lực ép có phương vuông góc với mặt bị ép. Đúng || Sai
(b) Đơn vị của áp suất là N/m2. Đúng || Sai
(c) Muốn tăng áp suất, ta phải tăng diện tích bề mặt bị ép và giảm áp lực. Sai || Đúng
(d) Đơn vị của áp lực là đơn vị của lực. Đúng || Sai
(a) đúng.
(b) đúng.
(c) sai. Muốn tăng áp suất, ta phải giảm diện tích bề mặt bị ép hoặc tăng áp lực, hoặc cả hai.
(d) đúng.
Ở mỗi phát biểu, chọn đúng hoặc sai
Ở mỗi phát biểu sau, hãy chọn đúng hoặc sai:
(a) Dòng điện chỉ là dòng chuyển dời có hướng của các electron. Sai || Đúng
(b) Muốn duy trì dòng điện trong các thiết bị tiêu thụ điện phải có nguồn điện. Đúng || Sai
(c) Pin là nguồn điện, có thể tạo ra dòng điện làm sáng bóng đèn, làm quay quạt điện. Đúng || Sai
(d) Dòng điện trong dây dẫn bằng kim loại là dòng chuyển động theo hướng xác định của các hạt nhân nguyên tử và các electron. Sai || Đúng
Ở mỗi phát biểu sau, hãy chọn đúng hoặc sai:
(a) Dòng điện chỉ là dòng chuyển dời có hướng của các electron. Sai || Đúng
(b) Muốn duy trì dòng điện trong các thiết bị tiêu thụ điện phải có nguồn điện. Đúng || Sai
(c) Pin là nguồn điện, có thể tạo ra dòng điện làm sáng bóng đèn, làm quay quạt điện. Đúng || Sai
(d) Dòng điện trong dây dẫn bằng kim loại là dòng chuyển động theo hướng xác định của các hạt nhân nguyên tử và các electron. Sai || Đúng
(a) sai. Dòng điện là dòng chuyển dời có hướng của các hạt mang điện.
(b) đúng.
(c) đúng.
(d) sai. Dòng điện trong dây dẫn bằng kim loại là dòng các electron tự do chuyển dời có hướng.
Các hoạt động ứng dụng tác dụng của dòng điện
Mỗi hoạt động sau liên quan đến tác dụng nào của dòng điện?
(a) Đun nước bằng ấm điện. Nhiệt || Phát sáng || Từ || Hóa học || Sinh lí
(b) Chế tạo nam châm điện. Từ || Phát sáng || Nhiệt || Hóa học || Sinh lí
(c) Châm cứu bằng điện. Sinh lí || Phát sáng || Nhiệt || Hóa học || Từ
(d) Nạp điện cho bình acquy. Hóa học || Phát sáng || Nhiệt || Từ || Sinh lí
Mỗi hoạt động sau liên quan đến tác dụng nào của dòng điện?
(a) Đun nước bằng ấm điện. Nhiệt || Phát sáng || Từ || Hóa học || Sinh lí
(b) Chế tạo nam châm điện. Từ || Phát sáng || Nhiệt || Hóa học || Sinh lí
(c) Châm cứu bằng điện. Sinh lí || Phát sáng || Nhiệt || Hóa học || Từ
(d) Nạp điện cho bình acquy. Hóa học || Phát sáng || Nhiệt || Từ || Sinh lí
(a) Tác dụng nhiệt.
(b) Tác dụng từ.
(c) Tác dụng sinh lí.
(d) Tác dụng hóa học.
Tính thể tích khí H2 và thể tích dung dịch HCl
Hòa tan hoàn toàn 4,8 gam kim loại magnesium Mg trong dung dịch hydrochloric acid HCl 2 M (lấy dư) thì sau phản ứng thu được muối magnesium chloride MgCl2 và khí hydrogen H2.
a) Tính thể tích khí H2 thu được (đo ở 25oC, 1 bar).
b) Tính thể tích dung dịch HCl 2 M đã lấy đem phản ứng. Biết lượng HCl dùng dư so với lượng phản ứng.
Hòa tan hoàn toàn 4,8 gam kim loại magnesium Mg trong dung dịch hydrochloric acid HCl 2 M (lấy dư) thì sau phản ứng thu được muối magnesium chloride MgCl2 và khí hydrogen H2.
a) Tính thể tích khí H2 thu được (đo ở 25oC, 1 bar).
b) Tính thể tích dung dịch HCl 2 M đã lấy đem phản ứng. Biết lượng HCl dùng dư so với lượng phản ứng.
Phương trình phản ứng:
Mg + 2HCl → MgCl2 + H2
mol: 0,2 → 0,4 → 0,2
a) VH2 = 0,2.24,79 = 4,958 (l)
b) Thể tích dung dịch HCl phản ứng là:
Do lượng HCl dùng dư so với lượng phản ứng nên:
VHCl dùng = 0,2 + 0,2.10% = 0,22 (l)
Tính áp suất của nước lên đáy thùng
Một thùng cao 3 m đựng đầy nước. Hỏi áp suất của nước lên đáy thùng và lên một điểm A cách đáy thùng 1,2 m là bao nhiêu? Biết dnước = 10000 N/m3.
Một thùng cao 3 m đựng đầy nước. Hỏi áp suất của nước lên đáy thùng và lên một điểm A cách đáy thùng 1,2 m là bao nhiêu? Biết dnước = 10000 N/m3.
- Áp suất của nước lên đáy thùng là:
pđáy = d.h = 10000.3 = 30000 (Pa)
- Áp suất của nước lên điểm A là:
pA = d.hA = 10000.(3 – 1,2) = 18000 (Pa)
Tính khối lượng của người
Một người đứng bàng hai tấm ván mỏng đặt trên sàn nhà và tác dụng lên mặt sàn một áp suất 1,2.104 N/m2. Diện tích của một tấm ván tiếp xúc với mặt sàn là 2 dm2. Bỏ qua khối lượng của tấm ván, tính khối lượng của người đó?
Một người đứng bàng hai tấm ván mỏng đặt trên sàn nhà và tác dụng lên mặt sàn một áp suất 1,2.104 N/m2. Diện tích của một tấm ván tiếp xúc với mặt sàn là 2 dm2. Bỏ qua khối lượng của tấm ván, tính khối lượng của người đó?
2 dm2 = 0,02 m2
Trọng lượng của người đó P = F = p.s = 2.1,2.104.0,02 = 480 N
⇒ Khối lượng của người đó m = 480/10 = 48 (kg).
Xác định khối lượng của thiếc và chì trong hợp kim
Một mẫu hợp kim thiếc - chì có khối lượng m = 664 g, khối lượng riêng D = 8,3 g/cm3. Hãy xác định khối lượng của thiếc và chì trong hợp kim. Biết khối lượng riêng của thiếc là D1 = 7300 kg/m3, của chì là D2 = 11300 kg/m3 và coi rằng thể tích của hợp kim bằng tổng thể tích các kim loại thành phần.
Một mẫu hợp kim thiếc - chì có khối lượng m = 664 g, khối lượng riêng D = 8,3 g/cm3. Hãy xác định khối lượng của thiếc và chì trong hợp kim. Biết khối lượng riêng của thiếc là D1 = 7300 kg/m3, của chì là D2 = 11300 kg/m3 và coi rằng thể tích của hợp kim bằng tổng thể tích các kim loại thành phần.
7300 kg/m3 = 7,3 g/cm3; 11300 kg/m3 = 11,3 g/cm3
Gọi khối lượng của thiếc và chì trong hợp kim là m1 và m2. Theo bài ra ta có:
m1 + m2 = 664 (1)
Thể tích của hợp kim bằng tổng thể tích các kim loại thành phần nên:
(2)
Giải hệ (1) và (2) ta có: m1 = 438 (g), m2 = 226 (g).
Cách mắc ampe kế
Để đo cường độ dòng điện qua một bóng đèn thì phải mắc ampe kế như thế nào?
Để đo cường độ dòng điện qua một bóng đèn thì phải mắc ampe kế như thế nào?
Để đo cường độ dòng điện chạy qua bóng đèn, cần mắc ampe kế nối tiếp với bóng đèn, sao cho dòng điện đi vào chốt dương và đi ra chốt âm của ampe kế.
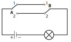
Chuyển công tắc trong mạch điện
Trong sơ đồ mạch điện như hình bên, hai công tắc A và B được đặt ở hai đầu của một hành lang dài, với bóng đèn ở giữa hành lang.

a) Một người đi vào từ đầu hành lang muốn bật sáng bóng đèn thì phải chuyển công tắc ở A như thế nào?
b) Khi người này đi đến cuối hành lang, muốn tắt đèn thì phải chuyển công tắc B như thế nào?
Trong sơ đồ mạch điện như hình bên, hai công tắc A và B được đặt ở hai đầu của một hành lang dài, với bóng đèn ở giữa hành lang.

a) Một người đi vào từ đầu hành lang muốn bật sáng bóng đèn thì phải chuyển công tắc ở A như thế nào?
b) Khi người này đi đến cuối hành lang, muốn tắt đèn thì phải chuyển công tắc B như thế nào?
a. Một người đi vào từ đầu hành lang muốn bật sáng bóng đèn thì phải chuyển công tắc ở A tới tiếp điểm 2.
b. Khi người này đến cuối hành lang, muốn tắt đèn thì phải chuyển công tắc ở B tới tiếp điểm 1.
Đang tải...
Theo Nghị định 147/2024/ND-CP, bạn cần xác thực tài khoản trước khi sử dụng tính năng này. Chúng tôi sẽ gửi mã xác thực qua SMS hoặc Zalo tới số điện thoại mà bạn nhập dưới đây: