Giải SBT Khoa học tự nhiên 8 Kết nối tri thức bài 41
Chúng tôi xin giới thiệu bài Giải sách bài tập Khoa học tự nhiên 8 bài 41: Môi trường và các nhân tố sinh thái sách Kết nối tri thức chi tiết giúp học sinh dễ dàng xem và so sánh lời giải từ đó biết cách làm bài tập trong SBT Khoa học tự nhiên 8.
Bài: Môi trường và các nhân tố sinh thái
Bài 41.1 trang 100 Sách bài tập KHTN 8: Môi trường sống bao gồm các yếu tố
A. tác động riêng rẽ đến sinh vật (có lợi hoặc có hại cho sinh vật).
B. bao quanh sinh vật, có quan hệ mật thiết với nhau; có ảnh hưởng đến sự tồn tại, phát triển của sinh vật.
C. cần thiết, không thể thiếu cho sự tồn tại của sinh vật.
D. không sống bao quanh sinh vật, có quan hệ mật thiết đến sự tồn tại, phát triển của sinh vật.
Lời giải:
Đáp án đúng là: B
Môi trường sống bao gồm các yếu tố bao quanh sinh vật, có quan hệ mật thiết với nhau; có ảnh hưởng đến sự tồn tại, phát triển của sinh vật.
Bài 41.2 trang 100 Sách bài tập KHTN 8: Hãy cho biết các nhân tố sinh thái ở Cột A và Cột B trong bảng dưới đây thuộc nhóm nhân tố sinh thái nào? Hãy lấy thêm ví dụ các nhân tố sinh thái ở hai cột.

Lời giải:
Cột A – Nhân tố sinh thái vô sinh. VD: ánh sáng, độ ẩm,nồng độ O2, gió,…
Cột B – Nhân tố sinh thái hữu sinh. VD: con người, châu chấu, cây lúa, vi khuẩn,...
Bài 41.3 trang 100 Sách bài tập KHTN 8: Quan sát Hình 41.1 sau đây, hãy nêu tác động trực tiếp và tác động gián tiếp của một số nhân tố sinh thái đến đời sống của một loài động vật. Tại sao cần tìm hiểu về tác động trực tiếp và gián tiếp của các nhân tố sinh thái?

Hình 41.1.Sơ đồ tác động trực tiếp và tác động gián tiếp của nhân tố sinh thái
Lời giải:
- Tác động trực tiếp và tác động gián tiếp của một số nhân tố sinh thái đến đời sống của một loài động vật:
+ Tác động trực tiếp: Ánh sáng, nhiệt độ tác động trực tiếp đến sự sinh trưởng, phát triển và các hoạt động sống khác của sinh vật.
+ Tác dụng gián tiếp:Ánh sáng →Nhiệt độ tăng, độ ẩm giảm → Sinh vật;Nhiệt độ → Độ ẩm giảm → Sinh vật;…
- Tác động của các nhân tố sinh thái là rất phức tạp (có cả tác dụng trực tiếp và tác dụng gián tiếp qua lại lẫn nhau). Vì vậy, cần tìm hiểu về tác động của các nhân tố sinh thái trong các mối quan hệ này, con người mới có thể có những biện pháp phù hợp trong việc chăm sóc sức khỏe, sản xuất nông nghiệp,…
Bài 41.4 trang 101 Sách bài tập KHTN 8: Quan sát Hình 41.2 dưới đây, hãy nêu một vài ví dụ về các yếu tố cần thiết (sinh vật không thể tồn tại nếu thiếu các yếu tố này) và các yếu tố tác động đối với một loài vật nuôi hoặc một loài cây trồng (các yếu tố này có thể không cần thiết, nhưng có thể có lợi hoặc gây bất lợi).

Hình 41.2. Các yếu tố trong môi trường
Lời giải:
Ví dụ đối với cây trồng:
- Yếu tố cần thiết: O2, CO2, H2O, khoáng, ánh sáng,...
- Yếu tố tác động: gió, nhiệt độ, độ ẩm, cây sống bên cạnh, sâu bọ,… Những yếu tố tác động có thể có lợi hoặc gây bất lợi đối với cây trồng trong từng trường hợp cụ thể. Nếu các yếu tố này nằm trong một giới hạn xác định sẽ giúp đem lại lợi ích cho sự sinh trưởng và phát triển nhưng nếu quá cao hoặc quá thấp sẽ cản trở và gây hại cho cây trồng đó.
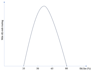
Bài 41.5 trang 101 Sách bài tập KHTN 8: Xác định các thông tin còn thiếu trong Bảng 41.3. Từ đó vẽ sơ đồ mô tả giới hạn sinh thái của các loài sinh vật đó.
|
STT |
Loài A |
Loài B |
|
|
1 |
Giới hạn sinh thái |
Độ ẩm: 35–80% |
? |
|
2 |
Điểm gây chết dưới |
? |
Nhiệt độ: 0°C |
|
3 |
Điểm gây chết trên |
? |
Nhiệt độ: 38°C |
|
4 |
Khoảng chống chịu |
? |
Nhiệt độ:0 –15; 25–38°C |
|
5 |
Khoảng thuận lợi |
Độ ẩm: 50 –65% |
? |
Lời giải:
- Hoàn thành bảng:
|
STT |
Loài A |
Loài B |
|
|
1 |
Giới hạn sinh thái |
Độ ẩm: 35–80% |
Nhiệt độ:0 – 38°C |
|
2 |
Điểm gây chết dưới |
Độ ẩm: 35% |
Nhiệt độ: 0°C |
|
3 |
Điểm gây chết trên |
Độ ẩm: 80% |
Nhiệt độ: 38°C |
|
4 |
Khoảng chống chịu |
Độ ẩm: 35 – 50%, 65 – 80% |
Nhiệt độ: 0 –15°C; 25–38°C |
|
5 |
Khoảng thuận lợi |
Độ ẩm: 50 –65% |
Nhiệt độ:15 – 25°C |
- Vẽ sơ đồ mô tả giới hạn sinh thái của các loài sinh vật đó:

Giới hạn sinh thái về độ ẩm của loài A

Giới hạn sinh thái về nhiệt độ của loài B
>>> Bài tiếp theo: Giải SBT Khoa học tự nhiên 8 Kết nối tri thức bài 42
Trên đây là toàn bộ lời giải Giải SBT KHTN lớp 8 bài 41: Môi trường và các nhân tố sinh thái Kết nối tri thức với cuộc sống. Các em học sinh tham khảo thêm KHTN lớp 8 Chân trời sáng tạo và KHTN lớp 8 Cánh Diều. VnDoc liên tục cập nhật lời giải cũng như đáp án sách mới của SGK cũng như SBT các môn cho các bạn cùng tham khảo.