Giải Vở bài tập Toán 1 bài 125
Giải VBT Toán lớp 1 bài 125 tập 2
Giải Vở bài tập Toán 1 bài 125 là lời giải Vở bài tập Toán 1 tập 2 có đáp án chi tiết cho từng bài tập, giúp các em học sinh ôn tập các dạng bài để học tốt môn Toán lớp 1. Mời các em học sinh cùng tham khảo.
Giải Vở Bài Tập Toán lớp 1 bài 125
Bài 125: ÔN TẬP: CÁC số ĐẾN 10
1. Số?

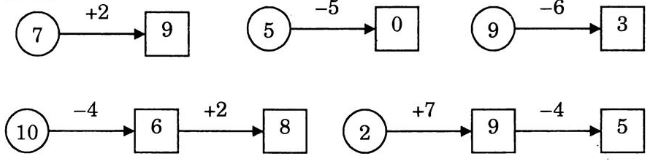
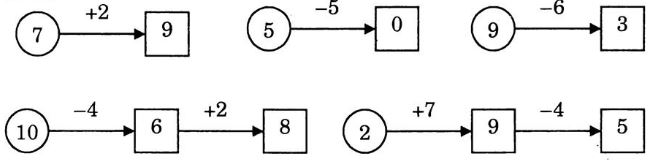
2. Số?

3. Hoa tô màu được 5 hình vuông, Mai tô màu được 3 hình vuông. Hỏi hai bạn tô màu được tất cả bao nhiêu hình vuông?
Tóm tắt:
Hoa tô được: 5 hình vuông
Mai tô được: 3 hình vuông
Hoa và Mai: hình vuông?
Bài giải:
Cả hai bạn tô màu được là:
5+3 = 8 (hình)
Đáp số: 8 hình.
4. Vẽ đoạn thẳng DH có độ dài 7cm.
![]()
Ngoài Giải Vở bài tập Toán 1 bài 125 trên, các em học sinh lớp 1 còn có thể tham khảo đề thi học kì 1 lớp 1 hay đề thi học kì 2 lớp 1 mà VnDoc.com đã sưu tầm và chọn lọc. Hy vọng với những tài liệu này, các em học sinh sẽ học tốt môn Toán lớp 1 hơn.