Giải Vở bài tập Toán 1 bài 20: Số 0
Giải Vở bài tập Toán 1 bài 20 tập 1
Giải Vở bài tập Toán lớp 1 bài 20: Số 0 là lời giải Vở bài tập Toán 1 tập 1 có đáp án chi tiết cho từng bài tập giúp các em học sinh ôn tập các dạng bài để học tốt môn Toán lớp 1. Mời các em học sinh cùng tham khảo.
Giải Vở bài tập Toán 1 bài 20: Số 0
Bài 20: Số 0
1. Viết số (Học sinh tự viết).
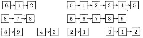
2. Viết các số thích hợp vào ô trống

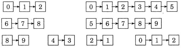
3. Viết các số thích hợp vào ô trống

4. Dấu <; >; =

5. Khoanh vào số nhỏ nhất
![]()
6. Các em tự xếp
Ngoài Giải vở bài tập Toán 1 bài 20 trên, các em học sinh lớp 1 còn có thể tham khảo đề thi học kì 1 lớp 1 hay đề thi học kì 2 lớp 1 mà VnDoc.com đã sưu tầm và chọn lọc. Hy vọng với những tài liệu này, các em học sinh sẽ học tốt môn Toán lớp 1 hơn.