Giải Vở bài tập Toán 1 bài 7: Luyện tập
Bài tập Vở bài tập Toán 1 tập 1
Lớp:
Lớp 1
Môn:
Toán
Dạng tài liệu:
Giải bài tập
Loại File:
PDF
Phân loại:
Tài liệu Tính phí
Giải Vở bài tập Toán 1 bài 7 tập 1
Giải Vở bài tập Toán lớp 1 bài 7: LUYỆN TẬP là lời giải Vở bài tập Toán 1 tập 1 có đáp án chi tiết cho từng bài tập giúp các em học sinh ôn tập các dạng bài để học tốt môn Toán lớp 1. Mời các em học sinh cùng tham khảo.
Giải Vở bài tập Toán 1 bài 7: LUYỆN TẬP
Bài 7: LUYỆN TẬP
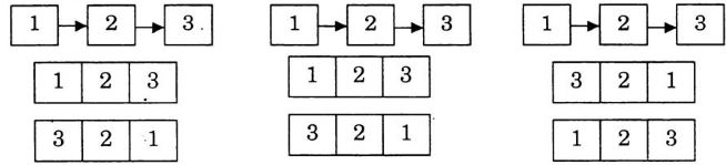
1. Số?

2. Số?

3. Số?

4. Viết số (Học sinh tự viết)
Ngoài Giải vở bài tập Toán 1 bài 7 trên, các em học sinh lớp 1 còn có thể tham khảo đề thi học kì 1 lớp 1 hay đề thi học kì 2 lớp 1 mà VnDoc.com đã sưu tầm và chọn lọc. Hy vọng với những tài liệu này, các em học sinh sẽ học tốt môn Toán lớp 1 hơn.