Giải Vở bài tập Toán 1 bài 19: Số 9
Giải Vở bài tập Toán 1 bài 19 tập 1
Giải Vở bài tập Toán lớp 1 bài 19: Số 9 là lời giải Vở bài tập Toán 1 tập 1 có đáp án chi tiết cho từng bài tập giúp các em học sinh ôn tập các dạng bài để học tốt môn Toán lớp 1. Mời các em học sinh cùng tham khảo.
Giải Vở bài tập Toán 1 bài 19: Số 9
Bài 19: Số 9
1. Viết số (Học sinh tự viết).
2. Số?

3. Điền dấu: >; <,; =

4. Số?

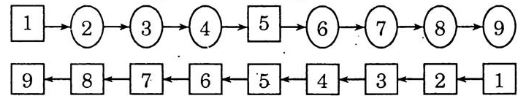
5. Viết số thích hợp vào ô trống

Ngoài Giải vở bài tập Toán 1 bài 19 trên, các em học sinh lớp 1 còn có thể tham khảo đề thi học kì 1 lớp 1 hay đề thi học kì 2 lớp 1 mà VnDoc.com đã sưu tầm và chọn lọc. Hy vọng với những tài liệu này, các em học sinh sẽ học tốt môn Toán lớp 1 hơn.