Giải bài tập SGK Vật lý 12 bài 23: Nguyên tắc thông tin liên lạc bằng sóng vô tuyến
Giải bài tập SGK Vật lý 12 bài 23
VnDoc xin giới thiệu tới bạn đọc Giải bài tập SGK Vật lý 12 bài 23: Nguyên tắc thông tin liên lạc bằng sóng vô tuyến, nội dung tài liệu được cập nhật thông tin chính xác sẽ giúp các bạn học tốt hơn môn Vật lý. Mời thầy cô và các bạn học sinh cùng tham khảo.
- Giải bài tập SGK Vật lý 12 bài 16: Truyền tải điện năng. Máy biến áp
- Giải bài tập SGK Vật lý 12 bài 17: Máy phát điện xoay chiều
- Giải bài tập SGK Vật lý 12 bài 18: Động cơ không đồng bộ ba pha
- Giải bài tập SGK Vật lý 12 bài 20: Mạch dao động
- Giải bài tập SGK Vật lý 12 bài 21: Điện từ trường
- Giải bài tập SGK Vật lý 12 bài 22: Sóng điện từ
Giải bài tập SGK Vật lý 12 bài 23: Nguyên tắc thông tin liên lạc bằng sóng vô tuyến vừa được VnDoc.com sưu tập và xin gửi tới bạn đọc cùng tham khảo. Bài viết được tổng hợp lời giải của 7 bài tập trong sách giáo khoa môn Vật lý lớp 12 bài 23 Nguyên tắc thông tin liên lạc bằng sóng vô tuyến. Mời các bạn cùng tham khảo chi tiết và tải về tại đây.
Nguyên tắc thông tin liên lạc bằng sóng vô tuyến
Bài 1 (trang 119 SGK Vật Lý 12)
Hãy nêu bốn nguyên tắc cơ bản của việc thông tin liên lạc bằng sóng vô tuyến.
Lời giải:
Bốn nguyên tắc cơ bản:
- Dùng sóng vô tuyến có bước sóng ngắn làm sóng mang để tải các thông tin.
- Biến điệu các sóng mang.
- Tách sóng âm tần ra khỏi sóng cao tần.
- Khuếch đại tín hiệu thu được
Bài 2 (trang 119 SGK Vật Lý 12)
Sóng mang là gì? Thế nào là biến điệu một sóng điện từ cao tần?
Lời giải:
- Sóng mang là những sóng vô tuyến dùng để tải các thông tin.
- Biến điệu một sóng điện từ cao tần là dùng một bộ phận khác để "trộn" sóng âm tần với sóng mang.
Bài 3 (trang 119 SGK Vật Lý 12)
Vẽ sơ đồ khối của một máy phát thanh đơn giản và giải thích tác dụng của từng bộ phân trong sơ đồ
Lời giải:
Sơ đồ khối của một máy phát thanh đơn giản biểu diễn như hình vẽ. Trong đó: Micro (1); mạch phát sóng điện từ cao tần (2); mạch biến điệu (3); mạch khuếch đại (4) và cuối cũng là anten phát (5)

Tác dụng của các bộ phận:
- Micro (1): Biến dao động âm thành dao động điện có cùng tần số.
- Mạch phát sóng điện từ cao tần (2): Tạo ra sóng mang có tần số cao (từ 500kHz đến 900MHz)
- Mạch biến điệu (3): "trộn" sóng âm tần với sóng mang (biến điệu)
- Mạch khuếch đại (4): Làm cho sóng mang có năng lượng (biên độ) lớn hơn để nó có thể truyền đi xa
- Anten phát (5): Bức xạ sóng điện từ ra không gian
Bài 4 (trang 119 bài tập Vật Lý 12)
Vẽ sơ đồ khối của một máy thu thanh đơn giản và giải thích tác dụng của từng bộ phận trong sơ đồ
Lời giải:
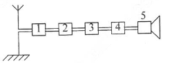
Sơ đồ khối của một máy thu thanh đơn giản, vẽ như hình sau. Trong đó: Anten thu (1); mạch khuếch đại dao động điện từ cao tần (2); mạch tách sóng (3); mạch khuếch đại dao động điện từ âm tần (4) và loa (5)

Tác dụng của các bộ phận:
- Anten thu (1): Có thể thu được tất cả các sóng điện từ truyền tới nó
- Mạch khuếch đại dao động điện từ cao tần (2): Làm cho sóng điện từ cao tần thu được có năng lượng (biên độ) lớn hơn
- Mạch tách sóng (3): Tách sóng âm tần ra khỏi sóng mang.
- Mạch khuếch đại dao động điện từ âm tần (4): Làm cho dao động âm tần vừa tách ra có năng lượng (biên độ) lớn hơn
- Loa (5): Biến dao động điện âm tần thành âm thanh (tái tạo âm thanh)
Bài 5 (trang 119 SGK Vật Lý 12)
Trong dụng cụ nào dưới đây có cả một máy phát và một máy thu sóng vô tuyến?
A. Máy thu thanh
B. Máy thu hình
C. Chiếc điện thoại di động
D. Cái điều khiển ti vi
Lời giải:
Chọn đáp án C.
Bài 6 (trang 119 SGK Vật Lý 12)
Chọn câu đúng.
Trong "máy bắn tốc độ" xe cộ trên đường.
A. chỉ có máy phát sóng vô tuyến.
B. chỉ có máy thu sóng vô tuyến.
C. có cả máy phát và máy thu sóng vô tuyến.
D. không có máy phát và máy thu sóng vô tuyến.
Lời giải:
Chọn đáp án C.
Bài 7 (trang 119 SGK Vật Lý 12)
Biến điện sóng điện từ là gì?
A. Là biến đổi sóng cơ thành sóng điện từ
B. Là trộn sóng điện từ tần số âm với sóng điện từ tần số cao.
C. Là làm cho biên độ sóng điện từ tăng lên.
D. Là tách sóng điện từ tần số âm ra khỏi sóng điện từ tần số cao.
Lời giải:
Chọn đáp án B.
---------------------------------
Trên đây VnDoc.com đã giới thiệu tới bạn đọc tài liệu: Giải bài tập SGK Vật lý 12 bài 23: Nguyên tắc thông tin liên lạc bằng sóng vô tuyến. Để có kết quả cao hơn trong học tập, VnDoc xin giới thiệu tới các bạn học sinh tài liệu Giải bài tập Toán lớp 12, Giải bài tập Hóa học lớp 12 mà VnDoc tổng hợp và đăng tải.
Mời bạn đọc cùng tham gia nhóm Tài liệu học tập lớp 12 để có thêm tài liệu học tập nhé
Mời các bạn cùng tham khảo thêm các tài liệu sau:
- Giải bài tập SGK Vật lý 12 bài 24: Tán sắc ánh sáng
- Giải bài tập SGK Vật lý 12 bài 18: Động cơ không đồng bộ ba pha
- Giải bài tập SGK Vật lý 12 bài 28: Tia X
- Giải bài tập SGK Vật lý 12 bài 21: Điện từ trường