Tin học 9 Cánh diều Bài 2: Thực hành xác định bài toán và tìm thuật toán
Giải Tin học 9 Cánh diều Bài 2
Tin học 9 Cánh diều Bài 2: Thực hành xác định bài toán và tìm thuật toán hướng dẫn trả lời các câu hỏi trong SGK Tin học 9 Cánh diều, giúp các em học sinh biết cách thực hiện các nhiệm vụ trong bài Thực hành xác định bài toán và tìm thuật toán. Mời các bạn tham khảo chi tiết sau đây.
Nhiệm vụ 1 trang 86 Tin học 9:
Mô tả hoạt hình bóng chuyển màu:
Trên màn hình xuất hiện 15 quả bóng ở vị trí ngẫu nhiên, trong đó 1 quả bóng hồng và 14 quả bóng xanh (Hình 1b). Quả bóng hồng di chuyển theo hướng dẫn ngẫu nhiên khác và cứ liên tục như vậy. Trên đường di chuyển, nếu bóng hồng chạm vào một bóng xanh thì nó sẽ đi xuyên qua bóng xanh, đồng thời bóng xanh đó sẽ chuyển thành màu hồng. Đoạn hoạt hình kết thúc khi nhấn vào phím S trên bàn phím.
Nhiệm vụ 1: Em hãy xác định bài toán.
Trả lời:
- Input (Những dữ liệu nào đã được cho): vị trí ban đầu của 15 quả bóng trên màn hình, trong đó có một quả bóng màu hồng và 14 quả bóng màu xanh. Các vị trí này có thể được biểu diễn bằng tọa độ (x, y) trên màn hình.
- Output (Những gì xuất hiện trong đoạn hoạt hình): đường di chuyển của quả bóng màu hồng sau mỗi lần chạm vào quả bóng màu xanh. Đường di chuyển này được mô tả bằng các tọa độ (x, y) của quả bóng màu hồng sau mỗi bước di chuyển.
Nhiệm vụ 2 trang 87 Tin học 9:
Mô tả hoạt hình bóng chuyển màu:
Trên màn hình xuất hiện 15 quả bóng ở vị trí ngẫu nhiên, trong đó 1 quả bóng hồng và 14 quả bóng xanh (Hình 1b). Quả bóng hồng di chuyển theo hướng dẫn ngẫu nhiên khác và cứ liên tục như vậy. Trên đường di chuyển, nếu bóng hồng chạm vào một bóng xanh thì nó sẽ đi xuyên qua bóng xanh, đồng thời bóng xanh đó sẽ chuyển thành màu hồng. Đoạn hoạt hình kết thúc khi nhấn vào phím S trên bàn phím.
Nhiệm vụ 2: Em hãy tìm thuật toán cho bài toán.
Trả lời:
Phân tích để tìm thuật toán và mô tả thuật toán:
- Các bóng xanh đều có thể hiện giống nhau trong đoạn hoạt hình, chỉ khác nhau ở vị trí (xuất hiện ngẫu nhiên). Bởi vậy, chỉ cần xây dựng thuật toán của một bóng hồng và 1 bóng xanh (thuật toán cho các bóng xanh đều giống nhau).
- Có thể dùng sơ đồ ở Hình 2 trang 87 để chia nhỏ việc tìm thuật toán cho bài toán đang xét.

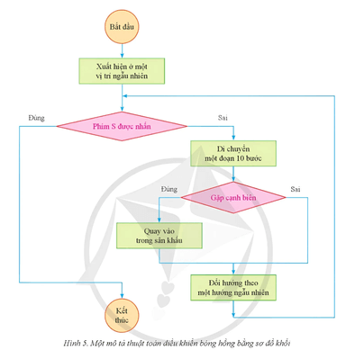
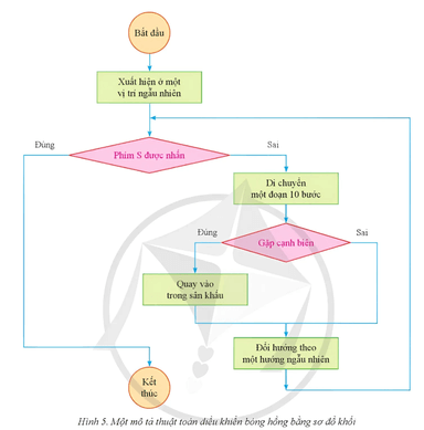
- Hoạt động của bóng hồng: xuất hiện ở một vị trí ngẫu nhiên, sau đó lặp liên tiếp việc di chuyển (cho đến khi phím S được nhấn). Cách di chuyển: di chuyển theo hướng ngẫu nhiên một đoạn (chẳng hạn 10 bước) rồi đổi sang hướng ngẫu nhiên khác, nếu gặp cạnh biên trong di chuyển thì bóng hồng quay lại vào trong sân khấu va di chuyển tiếp. Có thể mô tả thuật toán điều khiển nhân vật bóng hồng bằng liệt kê các bước như Hình 3 trang 87 và bằng sơ đồ khối như ở Hình 5 trang 87.


- Hoạt động của bóng xanh: xuất hiện ở một vị trí ngẫu nhiên, sau đó nếu bị bóng hồng chạm vào thì chuyển màu sang thành màu hồng. Chú ý: Bóng xanh không di chuyển trong thời gian diễn ra hoạt hình. Có thể mô tả thuật toán điều khiển bóng xanh bằng liệt kê các bước như ở Hình 4.

Vận dụng trang 88 Tin học 9:
Giả sử trong bài toán Tạo hoạt hình bóng chuyền màu có thay đổi về mô tả các nhân vật bóng xanh như sau: Mỗi bóng xanh không đứng yên mà cũng chuyển động như bóng hồng, di chuyển theo hướng ngẫu nhiện một đoạn và rồi lại thay đổi chuyển động theo một hướng ngẫu nhiên khác. Em hãy mô tả thuật toán điều khiển bóng xanh trong trường hợp bài toán có thay đổi như vậy (Chỉ cần chọn mô tả bằng liệt kê các bước hoặc bằng sơ đồ khối).
Trả lời:
Mô tả bằng cách liệt kê các bước:
Bước 1. Khởi tạo vị trí ban đầu của bóng xanh.
Bước 2. Khởi tạo hướng chuyển động ban đầu của bóng xanh là một hướng ngẫu nhiên.
Bước 3. Lặp lại các bước sau cho đến khi kết thúc hoạt hình:
Bước 4. Di chuyển bóng xanh theo hướng chuyển động hiện tại.
Bước 5. Kiểm tra xem đã đủ thời gian di chuyển theo hướng hiện tại chưa. Nếu đã đủ thời gian, thực hiện các bước sau:
Bước 6. Chọn một hướng chuyển động mới ngẫu nhiên khác với hướng chuyển động hiện tại.
Bước 7. Thiết lập thời gian di chuyển theo hướng mới.
Bước 8. Cập nhật hướng chuyển động của bóng xanh thành hướng mới.
Bước 9. Cập nhật vị trí bóng xanh dựa trên hướng chuyển động hiện tại.
Bước 10. Kiểm tra xem hoạt hình đã kết thúc chưa. Nếu chưa, quay lại bước 4.