Toán hay và khó lớp 2: Một số bài toán về phép chia 2, 3, 4, 5 - Phần 1
Toán hay và khó lớp 2: Một số bài toán về phép chia 2, 3, 4, 5 - Phần 1 bao gồm chi tiết các dạng toán có đáp án giúp các em học sinh ôn tập, củng cố kỹ năng giải Toán nâng cao lớp 2, tự luyện tập các dạng bài tập chuẩn bị cho kỳ thi sắp tới môn Toán lớp 2 và thi học sinh giỏi lớp 2 đạt kết quả cao. Mời các em tham khảo chi tiết.
Để tiện trao đổi, chia sẻ kinh nghiệm về giảng dạy và học tập các môn học lớp 2, VnDoc mời các thầy cô giáo, các bậc phụ huynh và các bạn học sinh truy cập nhóm riêng dành cho lớp 2 sau: Nhóm Tài liệu học tập lớp 2. Rất mong nhận được sự ủng hộ của các thầy cô và các bạn.
Lưu ý: Nếu không tìm thấy nút Tải về bài viết này, bạn vui lòng kéo xuống cuối bài viết để tải về.
Toán hay và khó lớp 2: Một số bài toán về phép chia 2, 3, 4, 5 - Phần 1
1. Một số bài toán về phép chia 2, 3, 4, 5 - Phần 1
Câu 1: Hãy viết các phép chia tương ứng với mỗi phép nhân sau:
a. 3 x 4 = 12
b. 4 x 5 = 20
c. 2 x 3 = 6
Câu 2: Điền số thích hợp vào chỗ trống:
a. 3 x 5 = ……
….. : 3 = 5
15 : …… = 3
b. 4 x …… = 8
8 : …… = 2
…… : 2 = 4
c. 2 x …… = 10
…… : 5 = 2
10 : 2 = ……
Câu 3: Điền dấu phép tính thích hợp vào ô trống:
a. 4 ….. 2 > 7
b. 3 ….. 3 < 2
c. 5 …… 5 > 20
Câu 4: Nêu số bị chia, số chia và tìm thương của các phép chia sau:
a. 24 : 4
b. 12 : 3
c. 20 : 5
d. 18 : 2
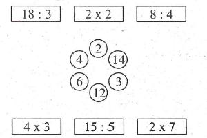
Câu 5: Nối phép tính với số thích hợp.

Câu 6: Điền dấu (>, <, =) thích hợp vào chỗ chấm.
a. 12 : 2 …… 4 x 2
b. 2 x 5 …… 45 : 5
c. 18 : 3 …… 12 : 2
Câu 7: Số?
![]()
Câu 8: Điền dấu phép tính (x, :)vào ô trống:
a. 4 …… 2 …… 2 = 16
b. 4 …… 2 …… 2 = 1
c. 5 …… 4 …… 2 = 10
Câu 9: Viết số thích hợp vào chỗ chấm

Câu 10: Điền số thích hợp vào chỗ chấm
3 < 12 : …… < 6
Câu 11: Lan trồng 10 cây hoa thành 5 hàng, mỗi hàng có 4 cây. Hỏi Lan đã trồng như thế nào?
2. Đáp án Một số bài toán về phép chia 2, 3, 4, 5 - Phần 1
Câu 1:
a. 3 x 4 = 12
12 : 3 = 4
12 : 4 = 3
b. 4 X 5 = 20
20 : 4 = 5
20 : 5 = 4
c. 2 x 3 = 6
6 : 2 = 3
6 : 3 = 2
Câu 2:
a. 3 x 5 = 15
15 : 3 = 5
15 : 5 = 3
b. 4 x 2= 8
8 : 4 = 2
8 : 2 = 4
c. 2 x 5 = 10
10 : 5 = 2
10 : 2 = 5
Câu 3:
a. 4 x 2 > 7
b. 3 : 3 < 2
c. 5 x 5 > 20
Câu 4:
a. Số bị chia là 24, số chia là 4 và 24 : 4 = 6
b. Số bị chia là 12, số chia là 3 và 12 : 3 = 4
c. Số bị chia là 20, số chia là 5 và 20 : 5 = 4
d. Số bị chia là 18 số chia là 2 và 18 : 2 = 9
Câu 5:

Câu 6:
a. 12 : 2 < 4 x 2
b. 2 x 5 > 45 : 5
c. 18 : 3 = 12 : 2
Câu 7:

Câu 8:
a. 4 x 2 x 2 = 16
b. 4 : 2 : 2 = 1
c. 5 x 4 : 2 = 10
Câu 9:

Câu 10:
3 < 12 : 3 < 6
Câu 11:
Lan trồng như sau:

.............................................................
Phiếu ôn tập ở nhà lớp 2 khác
- Bộ đề ôn tập ở nhà lớp 2 - Nghỉ do dịch Corona (Từ 23/3 - 28/3)
- Bộ đề ôn tập ở nhà môn Toán lớp 2 có đáp án - Nghỉ do dịch Corona (Từ 16/3 - 21/3)
- Bộ đề ôn tập ở nhà môn Tiếng Việt lớp 2 có đáp án - Nghỉ do dịch Corona (Từ 16/3 - 21/3)
- Bộ đề ôn tập ở nhà lớp 2 có đáp án - Nghỉ do dịch Corona (Từ 16/3 - 21/3)
- Bộ phiếu ôn tập ở nhà lớp 2 (05 phiếu) - Nghỉ dịch Covid-19 (từ 09/3 - 15/3)
- Tổng hợp Phiếu bài tập lớp 2 - Nghỉ do dịch Corona từ (03/3 - 08/3)
- Bộ đề ôn tập ở nhà lớp 2 - Nghỉ do dịch Corona (từ 02/03 - 07/03)
- Trọn bộ Bài tập Toán lớp 2 từ cơ bản đến nâng cao - Ôn tập nghỉ dịch Covid-19
- Bài ôn tập ở nhà trong thời gian nghỉ phòng chống dịch bệnh lớp 2
- Bài ôn tập ở nhà nghỉ phòng chống dịch bệnh môn Tiếng Việt lớp 2
- Bài tập ở nhà môn tiếng Anh lớp 2 trong thời gian nghỉ phòng chống dịch Corona
- Bài ôn tập ở nhà trong thời gian nghỉ phòng chống dịch bệnh lớp 2
- Phiếu bài tập tự ôn ở nhà lớp 2 tuần 19 - Nghỉ do dịch Corona
- Phiếu bài tập tự ôn ở nhà lớp 2 tuần 20 - Nghỉ do dịch Corona
- Phiếu ôn tập lớp 2 - Nghỉ do dịch Corona - Số 1
- Phiếu ôn tập lớp 2 - Nghỉ do dịch Corona - Số 2
- Phiếu ôn tập lớp 2 - Nghỉ do dịch Corona - Số 3
- Bài ôn tập ở nhà trong thời gian nghỉ dịch Corona môn Tiếng Việt lớp 2 - Đợt 2
- Bài tập ở nhà trong thời gian nghỉ phòng chống dịch bệnh lớp 2 các môn
Lớp 2 là lớp các con được làm quen với những phép tính đơn giản, cách giải toán khơi dậy khả năng tư duy sáng tạo. Vì vậy, để giúp con học toán lớp 2 tốt, các bố mẹ nên ở cạnh dạy kèm các con các bài tập ở nhà khó nhất. Các mẹ cần động viên, khích lệ tinh thần cho trẻ và rèn luyện để trẻ làm tốt hơn trong những lần sau nhé!
Ngoài Toán hay và khó lớp 2: Một số bài toán về phép chia 2, 3, 4, 5 - Phần 1 trên, các em học sinh có thể tham khảo môn Toán lớp 2 nâng cao và bài tập môn Toán lớp 2 đầy đủ khác, để học tốt môn Toán hơn và chuẩn bị cho các bài thi đạt kết quả cao.