Tự học Ngữ pháp Tiếng Anh bài 11: So sánh Thì Quá khứ đơn và Quá khứ tiếp diễn
So sánh Thì quá khứ đơn và quá khứ tiếp diễn
Quá khứ đơn và Quá khứ tiếp diễn là hai thì cơ bản nhưng rất quan trọng để hình thành nên những câu nói đơn giản cũng như hữu ích trong quá trình đọc hiểu. Việc nắm chắc hai thì này sẽ giúp các bạn dễ dàng hiểu rõ những bài viết đơn giản, đặc biệt là thì Quá khứ đơn.
Tự học Tiếng Anh bài 7: So sánh Thì Hiện tại đơn và Thì Hiện tại Tiếp diễn
Bài trước: Tự học Ngữ pháp Tiếng Anh bài 10: Thì quá khứ tiếp diễn
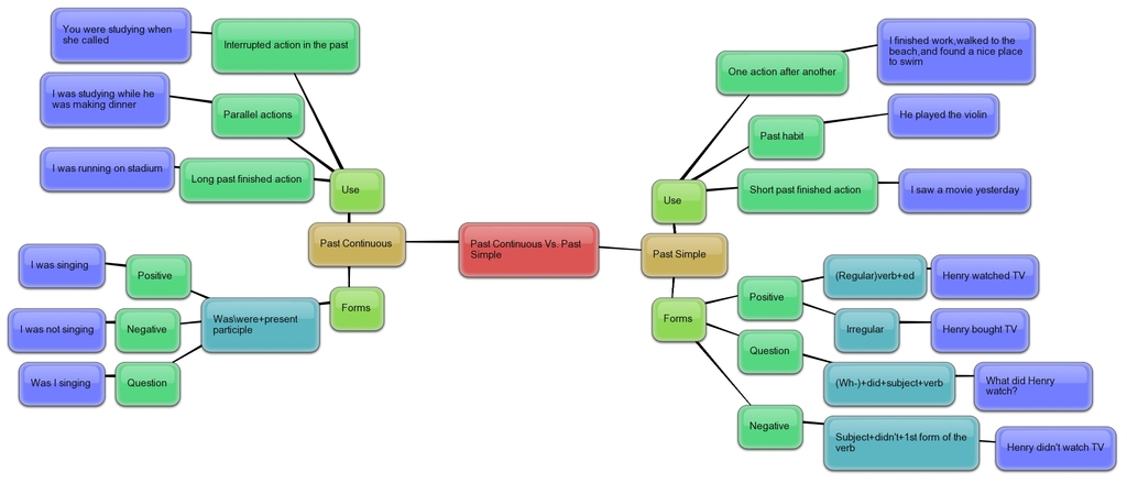
Trước hết mời bạn ôn tập lại thì quá khứ đơn và thì quá khứ tiếp diễn qua sơ đồ sau:
Thì quá khứ đơn

Thì quá khứ tiếp diễn

1. Form (Dạng thức)
|
Simple Past (Qúa khứ đơn) |
Past Progressive (Quá khứ tiếp diễn) |
|
1. To be: S+Was/Were + Adj/ Noun Ex: – She was a charming actress – They were renowned scientists 2. Verbs: S+V quá khứ Ex: – I started studying English when I was 6 years old – They invented the light bulb on their own |
1. Công thức chung S+Was/Were+V-ing Ex: – I was playing sports when my mom came home – She was reading at this time last night |
Mời bạn cùng làm bài tập so sánh cấu trúc thì quá khứ đơn và quá khứ tiếp diễn:
2. Use (Cách dùng)
| THÌ QUÁ KHỨ ĐƠN | THÌ QUÁ KHỨ TIẾP DIỄN |
|
1. Diễn đạt một hành động xảy ra và chấm dứt hoàn toàn trong quá khứ
Ex: Dickens wrote Oliver Twist
2. Diễn đạt các hành động xảy ra liên tiếp trong quá khứ
Ex: She came home, switched on the computer and checked her e-mails.
3. Được sử dụng trong một số công thức sau:
– I used to ridebicycle to school (thói quen trong quá khứ)
– I was eating dinner when she came
-If I were you,I wouldn’t get engaged to him (Câu điều kiện loại II)
4. Signal Words:
Last night/ year/month; yesterday, 2 years ago; in 1999..
|
1. Diễn đạt một hành động đang xảy ra tại một thời điểm trong quá khứ
Ex: What were you doing at 8:30 last night?
2. Diễn đạt hai hành động xảy ra song song nhau trong quá khứ
Ex: While my dad was reading a magazine, my mum was cooking dinner
3. Được sử dụng trong một số cấu trúc sau
– I saw Henrywhilehe was walkingin the park
– I was listening to the newswhen she phoned (một hành động đang xảy ra thì hành động khác chen ngang)
4. Signal Words:
At this time last night; at this moment last year; at 8 p.m last night; while…
|
Mời các bạn cùng phân tích các ví dụ sau để phân biệt 2 thì này:
A. Nếu diễn tả 2 hành động xảy ra song song tại 1 thời điểm xác định trong quá khứ, thì ta sẽ dùng thì quá khứ tiếp diễn:
Ví dụ 1:

Ví dụ 2:

B. Nếu 1 hành động đang xảy ra và 1 hành động khác xen vào trong quá khứ thì ta dùng thì quá khứ tiếp diễn cho hành động đang diễn ra và thì quá khứ đơn cho hành động xen vào:
Ví dụ 1:

Ví dụ 2:

Trước khi làm bài tập so sánh về 2 thì này, mời bạn cùng xem lại sơ đồ so sánh 2 thì này nhé:

Sau đây mời bạn cùng làm bài tập so sánh thì quá khứ đơn và quá khứ tiếp diễn:
Bài học tiếp theo: Tự học Ngữ pháp tiếng Anh bài 12: Cấu trúc thì Hiện tại hoàn thành