Bộ câu hỏi ôn thi đánh giá tư duy phần Khoa học - Số 14
ĐGNL năm 2025
Lớp:
ĐGNL-ĐGTD
Dạng tài liệu:
Đề thi
Loại:
Tài liệu Lẻ
Loại File:
Word + PDF
Phân loại:
Tài liệu Tính phí

Trang 1 | 30
Bộ câu hỏi ôn thi đánh giá tư duy phần Khoa học
- Đoạn văn 3:
Momen là xu hướng của một lực làm quay một vật quanh một trục. Lượng momen xoắn tác dụng
lên một vật phụ thuộc vào cả lực tác dụng (F) và chiều dài của cánh tay đòn (d), là khoảng cách
giữa lực tác dụng và điểm xoay.
Giả sử lực vuông góc với cánh tay đòn, phương trình mô-men xoắn như sau: M = F.d
Trọng lượng là một lực thường tạo ra một mô-men xoắn. Trọng lượng của một vật thể được xác
định bởi khối lượng của nó (m) và bởi gia tốc do trọng trường (g), trên Trái Đất bằng 9,8 m/s2.
Vì trọng lượng là một loại lực nên nó được đo bằng Newton (N).
Một học sinh thực hiện hai thí nghiệm khảo sát momen lực và trọng lượng.
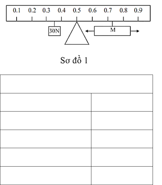
Thí nghiệm 1:
Thiết kế một hệ thống đòn bẩy như sơ đồ 1 dưới đây. Quả nặng 30 N được treo ở phía bên trái, ở
mốc 0,35 m. Sau đó, học sinh treo một quả nặng M vào phía còn lại và xác định vị trí của quả
nặng đó sao cho thước đo thăng bằng. Kết quả của các lần thực hiện được ghi lại trong bảng 1.
Bảng 1
Trọng lượng quả nặng M (N)
Vị trí cân bằng (m)
10
0,95
20
0,725
30
0,65
40
0,6125

Trang 2 | 30
50
0,59
60
0,5750
Thí nghiệm 2:
Học sinh dùng 4 khối A, B, C, D. Đầu tiên, treo khối A ở vạch O của thước đo trên đòn bẩy và
vật B ở vị trí 1m. Sau đó di chuyển thước đó sao cho đến vị trí hệ cân bằng. Hệ thống được biểu
diễn trong Sơ đồ 2. Kết quả vị trí cân bằng của đòn bẩy qua các lần thí nghiệm được ghi lại trong
bảng 2:
Bảng 2
Các khối
Vị trí cân bằng (m)
A và B
0,2
A và C
0,429
A và D
0,6
B và C
0,75
B và D
0,858
C và D
0,6667
Câu 62:
- Đọc đoạn văn 3 và trả lời câu hỏi.
Câu nào sau đây so sánh Thí nghiệm 1 với Thí nghiệm 2 là SAI?
A. Thí nghiệm 1 đã sử dụng các khối đã biết trọng lượng; Thí nghiệm 2 đã sử dụng khối
chưa biết trọng lượng.

Trang 3 | 30
B. Thí nghiệm 1 liên quan đến một vị trí điểm tựa cố định; Thí nghiệm 2 liên quan đến
một điểm tựa có thể di chuyển.
C. Thí nghiệm 1 và 2 liên quan đến các ngẫu lực không bằng nhau ở cả hai phía của điểm
tựa.
D. Thí nghiệm 1 và 2 liên quan đến các trọng lượng tạo ra momen xoắn bằng nhau ở cả
hai bên của điểm tựa.
Lời giải:
Thí nghiệm 1 và 2 không liên quan đến các ngẫu lực do ngẫu lực là cặp lực xuất hiện và mất đi
đồng thời, chúng có độ lớn bằng nhau, ngược chiều. Chọn C.
Câu 63:
- Đọc đoạn văn 3 và trả lời câu hỏi.
Giả sử nếu học sinh thực hiện Thí nghiệm 2 trên Sao Hỏa, ở đó gia tốc do trọng trường bằng 3,7
m/s2. Kết quả của thí nghiệm sẽ:
ĐÚNG
SAI
Có thay đổi, vì trọng lượng của các khối sẽ thay đổi.
¡
¡
Có thay đổi, bởi vì mối quan hệ giữa trọng số của các khối sẽ thay đổi.
¡
¡
Không thay đổi, vì trọng lượng của các khối sẽ không thay đổi.
¡
¡
Không thay đổi, bởi vì mối quan hệ giữa trọng lượng của các khối sẽ không thay
đổi.
¡
¡
Lời giải:
ĐÚNG
SAI
Có thay đổi, vì trọng lượng của các khối sẽ thay đổi.
¡
¤
Có thay đổi, bởi vì mối quan hệ giữa trọng số của các khối sẽ thay đổi.
¡
¤
Không thay đổi, vì trọng lượng của các khối sẽ không thay đổi.
¡
¤
Không thay đổi, bởi vì mối quan hệ giữa trọng lượng của các khối sẽ không thay
đổi.
¤
¡
Đề ôn thi đánh giá tư duy phần Khoa học
Bộ câu hỏi ôn thi đánh giá tư duy trường Đại học Bách Khoa Hà Nội phần Khoa học - Số 14 có đáp án kèm theo là tài liệu hữu ích giúp bạn đọc có thêm tài liệu để trau dồi nội dung kiến thức chuẩn bị thật tốt cho kì thi đánh giá tư duy sắp tới nhé. Bài viết gồm có 40 câu hỏi trắc nghiệm phần Khoa học. Đề có đáp án và lời giải chi tiết kèm theo. Mời các bạn cùng theo dõi bài viết dưới đây.