Đề thi thử Quốc gia lần 1 năm 2015 môn Sinh học trường THPT Số 2 Bảo Thắng, Lào Cai
Đề thi thử Quốc gia lần 1 năm 2015 môn Sinh học trường THPT Số 2 Bảo Thắng, Lào Cai có đáp án kèm theo giúp các bạn ôn thi THPQ Quốc gia môn sinh, luyện thi đại học khối B tốt hơn. Mời các bạn cùng tham khảo.
Đề thi thử THPT Quốc gia môn Sinh
|
SỞ GIÁO DỤC & ĐÀO TẠO LÀO CAI
|
KỲ THI THỬ QUỐC GIA NĂM 2015 |
Họ, tên thí sinh:……………………………………..
Số báo danh:………………………………………...
Đề thi gồm 50 câu (từ câu 1 đến câu 50) dành cho tất cả các thí sinh.
Câu 1: Trường hợp nào sau đây là cơ quan tương đồng:
A. Ngà voi và sừng tê giác. B. Cánh chim và cánh côn trùng.
C. Cánh dơi và tay người. D. Vòi voi và vòi bạch tuộc.
Câu 2: Trong kĩ thuật di truyền người ta dùng enzim ligaza để:
A. cắt ADN thành đoạn nhỏ.
B. nối các liên kết hiđrô giữa ADN thể cho với plasmit.
C. nối đoạn ADN của tế bào cho vào thể truyền tạo ADN tái tổ hợp.
D. cắt ADN thể nhận thành những đoạn nhỏ.
Câu 3: Nhận định nào sau đây là nhận định sai?
A. Tính trạng do gen trên NST X qui định di truyền chéo.
B. Dựa vào các tính trạng liên kết với giới tính để sớm phân biệt đực cái, điều chỉnh tỉ lệ đực cái theo mục tiêu sản xuất.
C. Vùng tương đồng là vùng chứa lôcut gen khác nhau giữa NST X và NST Y.
D. Tính trạng do gen trên NST Y qui định di truyền thẳng.
Câu 4: Khâu nào sau đây không có trong kĩ thuật cấy truyền phôi?
A. Tách nhân ra khỏi hợp tử, sau đó chia nhân thành nhiều phần nhỏ rồi lại chuyển vào hợp tử
B. Tách phôi thành hai hay nhiều phần, mỗi phần sau đó sẽ phát triển thành một phôi riêng biệt
C. Phối hợp hai hay nhiều phôi thành một thể khảm
D. Làm biến đổi các thành phần trong tế bào của phôi khi mới phát triển theo hướng có lợi cho con người
Câu 5: Các nhân tố nào sau đây vừa làm thay đổi tần số alen vừa có thể làm phong phú vốn gen của quần thể?
A.Chọn lọc tự nhiên và giao phối không ngẫu nhiên
B.Chọn lọc tự nhiên và các yếu tố ngẫu nhiên
C.Giao phối ngẫu nhiên và các cơ chế cách li
D.Đột biến và di - nhập gen
Câu 6: Hóa chất 5-BU thường gây đột biến gen dạng thay thế cặp A – T bằng cặp G – X. Đột biến gen được phát sinh qua cơ chế nhân đôi ADN. Để xuất hiện dạng đột biến trên, gen phải trải qua mấy lần nhân đôi?
A. 2 lần. B. 3 lần. C. 1 lần. D. 4 lần
Câu 7: Các nhân tố tiến hoá không làm phong phú vốn gen của quần thể là
A. Giao phối không ngẫu nhiên, chọn lọc tự nhiên.
B. Đột biến, biến động di truyền.
C. Di nhập gen, chọn lọc tự nhiên.
D. Đột biến, di nhập gen.
Câu 8: Những loài có sự phân bố cá thể theo nhóm là:
A. các cây gỗ trong rừng nhiệt đới, các loài sâu sống trên các tán lá.
B. nhóm cây bụi mọc hoang dại, giun đất sống đông đúc ở nơi đất có độ ẩm cao.
C. đàn trâu rừng, chim hải âu làm tổ.
D. chim cánh cụt Hoàng đế ở Nam Cực, dã tràng cùng nhóm tuổi trên bãi triều.
Câu 9: Gen phân mảnh là gen:
A. chỉ có exôn B. có vùng mã hoá liên tục.
C. có vùng mã hoá không liên tục. D. chỉ có đoạn intrôn.
Câu 10: Ở một loài thực vật, gen A quy định thân cao trội hoàn toàn so với alen a quy định thân thấp, gen B quy định hoa đỏ trội hoàn toàn so với alen a quy định hoa trắng. Lai cây thân cao, hoa đỏ với cây thân thấp, hoa trắng thu được F1 phân li theo tỉ lệ 37,5% cây thân cao, hoa trắng: 37,5% cây thân thấp, hoa đỏ: 12,5% cây thân cao, hoa đỏ: 12,5% cây thân thấp, hoa trắng. Cho biết không có đột bíên xảy ra. Kiểu gen của cây bố, mẹ trong phép lai trên là
A. Ab/aB x ab/ab B. AB/ab x ab/ab C. AaBb x aabb D. Aabb x aabb
Câu 11: Tế bào của một thai nhi chứa 45 nhiễm sắc thể trong đó có 1 NST X. Có thể dự đoán rằng:
A. Thai nhi sẽ phát triển thành bé trai bình thường.
B. Thai nhi sẽ phát triển thành bé gái không bình thường.
C. Thai nhi sẽ phát triển thành thành bé trai không bình thường.
D. Thai nhi phát triển thành người bị hội chứng Đao.
Câu 12: Căn cứ để phân biệt thành đột biến trội – lặn là
A. nguồn gốc sinh ra đột biến.
B. sự biểu hiện kiểu hình của đột biến ở thế hệ tiếp theo.
C. hướng của đột biến thuận hay nghịch.
D. sự biểu hiện của đột biến có lợi hay có hại.
Câu 13: Cho 4 loài có giới hạn trên, điểm cực thuận và giới hạn dưới về nhiệt độ lần lượt là:
Loài 1 =150 C, 330 C, 410C Loài 2 = 80 C, 200 C, 380 C
Loài 3 = 290 C, 360 C, 500 C Loài 4 = 20 C, 140 C, 220 C
Giới hạn nhiệt độ rộng nhất thuộc về:
A. Loài 2 B. Loài 1 C. Loài 3 D. Loài 4
Câu 14: Sự thu gọn cấu trúc không gian của nhiễm sắc thể.
A. giúp tế bào chứa được nhiều nhiễm sắc thể.
B. thuận lợi cho sự tổ hợp các nhiễm sắc thể trong quá trình phân bào.
C. thuận lợi cho sự phân ly, sự tổ hợp các nhiễm sắc thể trong quá trình phân bào.
D. thuận lợi cho sự phân ly các nhiễm sắc thể trong quá trình phân bào.
Câu 15: Người bị hội chứng nào sau đây có số NST trong tế bào khác các bệnh còn lại?
A. Hội chứng Đao. B. Hội chứng Tơcnơ.
C. Hội chứng 3X D. Hội chứng Claifentơ.
Câu 16: Giống thỏ Himalaya có bộ lông trắng muốt trên toàn thân, ngoại trừ các đầu mút của cơ thể như tai, bàn chân, đuôi và mõm có lông đen. Tại sao các tế bào của cùng một cơ thể, có cùng một kiểu gen nhưng lại biểu hiện màu lông khác nhau ở các bộ phận khác nhau của cơ thể? Để lí giải hiện tượng này, các nhà khoa học đã tiến hành thí nghiệm: cạo phần lông trắng trên lưng thỏ và buộc vào đó cục nước đá; tại vị trí này lông mọc lên lại có màu đen. Từ kết quả thí nghiệm trên, kết luận nào sau đây không đúng?
(1) Các tế bào ở vùng thân có nhiệt độ cao hơn các tế bào ở các đầu mút cơ thể nên các gen quy định tổng hợp sắc tố mêlanin không được biểu hiện, do đó lông có màu trắng.
(2) Gen quy định tổng hợp sắc tố mêlanin biểu hiện ở điều kiện nhiệt độ thấp nên các vùng đầu mút của cơ thể lông có màu đen.
(3) Nhiệt độ đã ảnh hưởng đến sự biểu hiện của gen quy định tổng hợp sắc tố mêlanin
(4) Khi buộc cục nước đá vào lưng có lông bị cạo, nhiệt độ giảm đột ngột làm phát sinh đột biến gen ở vùng này làm cho lông mọc lên có màu đen.
A. 2 B. 1 C. 3 D. 4
Câu 17: Hiện tượng hoán vị gen và phân li độc lập có đặc điểm chung là:
A. Các gen phân li ngẫu nhiên và tổ hợp tự do B. Mỗi cặp gen nằm trên một cặp NST
C. Tỷ lệ giao tử không đồng đều D. Xuất hiện biến dị tổ hợp
Câu 18: Cơ quan tương đồng có ý nghĩa gì trong tiến hóa?
A. Phản ánh nguồn gốc chung. B. Phản ánh chức năng quy định cấu tạo.
C. Phản ánh sự tiến hóa phân ly. D. Phản ánh sự tiến hóa đồng quy.
Câu 19: Đặc điểm nào dưới đây là cơ bản nhất đối với quần thể?
A. Quần thể có khả năng sinh sản, tạo thành những thế hệ mới.
B. Các cá thể trong quần thể cùng sinh sống trong một khoảng không gian xác định.
C. Các cá thể trong quần thể cùng tồn tại ở một thời điểm nhất định.
D. Quần thể sinh vật là tập hợp các cá thể trong cùng một loài.
Câu 20: Lai ruồi giấm cái thuần chủng mắt tím, thân nâu với ruồi đực thuần chủng mắt đỏ, thân đen người ta thu được F1 tất cả đều có mắt đỏ, thân nâu. Cho các con ruồi F1 giao phối ngẫu nhiên với nhau người ta thu được đời F2 với tỉ lệ phân li kiểu hình như sau: 860 ruồi mắt đỏ, thân nâu: 428 ruồi mắt tím, thân nâu: 434 ruồi mắt đỏ, thân đen. Điều giải thích nào dưới đây về kết quả của phép lai trên là đúng?
A. Gen qui định màu mắt và gen qui định màu thân liên kết hoàn toàn với nhau.
B. Gen qui định màu mắt và gen qui định màu thân liên kết không hoàn toàn với nhau. Tần số hoán vị gen giữa hai gen là 10%.
C. Gen qui định màu mắt và gen qui định màu thân liên kết không hoàn toàn với nhau.
D. Gen qui định màu mắt và gen qui định màu thân liên kết với nhau. Không thể tính được chính xác tần số hoán vị gen giữa hai gen này.
Câu 21: Ở thực vật quá trình hình thành loài diễn ra nhanh nhất trong trường hợp:
A. Cách ly tập tính. B. Cách ly địa lý.
C. Cách ly sinh thái. D. Lai xa và đa bội hóa.
Câu 22: Ở ruồi giấm, alen A quy định thân xám trội so với alen a quy định thân đen. Một quần thể ruồi giấm có cấu trúc di truyền là 0,1 AA : 0,4 Aa : 0,5 aa. Loại bỏ các cá thể có kiểu hình thân đen rồi cho các cá thể còn lại thực hiện ngẫu phối thì thành phần kiểu gen của quần thể sau ngẫu phối là:
A. 0,09 AA : 0,12 Aa : 0,04 aa. B. 0,2 AA : 0,4 Aa : 0,5 aa.
C. 0,09 AA : 0,87 Aa : 0,04 aa. D. 0,25 AA : 0,5 Aa : 0,25 aa.
Câu 23: Nuôi cấy tế bào 2n trên môi trường nhân tạo, chúng sinh sản thành nhiều dòng tế bào có các tổ hợp NST khác nhau, với biến dị cao hơn mức bình thường. Các biến dị này được sử dụng để tạo ra các giống cây trồng mới, có các kiểu gen khác nhau của cùng một giống ban đầu. Đây là cơ sở khoa học của phương pháp tạo giống nào?
A. Nuôi cấy tế bào thực vật invitrô tạo mô sẹo.
B. Dung hợp tế bào trần.
C. Tạo giống bằng chọn dòng tế bào xôma có biến dị.
D. Nuôi cấy hạt phấn.
Câu 24: Bệnh bạch tạng ở người do đột biến gen lặn nằm trên NST thường, alen trội tương ứng qui định người bình thường. Một gia đình có bố và mẹ bình thường nhưng người con đầu của họ bị bạch tạng. Cặp vợ chồng này muốn sinh thêm 2 người con có cả trai và gái đều không bị bạch tạng. Về mặt lí thuyết thì khả năng để họ thực hiện được mong muốn trên là:
A. 9/64 B. 9/16 C. 9/32 D. 3/8
Câu 25: Một NST bị đột biến, có kích thước ngắn hơn bình thường. Kiểu đột biến gây nên NST bất thường này chỉ có thể là
A. Mất đoạn NST hoặc đảo đoạn NST
B. Mất đoạn NST hoặc chuyển đoạn không tương hổ giữa các NST
C. Chuyển đoạn trên cùng NST hoặc mất đoạn NST
D. Đảo đoạn NST hoặc chuyển đoạn NST
Câu 26: Cấu trúc di truyền của quần thể ban đầu là 31AA:11aa. Sau 5 thế hệ tự phối thì quần thể có cấu trúc di truyền là:
A. 30AA:12aa. B. 29AA:13aa. C. 31AA:11aa. D. 28AA:14aa.
Câu 27: Trong phép lai một cặp tính trạng người ta thu được tỉ lệ kiểu hình ở con lai là 135 cây hoa tím : 45 cây hoa vàng : 45 cây hoa đỏ và 15 cây hoa trắng. Qui luật di truyền nào sau đây đã chi phối tính trạng màu hoa nói trên?
A. Tác động gen kiểu bổ trợ. B. Tác động gen kiểu át chế.
C. Qui luật hoán vị gen. D. Định luật phân li độc lập.
Câu 28: Ở bí cho lai các cây thuộc hai dòng thuần chủng đều có quả dài với nhau, thu được F1 toàn cây quả tròn. Cho các cây F1 tự thụ phấn thu được F2 có tỉ lệ 9 quả tròn : 7 quả dài. Nếu cho các cây F1 lai phân tích thì kết quả ở Fa là:
A. 100% cây quả tròn. B. 3 cây quả tròn: 1 cây quả dài.
C. 1 cây quả tròn : 1 cây quả dài. D. 3 cây quả dài : 1 cây quả tròn.
Câu 29: Trong một cộng đồng người Bắc Âu có 64% người có da bình thường, biết rằng tính trạng da bình thường là trội so với tính da bạch tạng, gen qui định tính trạng nằm trên NST thường và cộng đồng có sự cân bằng về thành phần kiểu gen. Tần số người bình thường có kiểu gen dị hợp là bao nhiêu?
A. 0,24 B. 0,12 C. 0,48 D. 0,36
Câu 30: Ở một loài thực vật, hoa đỏ (A) là trội hoàn toàn so với hoa trắng (a). Cho P thuần chủng khác nhau về cặp tính trạng lai với nhau được F1. Cho các cây F1 giao phối ngẫu nhiên thì được F2 có tỉ lệ cơ thể mang tính trạng lặn chiếm:
A. 6,25% B. 18,75% C. 25% D. 6,25% hoặc 25%
Câu 31: Trong các hướng tiến hóa của sinh giới, hướng tiến hóa cơ bản nhất là:
A. Ngày càng đa dạng và phong phú. B. Tổ chức ngày càng phức tạp.
C. Tổ chức ngày càng đơn giản D. Thích nghi ngày càng hợp lý
Câu 32: Trong quá trình hình thành quần thể thích nghi thì chọn lọc tự nhiên chỉ đóng vai trò
A. Cung cấp biến dị di truyền cho tiến hóa. B. Thúc đẩy đấu tranh sinh tồn
C. Tạo ra các kiểu gen thích nghi. D. Sàng lọc và giữ lại những kiểu gen thích nghi.
Câu 33: Nếu P dị hợp 2 cặp gen, hoạt động của các NST trong giảm phân là như nhau thì trong số các quy luật di truyền sau đây, quy luật nào cho số loại kiểu gen nhiều nhất ở thế hệ lai ?
A. phân li độc lập. B. tương tác gen.
C. hoán vị gen. D. liên kết gen.
Câu 34: Khi nghiên cứu về sự phát sinh sự sống trên Trái Đất, thí nghiệm của Milơ đã chứng minh
A. sự sống trên Trái Đất có nguồn gốc từ vũ trụ
B. axit nuclêic hình thành từ Nu
C. chất hữu cơ đầu tiên trên Trái Đất được hình thành từ các chất vô cơ theo con đường hóa học
D. chất hữu cơ đầu tiên trên Trái Đất đã dược hình thành từ các nguyên tố có sẵn trên bề mặt Trái Đất theo con đường sinh học
Câu 35: Cho các thành tựu sau:
(1) Tạo giống cà chua có gen làm chín quả bị bất hoại.
(2) Tạo cừu sản sinh prôtêin người trong sữa
(3) Tạo giống lúa "gạo vàng" có khả năng tổng hợp - carôten trong hạt.
(4) Tạo giống dưa hấu đa bội.
(5) Tạo giống lúa lai HYT 100 với dòng mẹ (A) là IR 58025A và dòng bố (R) là R100, HYT 100 có năng suất cao, chất lượng tốt, thời gian sinh trưởng ngắn, do Trung tâm Nghiên cứu và Phát triển lúa Việt Nam lai chọn tạo.
(6) Tạo giống nho quả to, không hạt, hàm lượng đường tăng.
(7) Tạo chủng vi khuẩnE. coli sản xuất insulin của người.
(8) Nhân nhanh các giống cây trồng quý hiếm, tạo nên quần thể cây trồng đồng nhất về kiểu gen.
(9) Tạo giống bông kháng sâu hại
Số thành tựu được tạo ra bằng phương pháp công nghệ gen là:
A. 3 B. 4 C. 5 D. 6
Câu 36: Tại sao trên các đảo và quần đảo đại dương hay tồn tại những loài đặc trưng không có ở nơi nào khác trên trái đất?
A. Do cách li địa lí và chọn lọc tự nhiên diễn ra trong môi trường đặc trưng của đảo qua thời gian dài
B. Do các loài này có nguồn gốc từ trên đảo và không có điều kiện phát tán đi nơi khác
C. Do cách li sinh sản giữa các quần thể trên từng đảo nên mỗi đảo hình thành loài đặc trưng
D. Do trong cùng điều kiện tự nhiên,chọn lọc tự nhiên diễn ra theo hướng tương tự nhau
Câu 37: Thế nào là đột biến dị đa bội?
A. Là đột biến về số lượng NST xảy ra ở một hay một số cặp NST tương đồng.
B. Đột biến làm thay đổi số lượng ở một hay một số cặp NST hoặc toàn bộ NST
C. Là sự tăng một số nguyên lần số NST đơn bội của cùng một loài và lớn hơn 2n.
D. Là khi cả 2 bộ NST của 2 loài khác nhau cùng tồn tại trong 1 tế bào do lai xa kèm đa bội hoá.
Câu 38: Trong một quần thể thực vật lưỡng bội, lôcut 1 có 4 alen, lôcut 2 có 3 alen, lôcut 3 có 2 alen phân li độc lập thì quá trình ngẫu phối sẽ tạo ra trong quần thể số loại kiểu gen là
A. 240 B. 90 C. 180 D. 160
Câu 39: Chu trình cacbon trong sinh quyển là
A. phân giải mùn bã hữu cơ trong đất
B. tái sinh toàn bộ vật chất trong hệ sinh thái
C. tái sinh một phần năng lượng trong hệ sinh thái
D. tái sinh một phần vật chất trong hệ sinh thái
Câu 40: Ở cấp độ phân tử nguyên tắc khuôn mẫu được thể hiện trong cơ chế
A. tổng hợp ADN, dịch mã. B. tổng hợp ADN, ARN.
C. tự sao, tổng hợp ARN. D. tự sao, tổng hợp ARN, dịch mã.
Câu 41: Làm thế nào để biết được hai cặp gen dị hợp nào đó phân li độc lập với nhau
A. Nếu kết quả của phép lai phân tích cho 1 loại kiểu hình dồng nhất, thì hai cặp gen đó phân li độc lập
B. Nếu kết quả của phép lai phân tích cho 4 loại kiểu hình nhưng với tỉ lệ không bằng nhau, thì hai cặp gen đó phân li độc lập
C. nếu kết quả của phép lai phân tích cho tỉ lệ phân li kiểu hình là 1:1:1:1, thì hai cặp gen đó phân li độc lập
D. nếu kết quả của phép lai phân tích cho tỉ lệ phân li kiểu hình là 1:1, thì hai cặp gen đó phân li độc lập
Câu 42: Phép lai giữa 2 cá thể có kiểu gen AaBBDd x AaBbdd với các gen trội là trội hoàn toàn. Số kiểu hình và kiểu gen ở thế hệ sau là bao nhiêu?
A. 4 kiểu hình : 8 kiểu gen B. 4 kiểu hình : 12 kiểu gen
C. 8 kiểu hình : 12 kiểu gen D. 8 kiểu hình : 8 kiểu gen
Câu 43. Sự cạnh tranh giữa các cá thể trong quần thể sinh vật sẽ làm cho
A. mức độ sinh sản của quần thể giảm, quần thể bị diệt vong
B. số lượng cá thể của quần thể tăng lên mức tối đa
C. số lượng cá thể của quần thể giảm xuống dưới mức tối thiểu.
D. số lượng cá thể của quần thể duy trì ở mức độ phù hợp với nguồn sống của môi trường
Câu 44: Quần xã ở rừng mưa nhiệt đới có đặc điểm là
A. các loài có ổ sinh thái hẹp và độ đa dạng của quần xã cao
B. các loài có ổ sinh thái hẹp và độ đa dạng của quần xã thấp
C. các loài có ổ sinh thái rộng và độ đa dạng của quần xã thấp.
D. các loài có ổ sinh thái rộng và độ đa dạng của quần xã cao
Câu 45: Trong kĩ thuật di truyền về insulin người, sau khi gen tổng hợp insulin người đựơc ghép vào ADN vòng của plasmit thì bước tiếp theo làm gì?
A. Chuyển vào môi trường nuôi cấy để tổng hợp insulin.
B. Được ghép vào tay người bệnh để sinh ra insulin.
C. Cho nhân đôi lên nghìn lần để làm nguồn dự trữ cấy gen.
D. Chuyển vào vi khuẩn để nó hoạt động như ADN của vi khuẩn.
Câu 46: Cho chuỗi thức ăn: Tảo lục đơn bào → Tôm → Cá rô → Chim bói cá. Trong chuỗi thức ăn này, cá rô là
A. sinh vật tiêu thụ bậc 3 và thuộc bậc dinh dưỡng cấp 3.
B. sinh vật tiêu thụ bậc 1 và thuộc bậc dinh dưỡng cấp 3.
C. sinh vật tiêu thụ bậc 2 và thuộc bậc dinh dưỡng cấp 3.
D. sinh vật tiêu thụ bậc 3 và thuộc bậc dinh dưỡng cấp 2
Câu 47 Trong quá trình phát sinh sự sống trên Trái Đất, sự kiện nào sau đây không diễn ra trong giai đoạn tiến hóa hóa học?
A.Từ các chất vô cơ hình thành nên các chất hữu cơ đơn giản
B.Hình thành nên các tế bào sơ khai (tế bào nguyên thủy)
C.Các axit amin liên kết với nhau tạo nên các chuỗi pôlipeptit đơn giản.
D.Các nuclêôtit liên kết với nhau tạo nên các phân tử axit nuclêic
Câu 48: Sơ đồ nào sau đây không mô tả đúng về một chuỗi thức ăn?
A. Tảo → giáp xác → cá → chim bói cá → diều hâu.
B. Lúa → cỏ → ếch đồng → chuột đồng → cá.
C. Cỏ → thỏ → mèo rừng.
D. Rau → sâu ăn rau → chim ăn sâu → diều hâu
Câu 49: Một quần thể khởi đầu có tần số các kiểu gen là: 0,4 AA + 0,4 Aa + 0,2 aa = 1.
Cấu trúc di truyền của quần thể sau 3 thế hệ giao phối ngẫu nhiên (trong điều kiện cân bằng Hacđi – Vanbec) sẽ là:
A. 0,36AA + 0,48Aa + 0,16aa = 1. B. 0,16AA + 0,48Aa + 0,36aa = 1.
C. 0,48AA + 0,36Aa + 0,16aa = 1. D. 0,48AA + 0,16Aa + 0,36aa = 1.
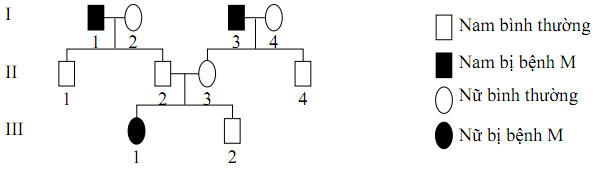
Câu 50: Khảo sát sự di truyền bệnh M ở người qua ba thế hệ như sau:

Biết rằng các cá thể trong phả hệ không xảy ra đột biến. Xác suất để người III2 mang gen bệnh là bao nhiêu:
A. 1/2. B. 1/4. C. 3/4. D. 2/3.
Đáp án đề thi thử THPT Quốc gia môn Sinh
|
1C |
2C |
3C |
4A |
5D |
6B |
7A |
8B |
9C |
10A |
|
11B |
12B |
13B |
14C |
15A |
16D |
17D |
18C |
19A |
20A |
|
21D |
22D |
23A |
24A |
25B |
26C |
27A |
28D |
29C |
30D |
|
31D |
32D |
33C |
34C |
35C |
36A |
37D |
38C |
39D |
40D |
|
41C |
42C |
43D |
44A |
45D |
46C |
47A |
48B |
49A |
50D |