Đề thi giữa học kì 1 môn Toán lớp 1 năm 2019 - 2020 - Đề 8
Đề thi giữa học kì 1 môn Toán lớp 1 năm 2019 - 2020 - Đề 8 hệ thống các kiến thức đã học cho các em học sinh lớp 1 tham khảo giúp các em học sinh nâng cao kỹ năng giải Toán, ôn tập và rèn luyện kiến thức chuẩn bị cho các kỳ thi.
Đề thi giữa học kì 1 môn Toán lớp 1 năm 2019 - 2020 - Đề 8
1. Đề bài Đề thi giữa học kì 1 môn Toán lớp 1 năm 2019 - 2020 - Đề 8
PHẦN I: Trắc nghiệm
Khoanh tròn vào chữ cái đặt trước đáp án đúng:
Câu 1: Trong các số 1 ; 5 ; 2 ; 0 , số nào là số lớn nhất?
A. 1
B. 5
C. 2
D. 0
Câu 2: Trong các số 1 ; 3 ; 5 ; 4, số nào là số bé nhất?
A. 1
B. 3
C. 5
D. 4
Câu 3: Dấu cần điền vào ô trống ở phép tính 2 + 3 ...4 là:
A. >
B. <
C. =
Câu 4: Số cần điền vào ô trống ở phép tính 5 = 1 +... là:
A. 2
B. 3
C. 4
D. 5
Câu 5: Số cần điền vào ô trống ở phép tính 3 +... = 4 là:
A. 1
B. 2
C. 3
D. 4
Câu 6: Kết quả của phép tính 2 + 1 + 2 là bao nhiêu?
A. 2
B. 3
C. 4
D. 5
Câu 7: Kết quả của phép tính 4 + 0 là bao nhiêu?
A. 0
B. 3
C. 4
D. 5
Câu 8: Dấu cần điền vào ô trống ở phép tính 2 + 3... 3 + 2 là:
A. >
B. <
C. =
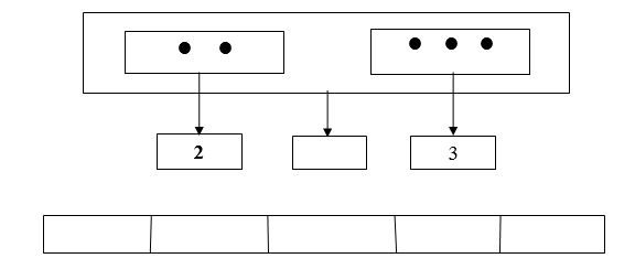
Câu 9:

Số cần điền vào hình tam giác trên là số nào?
A. 1
B. 5
C. 2
D. 0
Câu 10:

Số hình tam giác ở hình trên là:
A. 1
B. 2
C. 3
D. 4
PHẦN II: Thực hành.
Bài 1: Tính.

Bài 2: Tính.
a) 2 + 1 = ...........................
b) 3 + 2 = ...........................
c) 1 + 2 + 1 = ...........................
d) 2 + 0 + 3 = ...........................
Bài 3: Điền số và điền phép tính đúng.

2. Đáp án Đề thi giữa học kì 1 môn Toán lớp 1 năm 2019 - 2020 - Đề 8
Phần I: Trắc nghiệm
Câu 1: Trong các số 1 ; 5 ; 2 ; 0 số lớn nhất là 5 => Đáp án B
Câu 2: Trong các số 1 ; 3 ; 5 ; 4 số bé nhất là 1 => Đáp án A
Câu 3: 2 + 3 = 5 > 4 => Đáp án A
Câu 4: 5 = 1 + 4 => Đáp án C
Câu 5: 3 + 1 = 4 => Đáp án A
Câu 6: 2 + 1 + 2 = 5 => Đáp án D
Câu 7: 4 + 0 = 4 => Đáp án C
Câu 8: 2 + 3 = 3 + 2 => Đáp án C
Câu 9:
1 + 2 = 3
3 + 2 = 5
=> Số cần điền vào hình tam giác trên là số 5
Câu 10: Số hình tam giác ở hình trên là 3 => Đáp án C
Phần II: Thực hành
Bài 1: 1 + 2 = 3
0 + 4 = 4
3 + 2 = 5
2 + 2 = 4
Bài 2:
a) 2 + 1 = 3
b) 3 + 2 = 5
c) 1 + 2 + 1 = 4
d) 2 + 0 + 3 = 5
Bài 3: 2 + 3 = 5.
Song song với việc ôn Toán thì các em vẫn phải ôn tập thật kĩ môn Tiếng Việt. VnDoc.com xin giới thiệu toàn bộ Bộ đề thi giữa học kì 1 môn Tiếng Việt lớp 1 năm 2019 - 2020 bao gồm chi tiết các bài tập về kiểm tra đọc và kiểm tra viết được sưu tầm từ các trường tiểu học trên cả nước, nhằm giúp các em có tài liệu hay để ôn tập.
Trên đây VnDoc.com đã giới thiệu tới bạn đọc tài liệu: Đề thi giữa học kì 1 môn Toán lớp 1 năm 2019 - 2020 - Đề 8. Để có kết quả cao hơn trong học tập, VnDoc xin giới thiệu thêm tới các bạn học sinh tài liệu về Tiếng Việt 1 và các đề thi lớp 1 mà VnDoc tổng hợp và đăng tải cùng các chuyên mục lớp 1 khác quan trọng như: Toán lớp 1, Tiếng Việt lớp 1, Tiếng Anh lớp 1, Đề kiểm tra cuối tuần Toán 1, Đề kiểm tra cuối tuần Tiếng Việt 1, Bài tập cuối tuần lớp 1, Đề thi khảo sát chất lượng đầu năm lớp 1,....