Đề thi học kì 1 môn Toán lớp 1 năm 2019 - 2020 - Đề 1
Đề thi học kì 1 môn Toán lớp 1 năm 2019 - 2020 - Đề 1 hệ thống các kiến thức đã học dành cho các em học sinh tham khảo giúp các em học sinh nâng cao kỹ năng giải Toán 1, ôn tập và rèn luyện kiến thức chuẩn bị cho các kì thi đạt kết quả cao.
Đề thi học kì 1 môn Toán lớp 1 năm 2019 - 2020 - Đề 1
1. Đề thi học kì 1 môn Toán lớp 1 năm 2019 - 2020 - Đề 1
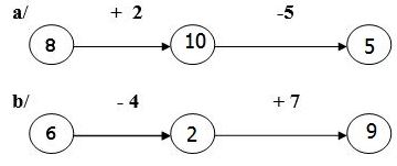
Bài 1: Tính:

Bài 2: Tính:
6 + 2 =
9 - 5 =
4 + 3 - 6 =
7 - 3 =
10 + 0 =
3 - 2 + 8 =
Bài 3: Số?

Bài 4: Điền dấu đúng: ><= ?
9 .... 6 + 2
7 .... 8 - 2
5 + 3 .... 3 + 5
4 .... 8 - 5
6 .... 7 + 1
9 - 2 .... 8 + 1
Bài 5: Điền số và phép tính thích hợp vào ô trống:
Có: 10 cây bút
Cho: 3 cây bút
Còn: ........cây bút
![]()
Bài 6: Điền số thích hợp vào chỗ chấm.

Có: ..........................hình tam giác
2. Đáp án Đề thi học kì 1 môn Toán lớp 1 năm 2019 - 2020 - Đề số 1
Bài 1:
6 + 3 = 9
5 - 1 = 4
7 + 2 = 9
9 - 6 = 3
Bài 2:
6 + 2 = 8
9 - 5 = 4
4 + 3 - 6 = 1
7 - 3 = 4
10 + 0 = 10
3 - 2 + 8 = 9
Bài 3:

Bài 4:
9 > 6 + 2
7 > 8 - 2
5 + 3 = 3 + 5
4 > 8 - 5
6 < 7 + 1
9 - 2 < 8 + 1
Bài 5: Còn 10 - 3 = 7 cây bút
Bài 6: Có 3 hình tam giác.
Mời các bạn xem thêm trắc nghiệm: Đề thi học kì 1 lớp 1 môn Toán năm 2019 - 2020 - Đề 1
VnDoc.com xin liệt kê thêm một số bộ đề kiểm tra hay nhất để gửi tới các em cùng ôn luyện:
Bộ đề thi học kì 1 lớp 1 môn Toán khác:
- Bộ đề thi học kì 1 lớp 1 môn Toán - Số 1
- Bộ đề thi học kì 1 lớp 1 môn Toán - Số 2
- Bộ đề thi học kì 1 lớp 1 môn Toán - Số 3
- Bộ đề thi học kì 1 lớp 1 môn Toán - Số 4
- Bộ đề thi học kì 1 lớp 1 môn Toán - Số 5
Bộ đề ôn tập học kì 1 môn Toán lớp 1:
- Bộ đề ôn tập học kì 1 môn Toán lớp 1 - Số 1
- Bộ đề ôn tập học kì 1 môn Toán lớp 1 - Số 2
- Bộ đề ôn tập học kì 1 môn Toán lớp 1 - Số 3
Trên đây VnDoc.com đã giới thiệu tới bạn đọc tài liệu: Đề thi học kì 1 môn Toán lớp 1 năm 2019 - 2020 - Đề 1. Để có kết quả cao hơn trong học tập, VnDoc xin giới thiệu thêm tới các bạn học sinh tài liệu về Học vần lớp 1 và Giải bài tập Toán lớp 1 mà VnDoc tổng hợp và đăng tải cùng các chuyên mục lớp 1 khác quan trọng như: Toán lớp 1, Tiếng Việt lớp 1, Tiếng Anh lớp 1, Đề kiểm tra cuối tuần Toán 1, Đề kiểm tra cuối tuần Tiếng Việt 1, Bài tập cuối tuần lớp 1, Đề thi khảo sát chất lượng đầu năm lớp 1,....