Giải vở bài tập Toán lớp 3 bài 127: Các số có 5 chữ số
Giải vở bài tập Toán 3 bài 127: Các số có 5 chữ số Vở bài tập Toán 3 tập 2 trang 51, 52 giúp các em học sinh nhận biết được các số có 5 chữ số, cấu tạo thập phân của các số có 5 chữ số có các hàng chục nghìn, trăm, chục, đơn vị. Sau đây mời các em cùng tham khảo lời giải chi tiết.
Giải vở bài tập Toán lớp 3 trang 51, 52:
Vở bài tập Toán lớp 3 trang 51 câu 1
Viết (theo mẫu):
a.

Viết số: 44 231: Bốn mươi tư nghìn hai trăm ba mươi mốt.
b.

Phương pháp giải:
Xác định số hàng chục nghìn, nghìn, trăm, chục, đơn vị rồi điền số thích hợp vào chỗ trống.
Lời giải chi tiết:
b.

Viết số: 23234. Đọc số: Hai mươi ba nghìn hai trăm ba mươi tư.
Vở bài tập Toán lớp 3 trang 52 câu 2
Viết (theo mẫu):
|
Hàng |
Viết số |
Đọc số |
||||
|
Chục nghìn |
nghìn |
trăm |
chục |
Đơn vị |
||
|
6 |
8 |
3 |
5 |
2 |
68352 |
Sáu mươi tám nghìn ba trăm năm mươi hai |
|
2 |
7 |
9 |
8 |
3 |
||
|
8 |
5 |
4 |
2 |
0 |
||
|
1 |
4 |
7 |
2 |
5 |
||
Phương pháp giải:
- Viết số có năm chữ số khi đã biết giá trị các hàng.
- Đọc số theo thứ tự từ phải sang trái.
Lời giải chi tiết:
|
Hàng |
Viết số |
Đọc số |
||||
|
Chục nghìn |
nghìn |
trăm |
chục |
Đơn vị |
||
|
6 |
8 |
3 |
5 |
2 |
68352 |
Sáu mươi tám nghìn ba trăm năm mươi hai |
|
2 |
7 |
9 |
8 |
3 |
27983 |
Hai mươi bảy nghìn chín trăm tám mươi ba |
|
8 |
5 |
4 |
2 |
0 |
85420 |
Tám mươi năm nghìn bốn trăm hai mươi |
|
1 |
4 |
7 |
2 |
5 |
14725 |
Mười bốn nghìn bảy trăm hai mươi lăm |
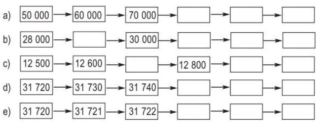
Vở bài tập Toán lớp 3 trang 52 câu 3
Số?

Phương pháp giải:
- Xác định khoảng cách giữa hai số.
- Điền số thích hợp vào ô trống.
Lời giải chi tiết:

Vở bài tập Toán lớp 3 trang 52 câu 4
Viết (theo mẫu):
a. Số 34 725 gồm 3 chục nghìn, 4 nghìn, 7 trăm, 2 chục, 5 đơn vị.
b. Số 43 617 gồm … chục nghìn, … nghìn, … trăm, … chục, … đơn vị.
c. Số 27 513 gồm ………….., ……………, ………………, …………….., ………………
d. Số 8732 gồm ………………, ………………, ………………, ……………….
Phương pháp giải:
Phân tích số đã cho thành số chục nghìn, nghìn, trăm, chục, đơn vị.
Lời giải chi tiết:
a. Số 34 725 gồm 3 chục nghìn , 4 nghìn, 7 trăm, 2 chục, 5 đơn vị.
b. Số 43 617 gồm 4 chục nghìn, 3 nghìn, 6 trăm, 1 chục, 7 đơn vị.
c. Số 27 513 gồm 2 chục nghìn, 7 nghìn, 5 trăm, 1 chục, 3 đơn vị.
d. Số 8732 gồm 8 nghìn, 7 trăm, 3 chục, 2 đơn vị.
>> Bài tiếp theo: Giải vở bài tập Toán 3 bài 128: Luyện tập Các số có 5 chữ số
Như vậy, VnDoc.com đã gửi tới các bạn Giải vở bài tập Toán lớp 3 bài 127. Ngoài các bài tập môn Toán 3 trên, các em học sinh có thể tham khảo môn Toán lớp 3 nâng cao và bài tập môn Toán lớp 3 đầy đủ khác, để học tốt môn Toán hơn và chuẩn bị cho các bài thi đạt kết quả cao.