Vở bài tập Toán lớp 4 trang 7 Bài 54: Khái niệm phân số (tiếp theo) Cánh diều
Giải vở bài tập Toán 4 tập 2
Lớp:
Lớp 4
Môn:
Toán
Dạng tài liệu:
Giải bài tập
Bộ sách:
Cánh diều
Loại File:
PDF
Phân loại:
Tài liệu Tính phí
Giải VBT Toán 4 Bài 54: Khái niệm phân số (tiếp theo) Cánh Diều
Vở bài tập Toán lớp 4 trang 7: Khái niệm phân số (tiếp theo) là lời giải chi tiết cho Bài 54 của quyển Toán 4 (Tập 2) sách Cánh Diều., được biên soạn nhằm giúp các em học sinh học tập tốt môn Toán lớp 4. Đồng thời đây cũng là tài liệu tham khảo cho các phụ huynh và giáo viên trong quá trình dạy học. Mời các bạn cùng luyện Giải Vở bài tập toán 4 Cánh Diều.
Bài 1 (VBT Toán 4 CD trang 7)
Nối theo mẫu

Đáp án:

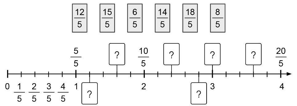
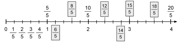
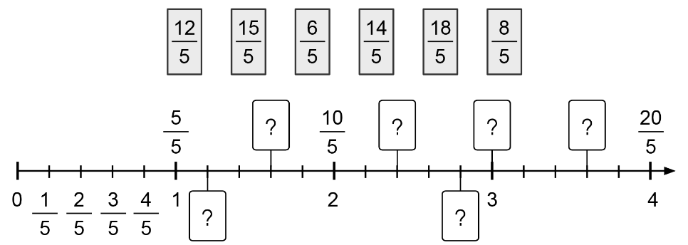
Bài 2 (VBT Toán 4 CD trang 7)
Nối các thẻ ghi phân số vào vị trí thích hợp trên tia số:

Đáp án:

Xem thêm: