Công nghệ 12 Cánh diều bài: Ôn tập chủ đề 3
Công nghệ 12 Cánh diều bài: Ôn tập chủ đề 3 được chúng tôi sưu tầm và xin gửi tới bạn đọc cùng tham khảo để có thêm tài liệu giải SGK Công nghệ 12 sách Cánh diều.
Bài: Ôn tập chủ đề 3
I. Hệ thống hóa kiến thức
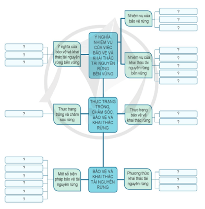
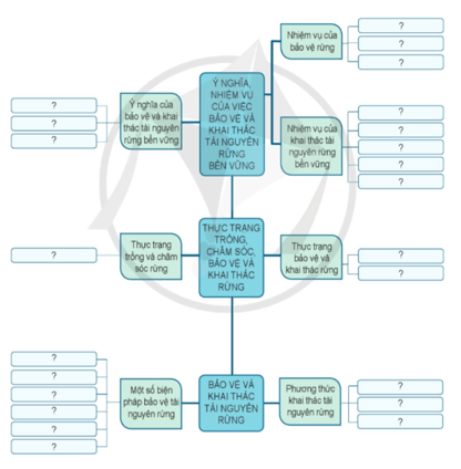
Câu hỏi trang 42 Công nghệ 12: Hãy hoàn thành sơ đồ theo mẫu dưới đây:

Lời giải:
1. Ý nghĩa, nhiệm vụ của việc bảo vệ và khai thác tài nguyên rừng bền vững
- Ý nghĩa của việc bảo vệ và khai thác tài nguyên rừng bền vững:
+ Duy trì và nâng cao chức năng phòng hộ và bảo vệ môi trường, bảo vệ nguồn nước, đất, chống xói mòn, bảo vệ khí hậu, ...
+ Bảo tồn đa dạng sinh học: bảo tồn nguồn gen các loài động, thực vật rừng quý hiếm, các hệ sinh thái rừng tự nhiên (môi trường sống tự nhiên của rất nhiều loài động, thực vật rừng quý, hiếm).
+ Duy trì và nâng cao chức năng sản xuất của rừng (gỗ và lâm sản ngoài gỗ). Đảm bảo kinh doanh, sản xuất những sản phẩm và dịch vụ của rừng lâu dài, liên tục.
+ Góp phần tạo việc làm và cải thiện sinh kế vùng nông thôn.
- Nhiệm vụ của bảo vệ rừng.
+ Nhiệm vụ của chủ rừng
+ Nhiệm vụ của toàn dân
+ Nhiệm vụ của các cấp quản lí
- Nhiệm vụ của khai thác tài nguyên rừng bền vững:
+ Khai thác lâm sản trong mỗi loại rừng cần thực hiện theo quy định của pháp luật về bảo vệ và phát triển rừng, bảo vệ môi trường và bảo tồn đa dạng sinh học; phù hợp với chiến lược phát triển lâm nghiệp, theo đúng kế hoạch bảo vệ và phát triển rừng.
+ Đảm bảo thực hiện các biện pháp tái sinh rừng và trồng rừng.
+ Khai thác không lạm vào vốn rừng: sản lượng gỗ của loài được khai thác không lớn hơn lượng gỗ tăng trưởng của loài đó.
+ Áp dụng các biện pháp, kĩ thuật khai thác lâm sản phù hợp nhằm hạn chế tác động xấu tới môi trường rừng và đa dạng sinh học, duy trì được chức năng phòng hộ của rừng.
+ Cần tuân thủ nghiêm ngặt quy định của pháp luật đối với việc khai thác các loài động, thực vật rừng quý, hiếm và các loài được ưu tiên bảo vệ.
2. Thực trạng trồng, chăm sóc, bảo vệ và khai thác rừng
- Thực trạng trồng và chăm sóc:
Trong hơn 30 năm qua, công tác trồng rừng ở nước ta đã có nhiều chuyển biến tích cực, nhờ đó tỉ lệ che phủ rừng ngày càng tăng. Từ giữa những năm 1990 đến nay, diện tích rừng trồng của nước ta đã tăng liên tục và phát triển ổn định nhờ các chương trình. chính sách phát triển rừng quốc gia...
- Thực trạng bảo vệ, khai thác rừng.
+ Thực trạng bảo vệ rừng
+ Thực trạng khai thác rừng
3. Bảo vệ và khai thác tài nguyên rừng.
- Một số biện pháp bảo vệ tài nguyên rừng:
+ Tăng cường công tác tuyên truyền, phổ biến, giáo dục pháp luật về bảo vệ rừng nhằm nâng cao ý thức, trách nhiệm bảo vệ rừng cho người dân.
+ Ngăn chặn các hành vi gây suy thoái tài nguyên rừng. Tăng cường lực lượng tuần tra, bảo vệ rừng nhằm ngăn chặn việc chặt phá rừng, mua bản và vận chuyển lâm sản trái phép, lấn chiếm đất rừng trái pháp luật. Kiểm soát hoạt động chăn, thả gia súc, vật nuôi tránh gây thiệt hại đến tài nguyên rừng. Phòng trừ sinh vật gây hại rừng.
+ Chủ động thực hiện tốt công tác phòng cháy, chữa cháy rừng.
+ Duy trì và củng cố hệ thống các khu bảo tồn thiên nhiên góp phần bảo tồn có hiệu quả các hệ sinh thái rừng, tài nguyên động, thực vật rừng.
+ Rà soát, sửa đổi, bổ sung, hoàn thiện hệ thống pháp luật, cơ chế, chính sách liên quan đến quản lí, bảo vệ và phát triển rừng nhằm bảo đảm sự đồng bộ, thống nhất, hiệu quả, khả thi, dễ tiếp cận.
+ Tăng cường trồng cây xanh, trồng rừng góp phần bảo vệ và phát triển rừng
- Phương thức khai thác tài nguyên rừng:
+ Tái sinh được tiến hành sau khi khai thác xong, thời kì tải sinh rõ ràng. Sau chặt trắng, có thể áp dụng phương thức tái sinh nhân tạo để tạo rừng mới đều tuổi.
+ Hoàn cảnh rừng sau chặt trắng thường bị biến đổi sâu sắc, tán rừng bị mất, đất rừng bị phơi trống hoàn toàn.
+ Ở những nơi địa hình có độ dốc lớn, lượng mưa cao dễ gây ra xói mòn và thoái hoá đất nếu tái sinh không thành công. Ở Việt Nam, khai thác trắng thường áp dụng đối với rừng sản xuất là rừng trồng thuần loài đều tuổi.
II. Luyện tập và vận dụng
Câu hỏi 1 trang 43 Công nghệ 12: Nêu ý nghĩa của bảo vệ và khai thác tài nguyên rừng bền vững.
Lời giải:
Ý nghĩa của bảo vệ và khai thác tài nguyên rừng bền vững:
- Nâng cao chức năng phòng hộ và bảo vệ môi trường, bảo vệ nguồn nước, đất, chống xói mòn, bảo vệ khí hậu, ...
- Bảo tồn nguồn gene các loài động, thực vật rừng quý hiếm, các hệ sinh thái rừng tự nhiên (môi trường sống tự nhiên của rất nhiều loài động, thực vật rừng quý, hiếm).
- Nâng cao chức năng sản xuất của rừng (gỗ và lâm sản ngoài gỗ). Đảm bảo kinh doanh, sản xuất những sản phẩm và dịch vụ của rừng lâu dài, liên tục.
- Góp phần tạo việc làm và cải thiện sinh kế vùng nông thôn.
Câu hỏi 2 trang 43 Công nghệ 12: Nêu nhiệm vụ của bảo vệ rừng.
Lời giải:
Nhiệm vụ của bảo vệ rừng:
|
Thành phần |
Nhiệm vụ |
|
Chủ rừng |
+ Có trách nhiệm bảo vệ rừng theo quy định của pháp luật về theo dõi diễn biến rừng; bảo vệ thực vật rừng, động vật rừng, bảo vệ hệ sinh thái rừng, phòng cháy, chữa cháy rừng, phòng, trừ sinh vật gây hại rừng. + Chấp hành sự quản lí, thanh tra, kiểm tra, xử lí vi phạm của cơ quan nhà nước có thẩm quyền và các quy định khác của pháp luật. |
|
Toàn dân |
+ Cần có trách nhiệm bảo vệ rừng theo quy định của pháp luật về bảo vệ môi trường, bảo vệ thực vật rừng. động vật rừng, bảo vệ hệ sinh thái rừng, phòng cháy, chữa cháy rừng, bảo vệ và kiểm dịch thực vật, thú y và quy định khác của pháp luật có liên quan. + Cần có trách nhiệm thông báo kịp thời cho cơ quan nhà nước có thẩm quyền hoặc chủ rừng về các hành vi vi phạm quy định về quản lí, bảo vệ rừng, chấp hành sự huy động nhân lực, phương tiện của cơ quan nhà nước có thẩm quyền khi xảy ra cháy rừng |
|
Các cấp quản lí |
+ Cần thực hiện đúng chức năng, nhiệm vụ, quyền hạn về quản lí, bảo vệ rừng theo quy định của pháp luật. Tổ chức, chỉ đạo thực hiện điều tra rừng, kiểm kê rừng, theo dõi diễn biến rừng, bảo tồn đa dạng sinh học rừng, phòng cháy và chữa cháy rừng phòng, trừ sinh vật gây hại rừng, công tác tuyên truyền, giáo dục pháp luật về bảo vệ và phát triển rừng. + Thanh tra, kiểm tra, xử lí vi phạm pháp luật, giải quyết tranh chấp, khiếu nại, tố cáo trong lĩnh vực lâm nghiệp theo quy định của pháp luật. + Thực hiện nhiệm vụ khác về quản lí, bảo vệ rừng được cơ quan nhà nước có thẩm quyền giao theo quy định của pháp luật. |
Câu hỏi 3 trang 43 Công nghệ 12: Nêu nhiệm vụ của khai thác tài nguyên rừng bền vững.
Lời giải:
Nhiệm vụ của khai thác tài nguyên rừng bền vững:
- Thực hiện theo quy định của pháp luật về bảo vệ và phát triển rừng, bảo vệ môi trường và bảo tồn đa dạng sinh học; phù hợp với chiến lược phát triển lâm nghiệp, theo đúng kế hoạch bảo vệ và phát triển rừng.
- Thực hiện các biện pháp tái sinh rừng và trồng rừng.
- Sản lượng gỗ của loài được khai thác không lớn hơn lượng gỗ tăng trưởng của loài đó.
- Hạn chế tác động xấu tới môi trường rừng và đa dạng sinh học, duy trì được chức năng phòng hộ của rừng.
- Tuân thủ nghiêm ngặt quy định của pháp luật đối với việc khai thác các loài động, thực vật rừng quý, hiếm và các loài được ưu tiên bảo vệ.
Câu hỏi 4 trang 43 Công nghệ 12: Nêu thực trạng trồng, chăm sóc, bảo vệ và khai thác rừng ở nước ta.
Lời giải:
Thực trạng trồng, chăm sóc, bảo vệ và khai thác rừng ở nước ta:
|
Thực trạng |
Nội dung |
|
Trồng, chăm sóc rừng |
Công tác trồng rừng ở nước ta đã có nhiều chuyển biến tích cực, nhờ đó tỉ lệ che phủ rừng ngày càng tăng. Từ giữa những năm 1990 đến nay, diện tích rừng trồng của nước ta đã tăng liên tục và phát triển ổn định nhờ các chương trình. chính sách phát triển rừng quốc gia... |
|
Bảo vệ rừng |
+ Bảo vệ và phát triển được vốn rừng quốc gia, duy trì ổn định diện tích rừng tự nhiên, tăng diện tích rừng trồng và cây xanh. + Nhận thức và trách nhiệm của các ngành, các cấp và người dân đối với công tác bảo vệ rừng được nâng lên rõ rệt. + Công tác cấp chứng chỉ quản lí rừng bền vững nhằm góp phần đạt được các mục tiêu bảo vệ và phát triển rừng được quan tâm và nhân rộng. + Đã thực hiện thành công chính sách chi trả dịch vụ môi trường rừng góp phần làm tăng hiệu quả của công tác bảo vệ rừng. + Mở rộng, thành lập mới các khu bảo tồn góp phần duy trì tính toàn vẹn của hệ sinh thái rừng tự nhiên, tăng tính đa dạng sinh học của tài nguyên sinh vật rừng. + Ngăn chặn có hiệu quả nạn chặt phá rừng, khai thác tài nguyên rừng trái phép và cháy rừng. |
|
Khai thác |
Trong giai đoạn từ năm 2006 đến 2020, khả năng đáp ứng nhu cầu gỗ nguyên liệu trong nước cho công nghiệp chế biến tăng từ 30% đến trên 70%, sản lượng gỗ khai thác từ rừng trồng tăng liên tục tăng qua các năm (Bảng 7.3), cơ bản đạt mục tiêu Chiến lược phát triển lâm nghiệp Việt Nam giai đoạn 2006 - 2020 là 20 - 24 triệu m3/năm, khai thác gỗ từ rừng tự nhiên được quản lí chặt chẽ, thực hiện đóng cửa rừng tự nhiên trên phạm vi toàn quốc từ năm 2016. |
Câu hỏi 5 trang 43 Công nghệ 12: Hoạt động nào dưới đây không góp phần bảo vệ rừng?
A. Tuần tra rừng
B. Giao đất, giao rừng cho hộ gia đình
C. Phòng chống cháy rừng
D. Chuyển đổi diện tích rừng tự nhiên sang trồng ngô, sắn
E. Tuyên truyền, giáo dục pháp luật về bảo vệ rừng
Lời giải:
Đáp án đúng là: B, D
Các hoạt động bảo vệ rừng là:
- Tuần tra rừng
- Phòng chống cháy rừng
- Tuyên truyền, giáo dục pháp luật về bảo vệ rừng
Câu hỏi 6 trang 43 Công nghệ 12: Biện pháp tuyên truyền nhằm nâng cao ý thức bảo vệ rừng cho người dân có thể được thực hiện thông qua những hình thức nào?
Lời giải:
Biện pháp tuyên truyền nhằm nâng cao ý thức bảo vệ rừng cho người dân có thể được thực hiện thông qua những hình thức sau:
- Thông qua phương tiện thông tin đại chúng
- Lồng ghép tuyên truyền trong các buổi họp thôn, bản, các lễ hội truyền thống..... xây dựng các bảng tin, biển tuyên truyền.
Câu hỏi 7 trang 43 Công nghệ 12: Hãy so sánh đặc điểm của phương thức khai thác trắng, khai thác dần, khai thác chọn.
Lời giải:
So sánh đặc điểm của phương thức khai thác trắng, khai thác dần, khai thác chọn:
|
Phương thức |
Đặc điểm |
|
Phương thức khai thác trắng |
- Tái sinh được tiến hành sau khi khai thác xong, thời kì tái sinh rõ ràng. Sau chặt trắng, có thể áp dụng phương thức tái sinh nhân tạo để tạo rừng mới đều tuổi. - Hoàn cảnh rừng sau chặt trắng thường bị biến đổi sâu sắc, tán rừng bị mất, đất rừng bị phơi trống hoàn toàn. - Ở những nơi địa hình có độ dốc lớn, lượng mưa cao dễ gây ra xói mòn và thoái hoá đất nếu tái sinh không thành công. Ở Việt Nam, khai thác trắng thường áp dụng đối với rừng sản xuất là rừng trồng thuần loài đều tuổi. |
|
Phương thức khai thác dần |
- Những cây rừng thành thục được khai thác nhiều lần (3 đến 4 lần) trong giới hạn thời gian là một cấp tuổi. - Quá trình tái sinh được tiến hành song song với quá trình khai thác (rừng giả khai thác xong, rừng non cũng bắt đầu khép tán). - Mặt đất rừng luôn có cây che phủ và được bảo vệ có hiệu quả hơn so với chặt trắng. |
|
Phương thức khai thác chọn |
- Không có thời kì tái sinh rõ ràng. Chặt chọn gắn liền với phương thức tái sinh tự nhiên hoặc phương thức xúc tiến tái sinh tự nhiên. Rừng hình thành sau khai thác chọn là rừng khác tuổi. - Do chỉ chặt đi những cây thành thục đã đạt tới một kích cỡ nhất định nên rừng duy trì được cấu trúc nhiều tầng. - Đất rừng không bị phơi trống nên hạn chế được xói mòn đất, tiểu hoàn cảnh rừng ít bị xáo trộn |
Câu hỏi 8 trang 43 Công nghệ 12: Phát biểu nào dưới đây đúng?
A. Khai thác trắng là phương thức tiến hành chặt toàn bộ những cây rừng đã đến tuổi thành thục trên khoảnh chặt, quá trình chặt được tiến hành làm nhiều lần sao cho trong thời gian chặt hạ, một thế hệ rừng mới được hình thành nhờ sự gieo giống và bảo vệ của rừng giả.
B. Khai thác chọn là chật toàn bộ những cây rừng đã thành thực trên một khoảnh chặt trong một mùa chật, thông thường là dưới một năm.
C. Sản lượng gỗ khai thác từ rừng tự nhiên ở Việt Nam tăng dẫn trong suốt giai đoạn 2008-2011.
D. Khai thác trắng là phương thức tiến hành chặt từng cây hoặc đám cây thành thục.
E. Sản lượng gỗ khai thác từ rừng trồng tập trung ở Việt Nam chiếm tỉ trọng lớn trong tổng sản lượng gỗ khai thác toàn quốc và tăng liên tục trong suốt giai đoạn 2008-2020.
Lời giải:
Đáp án đúng là: E
Sản lượng gỗ khai thác từ rừng trồng tập trung ở Việt Nam chiếm tỉ trọng lớn trong tổng sản lượng gỗ khai thác toàn quốc và tăng liên tục trong suốt giai đoạn 2008-2020.
>>> Bài tiếp theo: Công nghệ 12 Cánh diều bài 9
Như vậy VnDoc đã giới thiệu các bạn tài liệu Giải SGK Công nghệ lớp 12 bài: Ôn tập chủ đề 3. Mời các bạn tham khảo thêm tài liệu: Trắc nghiệm Công nghệ 12, Công nghệ 12 Kết nối tri thức, Tài liệu học tập lớp 12.