Giải bài tập SGK Lịch sử 10 bài 21: Những biến đổi của nhà nước phong kiến trong các thế kỉ XVI-XVIII
Giải bài tập môn Lịch sử lớp 10
Giải bài tập SGK Lịch sử 10 bài 21: Những biến đổi của nhà nước phong kiến trong các thế kỉ XVI-XVIII được VnDoc sưu tầm và đăng tải, tổng hợp lý thuyết. Đây là lời giải hay cho các câu hỏi trong sách giáo khoa nằm trong chương trình giảng dạy môn Sử lớp 10. Hi vọng rằng đây sẽ là những tài liệu hữu ích trong công tác giảng dạy và học tập của quý thầy cô và các em học sinh.
Giải bài tập SGK Lịch sử 10 bài 19: Những cuộc kháng chiến chống ngoại xâm ở các thế kỉ X-XV
Giải bài tập SGK Lịch sử 10 bài 20: Xây dựng và phát triển văn hóa dân tộc trong các thế kỉ X-XV
Giải bài tập SGK Lịch sử 10 bài 22: Tình hình kinh tế ở các thế kỉ XVI-XVIII
(trang 108 sgk Lịch Sử 10): Nêu nguyên nhân của sự chia cắt đất nước?
Trả lời:
Sự tranh giành quyền lực giữa các thế lực phong kiến
Sự ngang tài, ngang sức của các thế lực phong kiến.
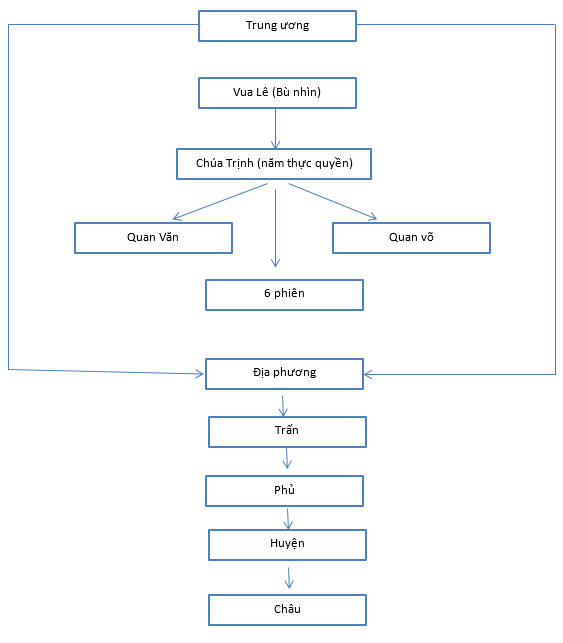
(trang 109 sgk Lịch Sử 10): Nhận xét về bộ máy nhà nước thời Lê – Trịnh?
Trả lời:
Về cơ bản bộ máy nhà nước được tổ chức theo mô hình thời Lê sơ
Nhưng triều đình nhà Lê không còn nắm thực quyền mà quyền lực nằm trong tay chúa Trịnh.
(trang 110 sgk Lịch Sử 10): Em có nhận định gì về việc làm của chúa Nguyễn Phúc Khoát?
Trả lời:
Năm 1744, chúa Nguyễn Phúc Khoát xưng vương, xây dựng chính quyền trung ương, đổi 3 ti thành 6 bộ và đặt thêm quan chức. Các dinh vẫn giữ như cũ.
Việc làm của chúa Nguyễn Phúc Khoát đặt Đại Việt đứng trước nguy cơ chia thành hai nước.
(trang 110 sgk Lịch Sử 10): Điểm khác biệt của chính quyền Đàng Trong với nhà nước Lê – Trịnh ở Đàng Ngoài là gì?
Trả lời:
Điểm khác biệt của chính quyền Đàng Trong với nhà nước Lê – Trịnh ở Đàng Ngoài là chính quyền Đàng Trong chỉ có chính quyền địa phương dưới sự cai quản của chúa Nguyễn, chưa có chính quyền trung ương.
Câu 1 (trang 110 sgk Sử 10): Em hãy cho biết nguyên nhân suy sụp của triều Lê sơ?
Lời giải:
- Vua quan chỉ lo ăn chơi xa sỉ không quan tâm đến triều đình và nhân dân.
- Địa chủ ra sức chiếm đoạt ruộng đất, bóc lột nông dân.
- Nhân dân khổ cực đã đứng dậy đấu tranh ở nhiều nơi.
- Một số thế lực phong kiến cũng hợp quân, đánh nhau, tranh chấp quyền hành.
Câu 2 (trang 110 sgk Sử 10): Hãy đánh giá vai trò của Vương triều Mạc?
Lời giải:
- Trong bối cảnh nhà Lê suy yếu, bất lực, Mạc Đăng Dung dã phế truất vua Lê thành lập nhà Mạc. Đây là sự thay thế tất yếu.
- Trong những năm đầu nhà Mạc đã xây dựng chính quyền và thi hành nhiều chính sách tích cực góp phần ổn định lại đất nước
- Tuy nhiên ra đời trong bối cảnh chiến tranh phong kiến bùng nổ. Tuy bước đầu có góp phần ổn định lại xã hội nhưng lại trở thành nguyên cớ gây nên nội chiến trong nước.
Câu 3 (trang 110 sgk Sử 10): Nêu nguyên nhân của các cuộc chiến tranh phong kiến: Nam – Bắc triều, Trịnh – Nguyễn?
Lời giải:
Nguyên nhân của chiến tranh Nam – Bắc triều
- Bộ phận cựu thần nhà Lê, đừng đầu là Nguyễn Kim đã không chấp nhận nền thống trị của nhà Mạc vì Mạc Đăng Dung cướp ngôi nhà Lê, đồng thời ông không xuất thân từ dòng dõi quý tộc. Họ đã họp quân, nêu danh nghĩa “Phù Lê diệt Mạc” nổi dậy ở vùng Thanh Hóa gọi là Nam triều để đối lập với họ Mạc ở Thăng Long – Bắc triều.
- Năm 1545, chiến tranh Nam – Bắc triều bùng nổ.
Nguyên nhân chiến tranh Trịnh – Nguyễn
- Thế lực phù Lê, đứng đầu là Nguyễn Kim. Sau khi Nguyễn Kim chết, con rể là Trịnh Kiểm tiếp tục sự nghiệp “Phù Lê diệt Mạc”. Để thao túng quyền lực vào tay họ Trịnh, Trịnh Kiểm tìm cách loại trừ phe cánh họ Nguyễn. Lo sợ trước tình hình đó Nguyễn Hoàng xin vào trấn thủ đất Thuận Hóa
- Cơ nghiệp họ Nguyễn ở vùng đất phía Nam dần dần được xây dựng, trở thành thế lực cát cứ ở Đàng Trong, dần tách khởi sự lệ thuộc với họ Trịnh ở Đàng Ngoài.
- Năm 1627, họ Trịnh đem quân đánh họ Nguyễn, chiến tranh Trịnh - Nguyễn bùng nổ.
Câu 4 (trang 110 sgk Sử 10): Vẽ sơ đồ tổ chức chính quyền ở Đàng Trong, Đàng Ngoài và so sánh, nhận xét?
Lời giải:
SƠ ĐỒ TỔ CHỨC CHÍNH QUYỀN Ở ĐÀNG NGOÀI
