Đề ôn thi học kì 1 môn Toán lớp 3 - Đề 4
Đề ôn thi học kì 1 môn Toán lớp 3 - Đề 4 bao gồm các bài tập cơ bản đã được học và chọn lọc, được VnDoc.com liệt kê đầy đủ các dạng bài đã học dành cho các em học sinh tham khảo, giúp các em tự rèn luyện kiến thức lớp 3.
Đề ôn thi học kì 1 môn Toán lớp 3 - Đề 4
1. Đề ôn thi học kì 1 môn Toán lớp 3 - Đề 4
Câu 1. Khoanh vào chữ đặt trước câu trả lời đúng.
a) 234 + x = 165 + 578
Giá trị của x là:
A) 409
B) 499
C) 509
b) x − 125 = 524 − 109
Giá trị của x là:
A) 450
B) 540
C) 560
Câu 2. Đúng ghi Đ, sai ghi S vào ô trống.
Có 40 bông hoa, cắm vào mỗi lọ 5 bông. Hỏi cắm được bao nhiêu lọ hoa?
6 lọ ☐
7 lọ ☐
8 lọ ☐
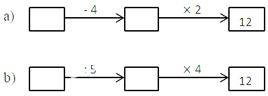
Câu 3. Điền số thích hợp vào ô trống.

Câu 4. Khoanh vào chữ đặt trước câu trả lời đúng.
Tìm một số có ba chữ số, biết chữ số hàng trăm gấp 2 lần chữ số hàng chục. Chữ số hàng chục gấp 3 lần chữ số hàng đơn vị.
A) 630
B) 631
C) 641
Câu 5. Không cần thực hiện phép tính, hãy điền dấu (>,<,=)
a) 9 + 9 + 9 ☐ 9 × 3
b) 6 × 5 + 7 ☐ 6 × 6
Câu 6. Tìm x
a) 4 × x = 72 − 40
b) X: 2 + 2 = 32
Câu 7. Tính:
a) 8 × 6 + 68 =
b) 9 × 5 − 3 =
c) 48: 8: 3 =
d) 54: 6 × 3 =
Câu 8. Hiện nay bố 36 tuổi, gấp 4 lần tuổi Nam. Hỏi 6 năm trước tuổi bố gấp mấy lần tuổi Nam?
Câu 9. Nếu Khuê cho Tú 6 nhãn vở thì số nhãn vở của hai bạn bằng nhau. Hỏi lúc đầu Khuê hơn Tú bao nhiêu nhãn vở?
Câu 10. Tính bằng cách nhanh nhất.
10 + 12 + 14 + 16 + 18 + 20 =
2. Đáp án Đề ôn thi học kì 1 môn Toán lớp 3 - Đề 4
Câu 1.
Phương pháp giải:
- Tính giá trị của vế phải.
- Trong phép cộng, muốn tìm số hạng ta lấy tổng trừ đi số hạng kia.
- Trong phép trừ, muốn tìm giá trị số bị trừ ta lấy hiệu cộng với số trừ.
Cách giải:
a) 234 + x = 165 + 578
234 + x = 743
X = 743 − 234
X = 509
Đáp án cần chọn là C) x = 509
b) X − 125 = 524 − 109
X − 125 = 415
X = 415 − 125
X = 540
Đáp án cần chọn là B) x = 540
Câu 2.
Phương pháp giải:
Tóm tắt
5 bông: 1 lọ
40 bông: ... lọ?
Muốn tìm lời giải ta lấy 40 chia cho 5.
Cách giải:
Cắm được số lọ hoa là:
40: 5 = 8 (lọ)
Đáp số: 8 lọ.
Cần điền vào ô trống lần lượt là: S; S; Đ.
Câu 3.
Phương pháp giải:
Tìm số còn thiếu theo chiều từ phải sang trái, dựa vào kết quả đã cho:
- Số nào nhân với 2 được 12, em nhẩm tìm được số cần điền vào ô trống thứ hai.
- Số nào trừ đi 4 thì bằng số vừa tìm được ở ô trống thứ hai, từ đó điền số còn thiếu vào ô trống đầu tiên.
Câu b giải tương tự.
Cách giải:

Câu 4.
Phương pháp giải:
Lần lượt cho chữ số hàng đơn vị bằng 1, 2, 3 rồi tìm các chữ số của hàng chục và hàng trăm.
Cách giải:
Chữ số hàng trăm gấp 2 lần chữ số hàng chục, chữ số hàng chục gấp 3 lần chữ số hàng đơn vị nên lần lượt chọn chữ số hàng đơn vị là 1,2,3,... rồi tìm các chữ số hàng chục, hàng trăm.
Ta có bảng sau:

Đáp án cần chọn là B) 631.
Câu 5.
Phương pháp giải:
- Sử dụng kiến thức tổng gồm n số hạng a thì viết được thành phép tính a x n.
- Và kiến thức: Nếu M > N thì A + M > A + N với A, M, N là các số tự nhiên.
Câu 6. Tìm x:
Phương pháp giải:
- Đưa biểu thức về dạng tìm thừa số hoặc số bị chia chưa biết.
- Muốn tìm thừa số ta lấy tích chia cho thừa số kia.
- Muốn tìm số bị chia ta lấy thương nhân với số chia.
Câu 7. Tính:
Phương pháp giải:
- Biểu thức có phép tính nhân, chia, cộng, trừ thì tính nhân chia trước, cộng trừ sau.
- Biểu thức chỉ có phép tính nhân và chia thì tính lần lượt từ trái sang phải.
Cách giải:
a) 8 × 6 + 68
= 48 + 68
= 116
b) 9 × 5 − 3
= 45 − 3
= 42
c) 48: 8: 3
= 6: 3
= 2
d) 54: 6 × 3
= 9 × 3
= 27
Câu 8.
Phương pháp giải:
- Tìm số tuổi của Nam hiện nay.
- Tìm số tuổi của Nam 6 năm trước.
- Tìm số tuổi của bố 6 năm trước.
- Lấy số tuổi của bố 6 năm trước chia cho số tuổi của Nam 6 năm trước.
Cách giải:
Hiện nay Nam có số tuổi là:
36: 4 = 9 (tuổi)
6 năm trước, Nam có số tuổi là:
9 − 6 = 3 (tuổi)
6 năm trước, bố có số tuổi là:
36 − 6 = 30 (tuổi)
Vậy 6 năm trước tuổi bố gấp tuổi Nam số lần là:
30:3 = 10 (lần)
Đáp số: 10 lần.
Câu 9.
Phương pháp giải:
Theo đề bài ta có sơ đồ

Số vở ban đầu của Khuê nhiều hơn Tú gấp hai lần số vở Khuê đã cho Tú.
Cách giải:
Nhìn vào sơ đồ ta thấy lúc đầu Khuê có nhiều hơn Tú số nhãn vở là:
6 + 6 = 12 (nhãn vở)
Đáp số: 12 nhãn vở.
Câu 10.
Phương pháp giải:
Nhóm các số và phép tính để thành các tổng có kết quả bằng số tròn chục.
Ngoài các đề ôn tập trên, để nâng cao mức độ khó thì các em có thể tham khảo thêm: Bộ đề thi học sinh giỏi Toán lớp 3 có đáp án, tự tải về làm và tự nâng cao kỹ năng giải các dạng Toán của mình.
Như vậy, VnDoc.com đã gửi tới các bạn Đề ôn thi học kì 1 môn Toán lớp 3 - Đề 4 trên, các em học sinh có thể tham khảo môn Toán lớp 3 nâng cao và bài tập môn Toán lớp 3 đầy đủ khác, để học tốt môn Toán 3 hơn và chuẩn bị cho các bài thi đạt kết quả cao. Các em học sinh có thể tham khảo đề thi học kì 1 lớp 3, đề thi học kì 2 lớp 3 đầy đủ.