Giải Toán lớp 3 trang 74, 75, 76: Giới thiệu bảng nhân - Bảng chia
Giải Toán lớp 3 trang 74, 75, 76: Giới thiệu bảng nhân - Bảng chia với hướng dẫn và đáp án giải chi tiết. Lời giải hay bài tập Toán lớp 3 này sẽ giúp các em học sinh cách nhận biết và sử dụng bảng nhân, bảng chia cách áp dụng bảng nhân, bảng chia trong làm tính, giải toán sao cho thuận tiện nhất.
Giải Toán lớp 3 trang 74, 75, 76 tập 1
1. Giải Toán lớp 3 trang 74 tập 1
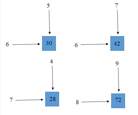
Toán lớp 3 trang 74 câu 1
Dùng bảng nhân tìm số thích hợp

Phương pháp giải:
Dùng bảng nhân đã cho, từ các số dóng theo chiều mũi tên từ trái sang phải và từ trên xuống dưới, gặp nhau ở đâu thì đó là kết quả cần tìm.

Toán lớp 3 trang 74 câu 2
|
Thừa số |
2 |
|
2 |
7 |
7 |
|
10 |
|
|
|
Thừa số |
4 |
4 |
|
8 |
|
8 |
9 |
9 |
10 |
|
Tích |
|
8 |
8 |
|
56 |
56 |
|
90 |
90 |
Phương pháp giải:
- Muốn tìm tích ta lấy hai thừa số nhân với nhau, nhẩm giá trị phép nhân rồi điền kết quả vào ô trống.
- Muốn tìm một thừa số ta lấy tích chia cho thừa số kia.
Lời giải chi tiết:
|
Thừa số |
2 |
2 |
2 |
7 |
7 |
7 |
10 |
10 |
9 |
|
Thừa số |
4 |
4 |
4 |
8 |
8 |
8 |
9 |
9 |
10 |
|
Tích |
8 |
8 |
8 |
56 |
56 |
56 |
90 |
90 |
90 |
Toán lớp 3 trang 74 câu 3
Trong hội khỏe Phù Đổng, đội tuyển của một tỉnh đã giành được 8 huy chương vàng, số huy chương bạc nhiều gấp 3 lần số huy chương vàng. Hỏi đội tuyển đó đã giành được tất cả bao nhiêu huy chương?
Phương pháp giải:
Vàng: 8 huy chương
Bạc gấp Vàng: 3 lần
Tất cả: ... huy chương?
- Tìm số huy chương Bạc: Lấy số huy chương vàng nhân với 3.
- Tính tổng của số huy chương vàng với số huy chương bạc.
Lời giải chi tiết:
C1
Số huy chương bạc là:
8 × 3 = 24 (huy chương)
Tổng số huy chương là:
8 + 24 = 32 (huy chương)
C2
Biểu thị số huy chương vàng là 1 phần, số huy chương bạc là 3 phần như thế.
Tổng số phần bằng nhau là:
1 + 3 = 4 ( phần)
Tổng số huy chương là:
8 × 4 = 32 (huy chương)
2. Giải Toán lớp 3 trang 75, 76
Toán lớp 3 trang 75 câu 1
Dùng bảng chia tìm số thích hợp

Lời giải chi tiết:
Điền lần lượt các số: 7, 4, 9

Toán lớp 3 trang 75 câu 2
|
Số bị chia |
16 |
45 |
24 |
|
72 |
|
81 |
56 |
54 |
|
Số chia |
4 |
5 |
|
7 |
9 |
9 |
|
7 |
|
|
Thương |
|
|
6 |
3 |
|
8 |
9 |
|
9 |
Phương pháp giải:
- Muốn tìm thương ta lấy số bị chia chia cho số chia.
- Muốn tìm số chia ta lấy số bị chia chia cho thương.
- Muốn tìm số bị chia ta lấy thương nhân với số chia.
Lời giải chi tiết:
|
Số bị chia |
16 |
45 |
24 |
21 |
72 |
72 |
81 |
56 |
54 |
|
Số chia |
4 |
5 |
4 |
7 |
9 |
9 |
9 |
7 |
6 |
|
Thương |
4 |
9 |
6 |
3 |
8 |
8 |
9 |
8 |
9 |
Toán lớp 3 trang 76 câu 3
Minh có một quyển truyện dày 132 trang. Minh đã đọc được
\(\frac{1}{4}\) quyển truyện đó. Hỏi Minh còn phải đọc bao nhiêu trang nữa thì đọc xong quyển truyện?
Lời giải chi tiết:
Số trang sách Minh đã đọc là:
132 : 4 = 33 (trang)
Số trang sách Minh còn phải đọc nữa là:
132 – 33 = 99 (trang)
Đáp số: 99 trang
Toán lớp 3 trang 76 câu 4
Có 8 hình tam giác, mỗi hình như hình bên:

Hãy xếp thành hình chữ nhật
Phương pháp giải:
Chia hình chữ nhật thành các hình tam giác nhỏ đã cho rồi xếp theo cách đó.
Lời giải chi tiết:
Có thể xếp hình như sau:

>> Bài tiếp theo: Giải bài tập trang 76, 77 SGK Toán 3: Luyện tập
Giới thiệu bảng nhân - Bảng chia là tài liệu Toán lớp 3 gồm các bài thực hành cơ bản giúp các em học sinh lớp 3 học tập, tham khảo, nắm vững kiến thức trên lớp tốt hơn.
Ngoài hướng dẫn giải bài tập Toán 3, chúng tôi còn cung cấp lời giải vở bài tập toán lớp 3 nhằm giúp các em học sinh học tốt hơn, hỗ trợ nâng cao năng lực học Toán cho các em học sinh lớp 3. Các em cùng xem giữa bảng nhân và bảng chia có sự khác biệt thế nào rồi sau đó làm bài nhé, mời các em cùng tham khảo bài học với tài liệu giải toán lớp 3 để có thể tìm hiểu kỹ lưỡng và đem lại kết quả học tập tốt hơn.
Xem thêm:
- Lý thuyết Toán lớp 3: Giới thiệu bảng nhân
- Đề kiểm tra 15 phút môn Toán lớp 3: Giới thiệu bảng nhân-bảng chia
- Giải vở bài tập Toán lớp 3 bài 71: Giới thiệu bảng nhân
Như vậy, VnDoc.com đã gửi tới các bạn Giải bài tập trang 74, 75, 76 SGK Toán 3: Giới thiệu bảng nhân - Bảng chia trên, các em học sinh có thể tham khảo môn Toán lớp 3 nâng cao và bài tập môn Toán lớp 3 đầy đủ khác, để học tốt môn Toán hơn và chuẩn bị cho các bài thi đạt kết quả cao. Các em học sinh có thể tham khảo đề thi học kì 1 lớp 3, đề thi học kì 2 lớp 3 đầy đủ.