Giải bài tập trang 35 SGK Toán 1: Số 0
Giải bài tập trang 35 SGK Toán 1: Số 0
Giải bài tập trang 35 SGK Toán 1: Số 0 với lời giải tương ứng từng bài tập SGK, giúp các em học sinh ôn tập, củng cố các dạng bài tập trong phạm vi số 0. Mời các em cùng tham khảo.
Hướng dẫn giải bài Giải bài tập trang 35 SGK Toán 1: Số 0 (bài 2, 3, 4 trang 35/SGK Toán 1)
Bài 2: (Hướng dẫn giải bài tập số 2 SGK)
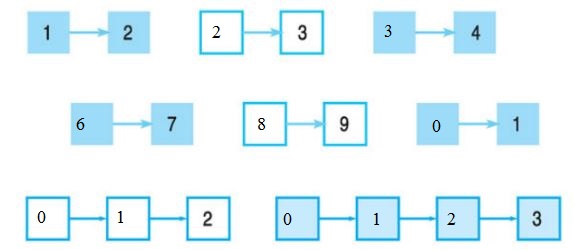
Viết số thích hợp vào ô trống (theo mẫu)

Hướng dẫn giải

Hình 1: Viết vào ô trống các số 2; 4.
Hình 2: Viết vào ô trống các số 0; 2; 3;4.
Hình 3: Viết vào ô trống các số 0; 1 ;2 ; 4; 5.
Hình 4: Viết vào ô trống các số 0; 1 ;3; 4; 5; 7; 8.
Bài 3: (Hướng dẫn giải bài tập số 3 SGK)
Viết số thích hợp vào ô trống (theo mẫu):

Hướng dẫn giải

Hình 2: Viết số 2 vào ô trống.
Hình 3: Viết số 0 vào ô trống.
Hình 4: Viết số 6 vào ô trống.
Hình 5: Viết số 8 vào ô trống.
Hình 6: Viết số 0 vào ô trống.
Hình 7: Viết số 0; 1 vào ô trống.
Hình 8: Viết số 0; 1; 2 vào ô trống.
Bài 4: (Hướng dẫn giải bài tập số 4 SGK)
Điền dấu > , < , =
0….1 0….5 7…..0 8….8
2….0 8….0 0…..3 4….4
0….4 9….0 0…..2 0….0
Hướng dẫn giải
0 < 1 0 < 5 7 > 0 8 = 8
2 > 0 8 > 0 0 > 3 4 = 4
0 < 4 9 > 0 0 > 2 0 = 0
>> Bài tiếp theo: Giải bài tập trang 36, 37 SGK Toán 1: Số 10