Giải vở bài tập Toán 2 bài 98: Luyện tập Bảng nhân 5
Giải vở bài tập Toán 2 bài 98
Giải vở bài tập Toán 2 bài 98: Luyện tập Bảng nhân 5 giúp các em học sinh học thuộc lòng bảng nhân 5 và ôn tập lại toàn bộ các bài tập có phép nhân với 5. Sau đây mời các em cùng tham khảo chi tiết bài giải để cùng luyện tập tốt các bài tập về bảng nhân 5 trong chương 5.
Hướng dẫn Giải vở bài tập Toán 2 bài 98 câu 1, 2, 3 , 4
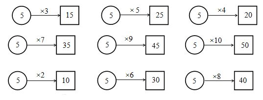
Câu 1. Số?
Câu 2. Tính (theo mẫu):
Mẫu:
5 × 4 − 9 = 20 − 9 = 11
a)
5 × 5 − 10 =........................=..........................
b)
5 × 7 − 5 =........................=.....................…
c)
5 × 9 − 25 =........................=.....................…
d)
5 × 6 − 12 =........................=.....................…
Câu 3. Mỗi bao có 5kg gạo. Hỏi 4 bao như thế có tất cả bao nhiêu ki-lô-gam gạo?
Bài giải
…………………………………………………
…………………………………………………
…………………………………………………
Bài giải vở bài tập Toán 2:
Câu 1. Số?
Câu 2. Tính (theo mẫu):
a)
5 × 5 − 10 = 25 − 10 = 15
b)
5 × 7 − 5 = 35 − 5 = 30
c)
5 × 9 − 25 = 45 − 25 = 20
d)
5 × 6 − 12 = 30 − 12 =18
Câu 3. Mỗi bao có 5kg gạo. Hỏi 4 bao như thế có tất cả bao nhiêu ki-lô-gam gạo?
Tóm tắt
Bài giải
Số ki-lô-gam có trong 4 bao là:
5 x 4 = 20 (kg)
Đáp số: 20 kg
Ngoài các bài giải Vở bài tập Toán lớp 2, các em học sinh có thể tham khảo đề thi học kì 1 lớp 2, đề thi học kì 2 lớp 2 đầy đủ, chuẩn bị cho các bài thi đạt kết quả cao. Mời các em cùng tham khảo, luyện tập cập nhật thường xuyên.




