Giải vở bài tập Toán 2 bài 103: Phép chia
Giải vở bài tập Toán 2 bài 103
Giải vở bài tập Toán 2 bài 103: Phép chia trang 21 giúp các em học sinh nhận biết được phép chia trong mối quan hệ với phép nhân. Đồng thời biết đọc, viết tính kết quả của phép chia. Sau đây mời các em cùng tham khảo.
Giải vở bài tập Toán 2 bài 98: Luyện tập Bảng nhân 5
Giải vở bài tập Toán 2 bài 99: Đường gấp khúc - Độ dài đường gấp khúc
Hướng dẫn Giải vở bài tập Toán 2 bài 103 trang 21
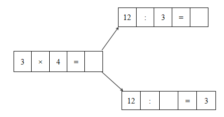
Câu 1. Cho phép nhân, viết hai phép chia (theo mẫu):
Mẫu
2 × 4 = 8
…….....
……….
4 × 3 = 12
..............................
5 × 4 = 20
.............................
Câu 2. Tính
a, 5 × 2 =..…
10 : 2 =.....
10 : 5 =..…
b, 3 × 5 =...…
15 : 3 =.....
15 : 5 =..…
Câu 3. Số?
Bài giải vở bài tập Toán 2:
Câu 1. Cho phép nhân, viết hai phép chia (theo mẫu):
Mẫu
2 × 4 = 8
8 : 2 = 4
8 : 4 = 2
4 × 3 = 12
12 : 4 = 3
12 : 3 = 4
5 × 4 = 20
20 : 4 = 5
20 : 5 = 4
Câu 2. Tính
a)
5 × 2 = 10
10 : 2 = 5
10 : 5 = 2
b)
3 × 5 = 15
3 × 5 = 15
15 : 3 = 5
15 : 5 = 3
Câu 3. Số?
Ngoài các bài giải Vở bài tập Toán lớp 2, các em học sinh có thể tham khảo đề thi học kì 1 lớp 2, đề thi học kì 2 lớp 2 đầy đủ, chuẩn bị cho các bài thi đạt kết quả cao. Mời các em cùng tham khảo, luyện tập cập nhật thường xuyên.





