Giải vở bài tập Toán 2 bài 13: Luyện tập
Giải vở bài tập Toán 2 bài 13
Giải vở bài tập Toán 2 bài 13: Luyện tập có đáp án và hướng dẫn giải chi tiết giúp các em học sinh ôn tập, củng cố các dạng bài tập tổng hợp về tính phép cộng, luyện tập các bài về đề - xi - mét. Mời các em cùng tham khảo chi tiết.
Giải vở bài tập Toán 2: Tự kiểm tra chương 1
Hướng dẫn Giải vở bài tập Toán 2 bài 13: Luyện tập
Câu 1. Tính nhẩm
9 + 1 + 8 = … 5 + 5 + 4 = …. 8 + 2 + 2 = …..
9 + 1 + 6 = … 7 + 3 + 2 = …. 6 + 4 + 1 = …..
Câu 2. Đặt tính rồi tính
34 + 26 75 + 5 8 + 62 59 + 21
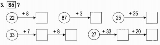
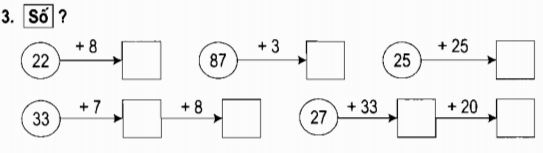
Câu 3. Số?
Câu 4. Bố may áo khoác hết 19dm vải, may quần hết 11dm vải. Hỏi bố may áo khoác và quần hết bao nhiêu đề - xi – mét vải?
Câu 5. Số ?
Đoạn thẳng AO dài … cm.
Đoạn thẳng OB dài … cm
Đoạn thẳng AB dài … cm hoặc … dm.
Bài Giải vở bài tập Toán 2:
Câu 1.
9 + 1 + 8 = 18 5 + 5 + 4 = 14 8 + 2 + 2 = 12
9 + 1 + 6 = 16 7 + 3 + 2 = 12 6 + 4 + 1 = 11
Câu 2.
Câu 3.
Câu 4.
Tóm tắt:
Áo khoác: 19dm
Quần: 11dm
Tất cả: .... ?dm
Bài giải:
Số đề - xi- mét vải bố may áo khoác và quần là:
19 + 11 = 30 (dm)
Đáp số: 30dm
Câu 5.
Đoạn thẳng AO dài 6 cm.
Đoạn thẳng OB dài 4 cm
Đoạn thẳng AB dài 10 cm hoặc 1dm.
>>> Bài tiếp theo: Giải vở bài tập Toán 2 bài 14: 9 cộng với một số 9 + 5
Ngoài các bài giải Vở bài tập Toán lớp 2, các em học sinh có thể tham khảo đề thi học kì 1 lớp 2, đề thi học kì 2 lớp 2 đầy đủ, chuẩn bị cho các bài thi đạt kết quả cao. Mời các em cùng tham khảo, luyện tập cập nhật thường xuyên.



