Giải vở bài tập Toán lớp 2 bài 104: Bảng chia 2
Giải vở bài tập Toán 2 bài 104: Bảng chia 2 giúp các em học sinh ôn tập, hiểu cách lập bảng chia 2 thực hành bảng chia 2 và các bài toán liên quan. Sau đây mời các bạn cùng tham khảo.
Để tiện trao đổi, chia sẻ kinh nghiệm về giảng dạy và học tập các môn học lớp 2, VnDoc mời các thầy cô giáo, các bậc phụ huynh và các bạn học sinh truy cập nhóm riêng dành cho lớp 2 sau: Nhóm Tài liệu học tập lớp 2. Rất mong nhận được sự ủng hộ của các thầy cô và các bạn.
Giải vở bài tập Toán lớp 2 tập 2 trang 21
Giải vở bài tập Toán lớp 2 tập 2 trang 21 câu 1
Tính nhẩm:
|
8 : 2 =..… 6 : 2 =..… 14 : 2=..… 4 : 2 =..… 2 : 2 =..… 16 : 2 =..… |
12 : 2 =..… 10 : 2 =..… 18 : 2 =..… 20 : 2 =..…
|
Phương pháp giải:
Nhẩm lại bảng chia 2 rồi điền kết quả vào chỗ trống.
Lời giải chi tiết:
|
8 : 2 = 4 6 : 2 = 3 14 : 2= 7 4 : 2 = 2 2 : 2 = 1 16 : 2 = 8 |
12 : 2 = 6 10 : 2 = 5 18 : 2 = 9 20 : 2 = 10
|
Giải vở bài tập Toán lớp 2 tập 2 trang 21 câu 2
Có 10 quả cam xếp đều vào 2 đĩa. Hỏi mỗi đĩa có mấy quả cam?
Bài giải
…………………………………………………………………….
…………………………………………………………………….
Tóm tắt
2 đĩa có: 10 quả cam
1 đĩa có: … quả cam?
Bài giải
Số quả cam có trong một đĩa là:
10 : 2 = 5 (quả)
Đáp số: 5 quả
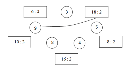
Giải vở bài tập Toán lớp 2 tập 2 trang 21 câu 3
Nối phép tính với kết quả đúng (theo mẫu):

Phương pháp giải:
- Nhẩm bảng chia 2 và tìm kết quả của các phép tính.
- Nối phép tính với kết quả thích hợp.
Lời giải chi tiết:

Giải vở bài tập Toán lớp 2 tập 2 trang 21 câu 4
Số?

Phương pháp giải:
Lấy số của hàng trên lần lượt chia cho 2 rồi điền vào ô tương ứng ở hàng dưới.
Lời giải chi tiết:

Tham khảo chi tiết: Bảng chia 2
Ngoài các bài giải Vở bài tập Toán lớp 2, các em học sinh có thể tham khảo đề thi học kì 1 lớp 2, đề thi học kì 2 lớp 2 đầy đủ, chuẩn bị cho các bài thi đạt kết quả cao. Mời các em cùng tham khảo, luyện tập cập nhật thường xuyên.
Ngoài Giải vở bài tập Toán 2 bài 104: Bảng chia 2 trên. Các bạn có thể tham khảo thêm nhiều đề thi hay và chất lượng, các dạng toán nâng cao hay và khó dành cho các bé học Toán lớp 2 được chắc chắn, củng cố và nắm chắc kiến thức nhất. Ngoài ra, các em có thể tham khảo thêm tài liệu môn Tiếng Việt 2 và giải toán lớp 2 hay Tiếng Anh lớp 2, Giải Tự nhiên và xã hội 2, Bài tập cuối tuần lớp 2,.... để học tốt hơn các chương trình của lớp 2.
...............................
I. Đề thi học kì 1 lớp 2 Tải nhiều
- Bộ 145 đề thi học kì 1 môn Toán lớp 2 năm 2019 - 2020
- Tuyển tập 37 đề thi học kì 1 môn Toán lớp 2
- 19 đề thi học kì 1 môn Tiếng Việt lớp 2 có đáp án
- 58 đề ôn tập học kì 1 môn Toán lớp 2
- Bộ 24 đề thi học kì 1 lớp 2 năm 2019 - 2020 có đáp án
II. Đề thi học kì 1 lớp 2 năm 2020 - 2021 Hay chọn lọc
1. Đề cương ôn tập lớp 2 học kì 1 năm 2020 - 2021
- Đề cương ôn tập lớp 2 học kì 1 năm 2020 - 2021
- Đề cương ôn tập môn Tiếng Việt lớp 2 học kì 1 năm 2020 - 2021
- Đề cương ôn tập môn Toán lớp 2 học kì 1 năm 2020 - 2021
- Đề cương tiếng Anh lớp 2 học kì 1 năm 2020 - 2021
- Đề cương ôn tập môn Tự nhiên xã hội lớp 2
1. Đề thi học kì 1 lớp 2 năm 2020 - 2021 môn Toán
- Đề thi học kì 1 lớp 2 môn Toán năm 2020 - 2021 - Đề 1
- Đề thi học kì 1 lớp 2 môn Toán năm 2020 - 2021 - Đề 2
- Đề thi học kì 1 lớp 2 môn Toán năm 2020 - 2021 - Đề 3
- Đề thi học kì 1 lớp 2 môn Toán năm 2020 - 2021 - Đề 4
- Đề thi học kì 1 lớp 2 môn Toán năm 2020 - 2021 - Đề 5
- Bộ đề thi học kì 1 lớp 2 môn Toán năm 2020 - 2021
- Đề thi học kì 1 lớp 2 môn Toán năm 2020 - 2021 theo Thông tư 22 - Đề 1
- Đề thi học kì 1 lớp 2 môn Toán năm 2020 - 2021 theo Thông tư 22 - Đề 2
- Đề thi học kì 1 lớp 2 môn Toán năm 2020 - 2021 theo Thông tư 22 - Đề 3
- Bộ đề thi học kì 1 lớp 2 môn Toán năm 2020 - 2021 theo Thông tư 22
2. Đề thi học kì 1 lớp 2 năm 2020 - 2021 môn Tiếng Việt
- Đề thi học kì 1 lớp 2 môn Tiếng Việt năm học 2020 - 2021 theo Thông tư 22
- Đề thi học kì 1 lớp 2 môn Tiếng Việt năm 2020 - 2021 - Đề 1
- Đề thi học kì 1 lớp 2 môn Tiếng Việt năm 2020 - 2021 - Đề 2
- Đề thi học kì 1 lớp 2 môn Tiếng Việt năm 2020 - 2021 - Đề 3
- Bộ đề thi học kì 1 lớp 2 môn Tiếng Việt năm 2020 - 2021
4. Đề thi học kì 1 lớp 2 năm 2020 - 2021 môn Tin Học
5. Đề thi học kì 1 lớp 2 năm 2020 - 2021 môn Tự nhiên
Sau những giờ học tập căng thẳng, chắc hẳn các bạn sẽ rất mệt mỏi. Lúc này, đừng cố ôn quá mà ảnh hưởng tới tinh thần và sức khỏe bản thân. Hãy dành cho mình 1 chút thời gian để giải trí và lấy lại tinh thần bạn nhé. Chỉ 10 phút với những bài trắc nghiệm EQ, trắc nghiệm IQ vui dưới đây của chúng tôi, các bạn sẽ có được sự thoải mái nhất, sẵn sàng cho bài học sắp tới: