Giải vở bài tập Toán 2 bài 39: Phép cộng có tổng bằng 100
Giải vở bài tập Toán 2 bài 39: Phép cộng có tổng bằng 100
Giải vở bài tập Toán 2 bài 39: Phép cộng có tổng bằng 100 trang 42 gồm câu 1, câu 2, câu 3, câu 4, câu 5 với đáp án và hướng dẫn giải chi tiết cho từng bài tập SBT giúp các em học sinh ôn tập củng cố các dạng bài tập phép cộng có tổng bằng 100.
Giải vở bài tập Toán 2 bài 35: 36 + 15
Giải vở bài tập Toán 2 bài 36: Luyện tập
Hướng dẫn Giải vở bài tập Toán 2 bài 39 câu 1, câu 2, câu 3, câu 4 trang 42
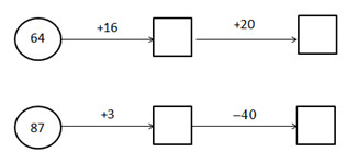
Câu 1. Tính:
Câu 2. Tính nhẩm:
80 + 20 =..…
70 + 30 =...…
40 + 60 =..…
10 + 90 =...…
50 + 50 =..…
20 + 80 =......
Câu 3. Số

Câu 4. Một trường tiểu học có 88 học sinh lớp 1, số học sinh lớp 2 nhiều hơn số học sinh lớp 1 là 12 học sinh. Hỏi trường đó có bao nhiêu học sinh lớp 2?
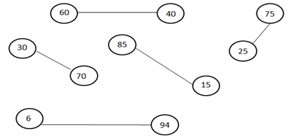
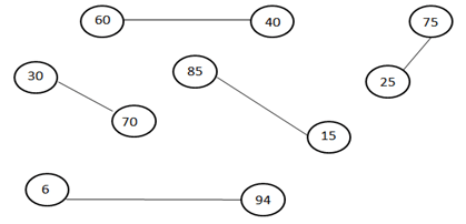
Câu 5. Nối hai số có tổng bằng 100 (theo mẫu):

Bài Giải vở bài tập Toán 2:
Câu 1.

Câu 2.
80 + 20 = 100
70 + 30 = 100
40 + 60 =100
10 + 90 = 100
50 + 50 = 100
20 + 80 = 100
Câu 3.

Câu 4.
Tóm tắt:

Bài giải
Trường đó có số học sinh lớp hai là:
88 + 12 = 100 (học sinh)
Đáp số: 100 học sinh.
Câu 5.

Ngoài các bài giải Vở bài tập Toán lớp 2, các em học sinh có thể tham khảo đề thi học kì 1 lớp 2, đề thi học kì 2 lớp 2 đầy đủ, chuẩn bị cho các bài thi đạt kết quả cao. Mời các em cùng tham khảo, luyện tập cập nhật thường xuyên.
>>> Bài tiếp theo: Giải vở bài tập Toán 2 bài 40: Lít
